(报告出品方/作者:中信建投证券,孙晓磊,崔世峰)
一、共享出行行业
正在从快速发展期步入应用成熟期
行业探索期(2010 – 2015):2010年易到用车成立,专车业务首次出现,标志着中国网约车市场的开启;
市场启动期(2015 – 2016):网约车市场主流平台逐步确立,在滴滴出行相继并购快的和优步中国后,中国网约车市场进入寡头时代;
快速发展期(2017 – 2024):美团打车和高德地图的入局象征着聚合式平台的兴起,加速中国网约车市场多强并立的竞争格局;
应用成熟期(2025 – ):随着无人驾驶技术的发展,网约车市场与新技术融合升级。Robotaxi的应用趋于成熟,行业格局稳定。
聚合平台兴起,龙头滴滴横跨多赛道布局
共享出行行业主要分为单一平台和聚合平台,其中单一平台包括互联网平台(滴滴出行、哈啰出行等)和车企系平台(曹操出行、T3出行等)。行业龙头滴滴出行横跨多重赛道,包括在网约车、顺风车、代驾、Robotaxi等细分赛道进行布局,代表中国共享出行行业的竞争愈发急剧, 行业资源也逐渐向头部玩家聚集。
共享出行主要业务:网约车、顺风车、出租车等,此外还包括代驾等新型出行业务。
共享出行业务核心优势:
(1)成本优势:在中国,共享出行成本远低于传统私家车。按招股说明书假设估计,2020年,中国的打车成本为每公里2.9元,而拥有和使用化石燃料汽车的人每公里需要4.1元;
(2)确保了按需运输的灵活性: 2020年,中国共享出行用户从申请车辆到开始出行的平均等待时间约为5分钟。相比之下,2020年,公共交通(公交车和地铁)的使用时间为12分钟,非叫车服务的传统出租车为8分钟。
(3)中国共享出行应用领域多元化,应用范围较广。购物游玩、通勤和紧急情况出行是用户使用网约车平台的主要用途。
二、网约车行业
中国四轮出行市场主要业务:出租车扬招、出租车网约、网约车及顺风车等。中国四轮出行市场的交易额预计将由2019年的7,199亿元增至2025年的11,005亿元(CAGR7.5%)。网约车市场增速将放缓,其交易额预计将于2025年增长至3,930亿元(CAGR 11.1%),并占据35.7%的市场份额。
(1)出租车市场:传统的出租车扬招仍然为市场主流。据弗若斯特沙文统计,出租车扬招占据的市场份额高达96.3%,占据主要优势。
(2)网约出租车:考虑到出行需求的多样化增长,网约出租车将实现较大增速。预计出租车网约的市场份额将于2015年达14.1%,2019-2025年的复合年增长率将高达28.9%。行业格局呈现极为分散的市场格局,前五大占比3.07%。由于网约出租车的运营模式仍处于非常初期的阶段,只有一小部分的出租车订单由数字化工具实现。因此,网约车平台所占据的市场份额很小,前五大在线出行平台占比仅3.07%。其中,滴滴出行占比2.07%,市场份额位居第一。
网约私家车市场:截至21年7月滴滴出行一家独大,市占率达84%
整个网约车市场 滴滴占据较大的市场份额 7月之前滴滴市场集中度极高。短期来看,尽管仍然有不少玩家尝试跻身这一行业, 抛除监管等风险因素 但新进入网约车行业的玩家无法撼动滴滴出行的霸主地位。
网约车平台使用场景广泛。据艾媒咨询数据,在购物、游玩时使用网约车的用户最多,占比52.7%
网约车用户黏性较强,近70%为月活用户。其中有8.8%的用户会每天使用网约车APP,高达40.96%的用户会每周使用网约车APP 。
(1)滴滴事件:7月2日,网络安全审查办公室称将对“滴滴出行”实施网络安全审查,审查期间停止新用户注册;7月4日,国信办宣布下架“滴滴出行”APP 。
(2)MAU变化:发生“滴滴事件”后,滴滴出行APP及滴滴车主APP的MAU发生断崖式下跌。其中滴滴出行APP的MAU从6月的8032万人跌至8月的5608万人,跌幅高达30%;滴滴车主APP的MAU从6月的983万人跌至8月的719万人,跌幅高达27%。
(3)竞品网约车平台抢夺千亿级出行市场:
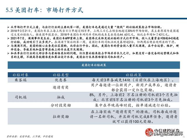
美团出行:7月重新上线APP和小程序,以低价、优惠券和裂变活动获客,利用免抽佣等优惠补贴活动招募司机;
T3出行:号召员工实施“007”,利用短信轰炸触达潜在用户;
高德打车:升级平台定位和功能,新成立“北京利通出行科技有限公司”,经营范围包括网络预约出租汽车经营服务、道路旅客运输经营、互联网信息服务、测绘服务等。
网约车平台众多,聚合平台与个体平台共生存
目前主要的网约车聚合平台包括高德地图、百度地图、美团打车、哈啰出行、滴滴出行等。乘客可以通过聚合平台一键式使用多个平台上的服务。
市场规模:据悉,七月“滴滴事件”过后,高德打车在补贴激励下日均单量上涨100万单,已达约 400 万单,而早在4月份,高德打车的日单量仅约200万单;美团的整体单量较6月上涨约30%。
共存原因:网约车平台众多,但是由于打车需求的持续火热,行业仍处于供不应求的状态。
共存分析:聚合式平台利用软件服务与流量,解决中小网约车平台曝光度低、获客成本高的痛点;而中小平台可以为聚合平台提供合规运力,实现双赢。
聚合平台会向平台收取5%-10%的费率作为佣金。
未来发展可能性:聚合平台未来可能加入网约车赛道竞争,或将削弱中小网约车平台的盈利能力。
高德地图董事长俞永福称,高德只提供软件服务和流量入口,不参与线下运营。然而高德于2021年9月成立出行科技公司,经营范围包含网约车经营业务,未来或将在平台推出自营网约车,抢占个体平台市场份额。
优质平台竞争壁垒:高标准的平台管理模式是提升司乘留存的核心
滴滴自2014年起持续占据网约车行业90%的市场份额,早已建立出一套高标准的服务管理体系,在乘客、司机心智中建立品牌壁垒。
(1)平台司机留存方面,司机的权益保障、收入提升应为首要目标。以滴滴为例:1)为司机提供早中晚以及意外高峰时段奖励;2)规定时间内为乘客全额垫付车费;3)推行司机账单透明化,杜绝30%极端抽成情况。
(2)客户安全保障方面,需持续加大安全方面投入,如滴滴的安全体系建设走在同行前列。以滴滴为例:1)成立安全响应中心,客服每天面对近5000例冲突、失联、交通事故等安全投诉;2)专车和部分优享快车内普及车载录像,同时启动车载录音功能。(报告来源:未来智库)
(3)客户服务方面,腰部平台的优惠和补贴吸引大量滴滴下架后流失的司乘,但用户体验差导致流失率高企。据黑猫投诉统计,7月高德打车投诉环比增加168%,同比暴增1131%;T3出行投诉环比增加23.2%,同比暴增1162%;美团打车投诉环比增加68.9%,同比增加300%。乘客反馈在高德地图、美团打车等平台的网约车品质参差不齐,车内卫生环境有待提高。投诉痛点主要集在实际价格比预估价高、司机不按时来接、不按定位来接等。
合规性监管:合规率缓慢提升,车企合规运力具备显著优势
合规性是当前交通运输部重点监管方向,对人、车、平台皆有合规要求。
2016年7月,《网络预约出租车经营服务管理暂行办法》颁布,在肯定网约车合法地位的同时,对于网约车“三证”从平台、车、司机三个方面进行全方位规定:平台拥有《网络预约出租汽车经营许可证》、驾驶员持有《网络预约出租汽车驾驶员证》、车辆具备《网络预约出租汽车运输证》。
约车“新政”实施5年来,规模较大的平台合规率提升缓慢。据网约车监管信息交互平台数据显示,车企背景的享道出行、T3出行、曹操出行整体合规表现较好,其中享道出行的合规率基本能维持在90%,位列第一;而花小猪出行的合规表现多次垫底,仍有较大的提升空间。
对于需要上市的网约车企业,合规变得格外重要;但另一方面,合规趋严也会加大司机的流失,在一定程度上会限制平台的发展速度,但是长期来看,利好行业健康发展。
三、顺风车行业
顺风车在中国成为一种越来越受认可的出行选择。中国顺风车市场交易额自2015年至2018年几乎翻倍,由于滴滴、高德顺风车于2018年8月受监管影响暂停服务,19、20年的交易额暂时下降。根据弗若斯特沙利文预测,随着中国居民对于顺风车需求的不断增加, 未来交易总额将从2019年的140亿元增长至2025年的1,139亿元(CAGR41.8%)。顺风车主要被中国网民用于中短途城际出行。
四、代驾出行行业
代驾市场规模稳定持续扩大,政策与安全性有待落实
行业优势:代驾,顾名思义代为驾驶,车主没有开车意愿或者无法依法行车时即可约代驾。目前中国的代驾市场主要消费者为饮酒后和过度疲劳的车主。随着拒绝酒驾,疲劳驾驶的观念深入人心以及相关部门实施了更为严格的出行执法,代驾行业逐渐深化扩大。同时代驾成为一种更时尚的生活出行方式,解放双手,享受生活,也吸引了众多车主的尝试及喜欢。
主要竞争力:代驾市场的规模一方面随着车辆保有量的增长而扩大,另一方面影响因素是车主传唤代驾的意愿。2012-2020年间中国汽车保有量以年平均11.12%同比增长,截止2020年达到了2.81亿的规模,同时人们对于代驾的认可度各项均超80%。截止2020年9月,全国代驾使用人数超1.2亿,订单总量破10亿。代驾市场仍存在消费者维权难,代驾司机资质,以及赔偿机制不完善的问题。
市场格局:滴滴出行独占鳌头,基本上占据了市场四分之三的份额。截至2021年11月,e代驾合作司机超70万。
五、网约车主要平台
充足资金是出行产业的入场券。受新冠肺炎疫情影响,人们的日常出行活动受限,2020年共享出行市场规模为2276亿元,同比下降15.70%,共享出行市场规模首次下降。出行行业马太效应加剧,行业梯队秩序愈发明显。滴滴出行通过强大的融资能力,加大资本投入,长期占据出行行业的龙头地位。同时,抗击疫情加速了自动驾驶商业化应用的步伐,也掀起了智能网联汽车领域的第二波投资热潮。
从整体上来看,滴滴仍占据着共享出行行业的霸主地位,是市场份额第一的一站式出行平台。除滴滴外,嘀嗒出行、首汽约车、曹操出行、T3出行、享道出行、如祺出行、哈啰出行等都是这一赛道的主要玩家,凭借自身的业务优势,在细分领域占有可观的市场份额。滴滴在网约车领域占有最高份额,众多玩家涉足出租车领域平分秋色,嘀嗒和哈喽是顺风车领域的主要玩家。
报告节选:
























































(本文仅供参考,不代表我们的任何投资建议。如需使用相关信息,请参阅报告原文。)
精选报告来源:【未来智库】。未来智库 – 官方网站
内容来源网络,如有侵权,联系删除,本文地址:https://www.230890.com/zhan/139032.html
