
2019年,告别26年军旅生活,加入一家医疗投资集团,在常德托管了一家二级民营医院。从那以后,我的生活发生了翻天覆地的变化,我欣赏生活的起伏。现在静下心来,梳理创业失败的原因。李嘉诚老师说过,做生意永远离不开天时、地利、人和。让我从这三个方面来分析创业失败的原因。
1.时间代表:趋势
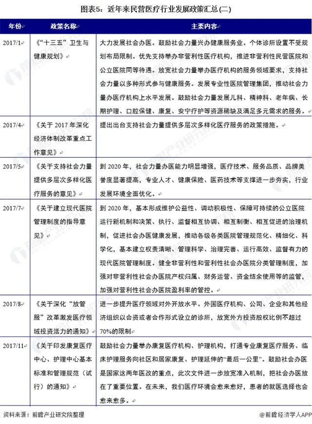
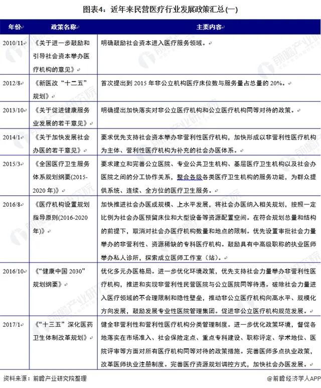
大趋势。从新医改后我国民营医疗机构发展相关政策的发展可以看出,目前国家对于鼓励民营医疗机构发展的立场已经非常明确,民营医疗迎来了发展以来最大的利好政策。


第二,地域代表性:位置
常德经济发展位居湖南省前三。我院位于市中心武陵区。2012年成立时,是当时常德市最大的综合性民营医院。这样规模的二级综合医院,年住院医疗保险总额约200万元(含市、区、县),医院每月人工工资、租金、托管费70万元(不含水、电、设施维护等)。).医院每月总运营成本近90万元,每年总运营成本超过1000万元。总运营成本与医保总额相差800多万元。医院如何生存和发展?
三:人和代表:团队
1.人,缺人才是民营医院最大的痛点。
2.和谐赚钱,信托公司与医院之间矛盾纠纷多,严重影响员工团队士气。
对的时间,对的地点,对的人,我们只占据对的时间。这样的创业怎么可能成功?我也奉劝所有选择自己工作的战友,谨慎创业。一旦他们像我一样离开军队,就会陷入深坑,负债累累,未来的生活会很悲惨!
内容来源网络,如有侵权,联系删除,本文地址:https://www.230890.com/zhan/88911.html
