自从财政部、国家税务总局发布2019年第74号文件,取消了以“其他收入”为基础的六项税收政策后,很多用户还是有疑问:以后获得这六项收入,还需要缴纳个人所得税吗?
不久前,国家税务总局再次对这一问题作出了专门回应。来看看吧~
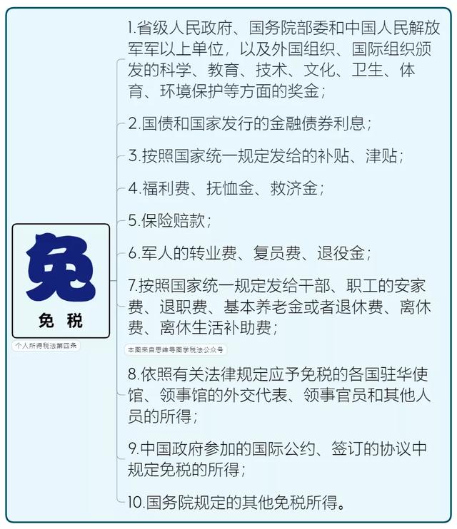
文章后面还有最全面的个人所得税知识点思维导图。建议你一定要研究一下,强烈推荐!
一个
这6项免征个人所得税

财政部 税务总局公告2019年第74号文件出台后,废止了六项原按“其他所得”征税的政策规定,那么如果以后取得该六项所得,还需要缴纳个人所得税吗?
《公告》根据经济社会的发展变化,取消了一些基于“其他收入”的税收政策。具体来说:
首先,银行部门以超过国家规定的利率和增值补贴率向存款人支付储蓄红利。
二、中国科学院院士荣誉奖由蔡冠深院士中国科学院荣誉基金会基金利息颁发。
第三,是保险公司支付给未在保修期内出险的寿险投保人的利息。
四是个人因用人单位缴纳保险费而获得的非赔偿性优惠收入。
5.是个人投资者从证券公司获得的返利收入或交易手续费返还收入。
第六,因双方协商解除商品房买卖合同,房地产公司向购房人支付的违约金。
以上六项所得有的因业务不复存在,不存在征税之由;有的因业务不再属于个人所得税征税范围,不需要缴纳个人所得税。
【补充】财政部 税务总局公告2019年第74号对原按“其他所得”征税项目进行了哪些调整?
答:一是将原来按“其他所得”征税的部分项目调整为按“偶然所得”征税。按照原“其他所得”项目计税的部分所得具有一定的偶然性质。《公告》调整为按照“偶然所得”项目征税。偶然所得适用税率为20%,与原“其他所得”税率相同,纳税人税负不变。
调整为按照“偶然所得”项目征税的具体收入包括:
1.个人为单位或者他人获得报酬提供担保;
2.受赠人从受赠房屋中无偿取得受赠收入,但符合《财政部 国家税务总局关于个人无偿受赠房屋有关个人所得税问题的通知》(财税〔2009〕78号)第一条规定条件的,不对双方征收个人所得税,包括:一、房屋产权所有人将房屋产权无偿给予其配偶、父母、子女、祖父母、外祖父母、孙子女、外孙子女、兄弟姐妹。二是房产所有人将房产产权无偿给予负有直接赡养或抚养义务的被赡养人或扶养人;三是房屋产权所有人死亡后依法取得房屋产权的法定继承人、遗嘱继承人或者受遗赠人;
3.企业在业务推广、广告宣传等活动中向本单位以外的个人随机赠送礼品(含网络红包),企业在年会、座谈会、庆典等活动中向本单位以外的个人赠送礼品,但消费券、代金券、代金券等有价格折扣或折扣的礼品除外。
二是将税收递延型商业养老保险的养老金收入所征税款由计入“其他所得”项目调整为计入“工资、薪金所得”项目。递延税项商业养老保险的支付主要来自工资薪金等综合收入。在国际上,大部分个人商业养老金收入都包含在综合所得税中。因此,《公告》将个人养老金收入征收的税款调整为综合所得中的“工资薪金所得”项目。需要注意的是,《公告》并没有改变该笔养老金收入的税负,即个人收到的这笔商业养老金收入的25%是免税的,剩下的75%是按照10%的比例税率计算缴纳个人所得税的。实际税负仍为7.5%,纳税人税负没有变化。
ta-track=”27″>2
个人所得税最新税率表
来了!建议打印出来学习






3
最权威答复
收到个税返还涉税处理及会计处理
增值税处理

国家税务总局网站:企业代扣代缴个人所得税取得的手续费属于增值税征收范围,应按商务辅助服务-经纪代理服务征收增值税。
个人所得税

企业取得返还的代扣代缴个人所得税手续费,用于奖励给财务人员或申报人员,是否合并计入工资薪金缴纳个人所得税?
广西壮族自治区税务局局长信箱:一、根据《财政部 国家税务总局关于个人所得税若干政策问题的通知》((1994)财税字第20号)规定:“ 二、下列所得,暂免征收个人所得税……(五)个人办理代扣代缴税款手续,按规定取得的扣缴手续费。”
二、根据《国家税务总局关于发布<个人所得税扣缴申报管理办法(试行)>的公告》(国家税务总局公告2018年第61号)第十七条规定,“……扣缴义务人领取的扣缴手续费可用于提升办税能力、奖励办税人员。
因此,扣缴义务人领取的扣缴手续费奖励办税人员的,办税人员取得该笔奖励免征个人所得税。
4
个人所得税知识点
思维导图大全


















(财税早知道)
内容来源网络,如有侵权,联系删除,本文地址:https://www.230890.com/zhan/78278.html
