大家好,我是布谷鸟妈妈~
和妈妈聊天的时候,我发现大家聊得比较多的一个话题是:“怎么提高孩子的抵抗力?”.
的确,在一般环境下,孩子增强免疫力、抵抗病毒、少生病尤为重要。而且,孩子身体健康,父母也没那么焦虑和担心,幸福指数也高很多。
但是,有些家长会发现,宝宝的抵抗力似乎比较差,爱在一天的两头出现一些小问题。这是怎么回事?
儿科医生崔玉涛,在科普孩子免疫力时指出:“家长通常有三个误区,容易破坏孩子的免疫力,导致孩子抵抗力下降,生病。”

一:3个误区
崔玉涛博士指出,为了增强儿童免疫力,减少患病,有必要避免以下三个误区:
清洁误区
有些父母爱干净,希望随时随地给孩子消毒。但过度干净,却是会破坏孩子免疫力的。
我们周围到处都有细菌,但并不是所有的细菌都是有害的。比如我们体内的益生菌,就是有益细菌,能守护身体健康。
然而,有些父母真的很脏。尤其是孩子喜欢到处乱摸的时候,家长们就迫不及待地随身带着水和消毒液,360度无死角地给宝宝清洗。
频繁的清洁消毒可以清洁孩子周围的有害细菌,但同时也能抑制有益菌的生长。孩子若生活在一种“无菌”的环境中,他的免疫力无形中也会被悄悄破坏。
如果一个不知情的孩子接触到有害细菌,他很容易不知所措。

除了经常消毒清洁,有些家长还喜欢用消毒纸巾。孩子的食物、使用和玩耍都要用消毒纸巾擦干净,才能放心地给孩子。
孩子接触了这些消毒成分,很容易就把残留吃进肚子里,影响肠道健康,破坏免疫力。
运动误区
父母总是想保护孩子。尤其是年轻的时候,她在室内的时间更多。因为天热,我怕晒太阳,天冷,我怕冻着。风怕吹,雨怕湿。
孩子呆在家里太多,又不出门接触外界环境,所以他大动作的发展很容易受到阻碍。
孩子们不能通过锻炼来提高肺活量,分泌生长激素,合成维D。自然,身体的抵抗力很容易被破坏。

营养误区
现在的孩子不缺营养,缺的是均衡营养。
有些家长认为这营养好,就让孩子多吃多补。或者你觉得那个菜好,就让孩子吃一段时间那个。
殊不知,想要孩子有个好身体,只单一补充一种营养是不够的。
有个原理叫“木桶原理”。说,如果你想在一个木桶里装更多的水,你必须让每个木块都一样长。否则就算其他木块再高,只要有个短板,木桶也装不了多少水。
我们的身体是一样的。只有营养均衡了,我们才有更强的抵抗力。

另外,我们有时候觉得孩子吃不饱,就让他们多吃点,让他们变胖。但孩子吃太多,肠胃不消化,是会影响免疫力的。
所以在营养方面,不仅要给孩子补充,还要让孩子吃得太多。营养均衡才是最重要的。
00-10: 10想要孩子拥有强健的体魄,就要避免误解,做到“主动免疫”。
干净但不“无菌”
我们每天清洗消毒,适量即可。保持孩子的手和衣服清洁,但不要追求“无菌”。而且,用了消毒纸巾后,用清水冲洗干净,以免有残留。.
此外,生活中允许孩子触摸、抓握和触摸东西。宝宝与外界接触更多,可以增加菌群的多样性,保持免疫系统正常运转。
img src=”https://p5.toutiaoimg.com/large/pgc-image/15a0ecd9f27348e2ac890130f78ae77f” alt=”家长3个“误区”,容易破坏宝宝的免疫力,娃抵抗力下降易生病”>
●延长母乳喂养
有些家长觉得,半年后,母乳就不营养,甚至“不健康”了。其实这是种偏见。
国际母乳会建议:母乳喂养,最好能到1岁,有条件的,可以喂养到2岁以上。
母乳不仅是宝宝的口粮,更是孩子(特别是半岁前)天然的免疫屏障。虽然半岁以后,母乳中的营养,已经跟不上孩子生长所需,但不代表它没有营养。
延长母乳喂养,孩子能从母乳中得到更多的免疫支持,从而增强抵抗力。

另外,我们应每天带宝宝户外活动至少 1 小时。适当运动能更好地为免疫系统打基础,并且保持娃身心健康。
●避免营养单一
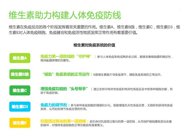
想要抵抗力强,就得搭建良好的免疫系统,保持营养均衡。尤其是维生素,在构建免疫防线时,它们起着非常重要的作用。
比如维生素A,就相当于免疫力第一道防线的“守护神”。它参与免疫系统成熟的全过程,可谓是有着举足轻重的地位。
而维生素B族,能促进新陈代谢,帮助免疫系统正常运转。
我们熟知的维生素C,在增强免疫力中“功不可没”,能帮助免疫防御。
维生素D,则是参与调节免疫力的“润滑剂”,起到中间调节免疫应答的作用。
维生素E,除了能对抗氧化,还能保护细胞膜免受破坏,保护免疫细胞不受侵害。

所以,我们在日常饮食中,要充分利用“木桶原理”。尽量食物多样化,保证各种营养都能补充得到,才能增强抵抗力,提高免疫力。
在孩子的日常饮食中,除了谷物类、肉类、蔬果,还应适当补充薯类、坚果类、豆类、蛋类、水产以及乳制品。
孩子吃得均衡,营养才能跟得上。
其实除了孩子,爸爸妈妈们也应该注意“主动免疫”。只有我们抵抗力强了,才能更好地呵护孩子成长。
我们只有避开误区,做到“主动免疫”,营养均衡,才能帮助孩子增强免疫力,提高抵抗力。

好啦,关于孩子免疫力的话题,咱们就聊到这啦,后续我还会分享更多这方面的知识哦~
【图片来自网络,侵立删】
作者简介:布谷妈妈,一个善观察、爱思考、有办法的妈妈。交流育儿经验,分享心理知识,喜欢就关注吧~
更多精彩推荐:
心理学发现,孩子一生中有“黄金3年”,很多父母后悔看晚了
有种“热”叫孩子爱踢被子,其实不止热,娃有“苦衷”妈妈不知
娃多大可以吃“大人饭菜”?儿科医生:宝宝这样喂养,更健康
内容来源网络,如有侵权,联系删除,本文地址:https://www.230890.com/zhan/67418.html
