#孩子咳嗽了要吃止咳药吗#
临床意见:不推荐急性咳嗽患儿常规使用止咳祛痰药治疗。
目前缺乏祛痰药治疗儿童急性咳嗽有效性和安全性的研究报道,尤其对于干咳、刺激性咳嗽的婴幼儿(0-3岁)。
而且不同国家对儿童急性咳嗽应用祛痰药的推荐存在很大差异,欧洲药品管理局不推荐2岁以下儿童使用祛痰药,加拿大和比利时不推荐6岁以下儿童使用。
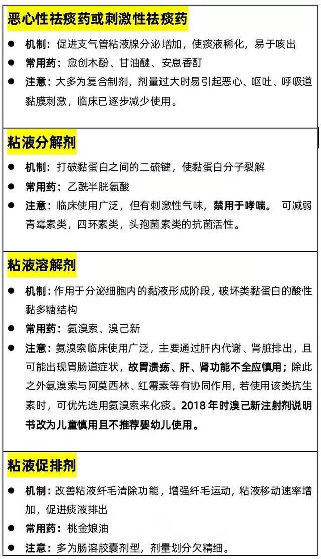
而儿童常用的祛痰药包括:氨溴索,糜蛋白酶,溴已新,愈创甘油醚等。

祛痰药仅对湿性咳嗽、痰液阻塞、尤其咳嗽咳痰影响患儿生活和学习时可酌情使用。
市场上常用的儿童祛痰药,包括易坦静,沐舒坦,愈创甘油醚糖浆,羧甲司坦口服液等。



(注:指咳嗽时伴有数量不等、性状不一的痰液咳出。)

多项系统评价发现祛痰药联合抗菌药物(抗生素)较对照组(抗菌药物联合安慰剂)治疗儿童细菌性上呼吸道感染(细菌性感冒)引发的急性咳嗽,其治疗后的结局无明显差异。另一项系统评价显示乙酰半胱氨酸和羧甲司坦祛痰剂对 2 岁以上儿童急性呼吸道感染所致咳嗽的疗效有限。因此不推荐急性咳嗽儿常规使用祛痰药,尤其对2岁以下儿童感冒引发的急性咳嗽,应用需更加谨慎。
但是对于下呼吸道感染(比如气管炎,支气管炎,肺炎等)引发的咳嗽,尤其痰粘稠不易咳出者,祛痰药(尤其是黏痰溶解剂)联合抗生素,或配合雾化相关药物治疗,起到清除气道分泌物,促进呼吸道粘膜的修复,还是有着一定疗效,可以使用祛痰药。

尤其对于氨溴索祛痰剂 ,其说明书明确说明,其与抗生素(阿莫西林、头孢呋辛、红霉素、强力霉素)协同治疗可升高抗生素在肺组织浓度,起到增强辅助治疗肺炎的功效。

参考资料:《中国儿童咳嗽诊断与治疗临床实践指南(2021版)》中华儿科杂志
《中国儿童慢性湿性咳嗽的诊断与治疗专家共识(2019年版)》中国实用儿科杂志

内容来源网络,如有侵权,联系删除,本文地址:https://www.230890.com/zhan/19582.html
