今日头条新闻之:热点大事件

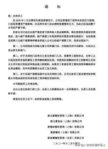
据今日北京商报报道,知名轻食餐饮品牌【新元素破产清算,将关闭所属门店】,新元素14日发布公告。由于疫情,商店的经营受到严重影响。目前公司经营亏损严重,陷入资金链断裂,现已根据国家相关法律法规进入破产清算程序。公司将陆续关闭新元素公司旗下门店,陆续关闭中央厨房和行政办公运营支持部门。官网显示,目前新元素国内门店有36家,分布在北京、上海、广州、深圳、南京等9个城市。

17日晚,阿里董事局主席兼CEO【年度用户预计达10亿,张勇详解阿里三大战略】,张勇详细讲解了公司内需、全球化、高科技三大战略的最新进展。在内需战略方面,已经建立了一个广泛的矩阵,预计在本财年将服务于10亿国内年度活跃消费者。全球化战略方面,2022财年上半年,包括Lazada、全球速卖通、Trendyol、Daraz、阿里巴巴国际站在内的海外业务收入同比增长41%。在高科技战略方面,公司成立了XR实验室、量子计算实验室等团队,为未来做技术储备。目前,阿里人工智能也已经在多个领域进入大规模应用阶段。

据【华为联合中科院数学院成立“实验室”】,中国科学院数学与系统科学研究所官网12月15日消息,华为与中国科学院数学研究所联合举办的实验室揭牌仪式暨2021年度实验室技术研讨会举行。华为董事徐文伟指出,未来信息产业将面临更大的挑战,比如速度更快、连接更多、时延更短,这就需要在数学理论上进行更多的研究和突破。(信息技术之家)
近日,【“扫码点餐强制关注公众号”要整改了腾讯将进行核查】腾讯就“扫码订餐时强制关注微信官方账号”问题向开发商发出自查通知。根据通知,平台提醒开发商检查是否存在“强制微信官方账号扫码点餐”问题,并及时整改。平台将于2022年1月17日开始检查此类问题,非法微信官方账号将被限制二维码开通微信官方账号的能力。
根据【小米:年产千万台的超级工厂2023年投产】小米公司的微博,央视最近参观了小米智能工厂,那里的大部分生产过程已经实现自动化。不仅如此,预计2023年,一座年产1000万台的超级工厂将正式投产。
【中植集团创始人、毛阿敏丈夫解直锟去世】中智企业集团创始人解志坤因心脏病突发去世,享年61岁。解志坤歌手毛阿敏的丈夫在1995年创办了中智企业集团。2021年,解志坤以260亿元的身价位列《胡润报告》第241位。中智集团的主营业务包括投资、并购;一、资产管理和产业基础。
金等。据统计,“中植系”上市公司有凯恩股份、美吉姆、美尔雅、宇顺电子、准油股份、康盛股份、融钰集团,ST天山等。
【茶颜悦色:被辞员工大部分正常上班】茶颜悦色工资争议事件引发持续关注。关于被电话辞退的员工,茶颜悦色品牌公关刘女士表示,“我们不会强行要求伙伴离职,如果伙伴确实有这个意愿的话,我们也会尊重他。如果他们愿意回来正常上班,也还是可以正常回来上班的,他们现在大部分也还是在正常上班。”(九派新闻)
【中兴通讯倪飞:汽车电子是“第二增长曲线”】中兴通讯高级副总裁、中兴终端事业部总裁倪飞近日接受澎湃新闻采访时表示,目前中兴通讯没有做整车的打算,汽车电子是中兴通讯“第二增长曲线”重点关注领域之一,希望成为数字化汽车基础能力提供商。
【知网回应投诉:在研究整改方案,不是一两天能解决】“我的100多篇文章未经同意被中国知网收录,如果不起诉,就这样一直被侵权吗?”12月17日,武汉青年学者梅杰致电中国知网讨说法,得到的答复是:在研究方案,不是一两天能解决的,每天忙到零点。(长江日报)
【四川长虹与小鹏汽车跨界合作推动长虹品牌年轻化】12月18日,四川长虹与小鹏汽车开启合作,共创“国运长虹”P7定制车。长虹新闻发言人表示,此类合作是长虹品牌年轻化的路径之一。希望通过与深受年轻人喜好的品牌跨界联名,实现粉丝互换。(证券时报)
【2.97亿元挂牌转股完成东风正式退出东风悦达起亚】随着东风集团25%股权转让的完成,东风悦达起亚(DYK)将由三方合资变为悦达、起亚二方持股。12月17日,上海联合产权交易所官网显示,DYK 25%股权转让项目已摘牌,转让价格为2.97亿元。(新浪财经)
【前途汽车K50复产明年将推太阳能光伏汽车】停产已久的前途汽车,18日在其苏州工厂向新用户交付前途K50,并宣布前途K20将于2022年正式上市,开始布局海外市场。前途汽车同时宣布,计划于2022年量产推出全球首款太阳能光伏汽车。(财联社)
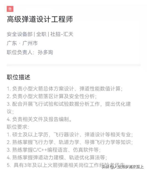
【小鹏要造火箭?小鹏汽车招聘高级弹道设计工程师】日前,网络上流传的一张小鹏汽车发布的招聘图,引起网友们的猜测:小鹏也要进军私人火箭领域?图片显示,小鹏汽车正在招聘“高级弹道设计工程师”,该职位将负责小型火箭总体方案设计、弹道性能数值计算;负责小型火箭落区及安全性分析;配合开展飞行试验和试验数据分析工作,提出优化建议。(腾讯新闻)

【多家品牌与王力宏解约】继英菲尼迪宣布与王力宏终止合作后,读书郎教育、TATCHA一期一美、植物肉品牌OMNI新荤主义18日发布声明,终止与王力宏的合作关系。@周大生珠宝微博声明,周大生珠宝与王力宏的广告合作协议已于2021年11月30日到期,后续不再合作。
【万科A:子公司拟20亿元参投上海城市更新引导基金】万科A公告,子公司上海万科拟参与投资上海城市更新引导私募基金合伙企业(有限合伙)。上海城市更新引导基金的募集规模为100.02亿元,投资领域聚焦于上海市城区的旧城改造、历史风貌保护、租赁住房等城市更新项目。上海万科认缴出资20亿元,占比19.996%。(证券时报)
【阿迪达斯初入元宇宙的NFT销售额超过2200万美元】阿迪达斯周五正式推出了一系列“走入元宇宙”的非同质化代币(NFT),并于发售后数小时内就卖出了将近3万个。以每份0.2 ETH的价格来算(当前约 765 美元),29620个NFT的销售总额轻松突破了2200 万美元。(品玩)
【麦当劳前CEO退还1亿美元薪水】当地时间16日,美国麦当劳公司发布声明,确认公司前CEO伊斯特布鲁克已经返还1.05亿美元的现金和股票薪酬,并向公司致歉。至此,伊斯特布鲁克因为与下属发生不当关系而被解雇的案件暂告一段落。双方达成和解,麦当劳放弃起诉。
【谷歌网盘将审核用户上传文件不正当内容会禁止传播】谷歌日前宣布调整用户协议,旗下谷歌网盘(Google Drive)将会审核用户上传的文件,不正当的内容会被禁止转发,内容审核团队还有可能删除文件甚至禁止用户访问谷歌的产品。谷歌表示,这一政策是为了防止不法分子利用谷歌网盘传播恶意软件、仇恨言论以及危害儿童的文件。(新浪科技)
【SpaceX第33批星链卫星上天】北京时间18日20:41分,SpaceX猎鹰9号火箭在加利福尼亚州范登堡太空军基地发射52颗“星链”卫星,诞生首枚一箭11飞火箭。此次发射是自2019年5月首批60颗“星链”卫星上天以来,SpaceX专项组网部署的第33批“星链”卫星。算上此前“拼车”捎带的“星链”卫星,截至目前已累计发射1942颗“星链”卫星。(澎湃)
【“新希望系”计划控股红星乳业,持股比例或在51%—60%】近日,新希望乳业董事长席刚出任红星乳业董事职位,另有“新希望系”高管邱屿、史涵、赵坤瑜也出现在红星乳业高管名单中,引发业内猜测“新希望系”是否要收购这家位于黑龙江的奶粉企业。红星乳业某董事表示:“它不是收购,而是计划参股,计划持股比例在51%-60%。”据了解,红星乳业为郑俊怀“二次创业”的项目,此前担任该公司董事长。(蓝鲸财经)
【奇点能源完成A轮融资,IDG资本领投】本轮融资将全部投入智慧能量块储能产品迭代升级开发、电池PACK生产线建设以及扩充公司经营管理。
【AR衍射光波导及衍射光栅供应商“至格科技”宣布完成A+轮融资】本轮融资由小米产投独家投资。本轮融资将主要用于产线扩建和团队扩充。至格科技是一家主要从事AR衍射光波导及衍射光栅研发、生产和销售的创新企业。
【全球数字交易贸易平台 YESBEE完成B 轮融资】本轮由KB投资、KB投资证券、韩投伙伴、新韩银行基金等知名VC投资,该项目由爱恩刻AIONCO公司运营。爱恩刻 AIONCO已累计完成大约千万美元融资,YESBEE全球跨境贸易数字平台GMV 已超过7.8亿美元。爱恩刻AIONCO由北京大学年轻创业家沈瑟娜创立于2015年4月,是一家美妆护肤跨境电商平台。(投资界)

内容来源网络,如有侵权,联系删除,本文地址:https://www.230890.com/zhan/152383.html
