
聚焦国内经济
01
中国成全球电竞产业最大单一市场
据光明日报消息,近日,电竞圈的消息不断刷爆社交网络,使得曾经小众的电竞进入更多人的视野。中国传媒大学5G智能媒体传播与产业研究院院长王小慧指出,随着行业的不断加码和公众认可度的提高,中国已经成长为全球电竞行业最大的单一市场,电竞核心受众和电竞赛事收入均居全球第一,站在全球电竞行业发展的最前沿。2020年4月,电子竞技运动员和电子竞技运营人员国家职业技能标准制定启动会召开。会上指出,我国电子竞技从业人员只有5万人,人才缺口50万。
02
安徽潜山通报“8死3伤交通事故”调查
12月5日凌晨,“千山公安”微信微信官方账号报道,12月2日,千山市发生一起中型客车与自卸车相撞事故,造成8死3伤。安庆千山公安分局迅速成立调查组。在公安部和省公安厅的技术支持下,通过现场勘查、走访调查、检查鉴定、视频回溯等方式,确定事故直接原因为中型客车驾驶员在行驶过程中突发脑溢血、意识不清,导致车辆失控,驶入对向车道,与自卸车发生碰撞。目前,事故依法处理和善后处置工作正在有序开展。

03
北京环球度假区开启“冬季假日”
北京环球度假区为游客呈现首个季节性主题活动——“北京环球度假区寒假”体验。12月5日,北京商报记者了解到,北京环球度假区不仅增添了多种寒假服饰,还拥有多达80道寒假主题餐和数百款冬季限量时尚产品供游客体验购买。

此外,北京商报记者还了解到,寒假期间,北京环球度假区新增周边商品100余种,包括服装、配饰、家居用品、纪念品等品类。
04
涡阳官方回应满意度调查被指造假
据头条新闻,12月3日,安徽杨过一名社区干部在微信群发布通知,要求村干部引导群众在安全程度满意度电话调查中给予“满意”等肯定回答,按要求回答的人可通过电话录音获得100元-300元奖励。一些居民认为,通知是在鼓励欺诈。通知还特别提醒,各镇街必须通过会议、广播、面对面等口头方式宣传自己的工作。严禁通过微信群或文字传达上述工作安排,以免给人把柄,引发不良负面反应。涡阳县委宣传部一名工作人员表示,将立即调查。
05
快递公司回应老人取件途中猝死
data-track=”31″>12月5日,一则“老人取件猝死快递公司该不该担责”被顶上了微博热搜。根据相关媒体报道,近日,重庆一位79岁老人取完快递搬上楼途中猝死。死者家属表示,快递重22斤,已在电子面单上标注送货上楼并货到付款。在快递员与老人公开的电话录音中,快递员未主动表明要将快递送上楼,而老人表示主动下楼取货。在与快递员交接取货后,老人将快递搬运上楼中途不幸猝死。
据媒体报道,12月3日,对于该事故,德邦回应称,快递员与客户电话沟通时,客户明确表明主动下楼取货,快递员的操作符合公司流程,公司已派人与家属沟通对接。
06
上海街头有市民遛机械狗
据青年报消息,12月4日下午,上海长乐路富民路路口,一位穿着时尚的男士牵着一只机械狗在众人好奇的目光中得意的过马路。机械狗的头上还装了一个摄像头。围观的市民表示真的好神奇感觉像在未来世界,也有表示这是一条好“狗”,不会随地拉屎也不会咬人。

07
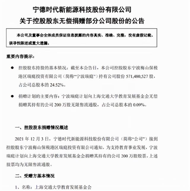
宁德时代董事长捐上海交大14亿元股票
12月3日晚间,宁德时代发布《关于控股股东无偿捐赠部分公司股份的公告》,称接到控股股东宁波梅山保税港区瑞庭投资有限公司通知,为支持教育事业发展,宁波瑞庭计划向上海交通大学教育发展基金会无偿捐赠其持有的公司200万股股票,占宁德时代总股本0.09%。

宁波瑞庭的实际控制人,正是宁德时代创始人兼董事长曾毓群。宁德时代创办于2011年12月。2018年5月,宁德时代在创业板上市,最新市值已达1.6万亿元,持有24.53%股份的曾毓群身家逼近4000亿元。按照最新收盘价687元计算,宁波瑞庭该笔捐赠的股票,对应市值13.74亿元。
这是上海交大迄今为止收到的最大一笔捐赠,也是中国高校接受的第三大捐赠,仅次于清华大学曾接受的两笔捐赠。
08
贵州茅台员工人均薪酬为31万元
据每日经济新闻网消息,根据茅台2020社会责任报告,贵州茅台集团2020年从业人数42281人,比2019年增加1030人,员工人均工资较上年增长约12.12%。茅台集团并未在这一消息中透露其员工人均工资水平。而据红星新闻,通过choice数据梳理发现,2020年茅台集团控股的贵州茅台员工人均薪酬为31万元,在19家白酒上市公司中最高。泸州老窖、水井坊、古井贡酒紧随其后,去年人均薪酬分别为29万元、26万元、25万元。
09
身份证改小11岁女子被处罚
据央视新闻消息,近日,上海。一名女子因年纪偏大找工作屡遭拒,花300元找人做了一张假身份证。虽然只是改了改年龄,其他的信息都没变,但是这种行为已经触犯了法律,日前,上海静安警方依法对这名女子处以行政拘留5日的处罚。

纵观海外市场
01
美国疯狂印钞致全球进入通胀时代
据央视财经消息,疫情之下,为刺激经济恢复,以美国为代表的西方国家大规模释放流动性。从去年3月开始,美国采取了超强财政刺激计划和超宽松货币政策。美国疯狂印钞,致全球进入通胀时代。中国社会科学院世界经济与政治研究所全球宏观经济研究室主任肖立晟表示,从2020年到现在为止,美国通胀的增速和全球通胀增速水平是基本一致的。

02
立陶宛求助欧盟制裁中国
据观察者网消息,立陶宛新闻门户网站“DELFI”当地时间12月3日报道,立陶宛外交部长兰茨贝尔吉斯当天接受媒体采访时,回应了此前立陶宛媒体炒作的“中国海关系统移除立陶宛”事件。他表示,立陶宛没有能力单独对中国实施制裁,“这是一个欧盟成员国受到部分制裁的史无前例的案例。我们无法实施报复性制裁,因为我们没有办法把中国的这家或那家企业从海关系统中删除。海关系统由欧盟管理,因此我认为相关机构应该代表立陶宛介入此事。”
兰茨贝尔吉斯还说道:“下周,我们将正式向欧盟委员会发表声明,说明目前部分适用于立陶宛的贸易政策,是属于欧盟政策的一部分。我们将要求欧盟保护立陶宛。”而欧盟委员会发言人则在当天表示,正在了解情况,拒绝置评。
03
挪威送英国圣诞树被吐槽
据环球网消息,CNN3日报道,挪威每年会从首都奥斯陆郊外砍一棵树送往伦敦市中心的特拉法加广场,表达挪威人对英国在二战期间提供帮助的感谢之情。今年也不例外。11月16日,威斯敏斯特市长和奥斯陆市长等人合力砍伐了一棵树龄为80年的挪威云杉,并由挪威方面运往英国。然而,英国路透社公布的照片显示,这棵树的一些树枝被折断,看起来还不太对称。CNN说,人们很快对此事作出反应,甚至要求更换这棵高达24米的树。

来源丨光明日报、央视新闻、央视财经、环球网、观察者网、北京商报、紧急呼叫、每日经济新闻等
内容来源网络,如有侵权,联系删除,本文地址:https://www.230890.com/zhan/135078.html
