奶粉智库致力于为一亿宝妈和从业者解读每一款奶粉。欢迎关注奶粉智库评价中心奶粉评价系列文章!今天我们选取了8种奶粉,从品牌、奶源、原料、配料、营养配方等维度进行了深入评价。为您讲解不同奶粉的特点!如果这篇文章没有你想了解的产品,可以在文末给我们留言,下一个评测可能会出现~
本次评测的8款奶粉包括:赫普诺凯1897何志、Flag、Newrizzi润润、艾塔美卓翠、a2智初、贝因美艾嘉、美赞臣铂瑞、瑞步恩景颇。

评估说明:
本次评价由奶粉智库评价中心组织,不涉及感官评价。所有参与测评的产品均以三段为例,以下省略。营养配方参照我国目前执行的国家标准GB 10767-201《食品安全国家标准 较大婴儿和幼儿配方食品》和GB14880-2012 《食品安全国家标准 食品营养强化剂使用标准》以及2021年2月发布的GB10767-2021 《食品安全国家标准 幼儿配方食品》。
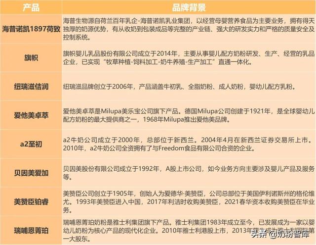
一、品牌背景
以下是8款奶粉的品牌背景信息。

品牌背景反映了乳品企业的综合实力。这次评测的八款奶粉都有一定的品牌力。
二.基本信息
以下是8款奶粉的产品名称、奶源、产地、版本、奶基原料等基本信息。

牛奶来源和国家总结:
国产奶粉:旗和北美艾嘉。
国家银行的奶粉:Hepnokai 1897 Dutch、Aitemeizhuo、美赞臣白金是荷兰进口,新西兰是新西兰进口。
其中,a2 to Chu和美赞臣白金均采用a2奶源。研究表明,仅含A2蛋白的牛奶可以缓解我国学龄前儿童因牛奶不耐受引起的胃肠道症状,并能相应改善其认知表现。
原材料概述:
第一个奶基原料是原奶:贝因美艾嘉的旗帜和第一个奶基原料是原奶;赫普诺凯1897何志、牛瑞子润润、艾塔美卓翠、a2最早的奶基原料是脱脂牛奶/牛奶。
乳基原料为奶粉:瑞布恩景坡的主要乳基原料为脱脂奶粉和脱盐乳清粉;美赞臣白金的主要奶基原料是脱脂奶粉和全脂奶粉。
其中牛瑞子智润和a2到最开始的第一、二奶基原料都是新鲜度不错的鲜奶。
ta-track=”42″>三、配料
下面我们来看一下其中添加有特色或敏感配料的5款奶粉的情况~

特色成分小结:
★海普诺凯1897荷致添加有β-胡萝卜素,含有水解小分子蛋白;
★爱他美卓萃添加有无水奶油;
★贝因美爱加含有α-乳白蛋白;
★瑞哺恩菁珀含有α-乳清蛋白;
★美赞臣铂睿添加有酵母β-葡聚糖。
敏感成分小结:
★美赞臣铂睿添加有白砂糖、玉米糖浆固体、香兰素和乙基香兰素。
四、营养配方
婴幼儿配方奶粉属于配方食品,在选择奶粉时,营养配方是妈妈们比较关心和纠结的点。那么,这8款奶粉配方如何呢?下面我们来为大家具体分析~
强化配方
8款奶粉的常规和特色强化配方种类和含量如下:

比奶粉、查品牌、看评测,上奶粉智库
种类上,8款奶粉中有5款的强化配方种类较多,均为10种及以上,包括海普诺凯1897荷致、瑞哺恩菁珀、旗帜、贝因美爱加和纽瑞滋佶润。
含量上,我们根据不同奶粉配方的侧重点进行分析,比如大家关注度比较高的与消化吸收、脑部和视力发育、免疫力相关的营养成分。
与消化吸收相关的成分 :
我们可以关注OPO、益生元、益生菌等强化配方,还可关注无水奶油、适度水解蛋白等特色成分的添加。
(1)OPO和CPP:OPO属于一种结构脂,有助于减少肠道内钙皂的形成,降低宝宝便秘几率。CPP全称为酪蛋白磷酸肽,能够促进钙、铁、锌等二价矿物质的吸收。

本次评测的8款奶粉中有4款添加了OPO,其中海普诺凯1897荷致和旗帜含量均不错;仅海普诺凯1897荷致和瑞哺恩菁珀2款添加了CPP,且含量均不错。
(2)益生元和益生菌:益生元与益生菌相辅相成,二者一起可帮助调节宝宝肠道菌群,维持肠道内微生物环境的稳定,促进营养的吸收,提升机体免疫力。

注:图中的益生菌含量标识仅表示量级,不代表具体含量。
本次评测的8款奶粉均添加有益生元,其中爱他美卓萃、海普诺凯1897荷致、纽瑞滋佶润、旗帜、美赞臣铂睿、瑞哺恩菁珀和a2至初含量不错;仅海普诺凯1897荷致添加了益生菌。
小结:OPO、益生元、益生菌等消化吸收相关营养素含量方面,海普诺凯1897荷致不错。
与脑部、视力发育相关的成分:
我们可以关注胆碱、牛磺酸、DHA、ARA、叶黄素等营养素的含量,我们重点看看DHA和叶黄素的含量。

此次评测的8款奶粉均添加有DHA,其中美赞臣铂睿、爱他美卓萃、a2至初、贝因美爱加和纽瑞滋佶润的含量不错;贝因美爱加、海普诺凯1897荷致、瑞哺恩菁珀和旗帜共4款添加了叶黄素,含量均不错。
小结:在脑部和视力发育相关的营养素含量方面,贝因美爱加不错。
与免疫力相关的成分:
我们可以关注核苷酸、乳铁蛋白、益生菌、牛磺酸等。下面我们从宝妈们比较关心的核苷酸、乳铁蛋白和益生菌三个方面来看看其中6款奶粉的具体添加情况。

此次评测的8款奶粉中有6款产品添加有核苷酸;有6款产品添加有乳铁蛋白,其中海普诺凯1897荷致和纽瑞滋佶润的含量不错;仅海普诺凯1897荷致添加有益生菌。
小结:与免疫力相关的成分方面,海普诺凯1897荷致和纽瑞滋佶润不错。
五、评测总结
本次评测从奶源、原料、配料、配方等方面为大家分析比较了9款奶粉,在选择奶粉时,消费者要结合宝宝的实际需求进行选择:
★如果更关注配方全面性,那么海普诺凯1897荷致不错。
★如果家长们更在乎宝宝的眼脑发育,可以关注脑视力发育相关营养素,那么贝因美爱加不错;
★如果宝宝的免疫力较差,可以关注免疫力相关营养素,那么纽瑞滋佶润不错;
★如果更关注A2蛋白,那么a2至初不错。

(注:评测结果仅供参考,不代表唯一选择标准,购买时可结合宝宝实际情况、商家优惠、购买渠道便利性、性价比等方面来选择。)
内容来源网络,如有侵权,联系删除,本文地址:https://www.230890.com/zhan/129191.html
