蓝洞新消费 今日报道
11月30日,备受期待的强制性电子烟国家标准今天迎来最新消息。征求意见国家标准已在国家标准规划平台正式发布,公众意见征集阶段已经开始。

这意味着电子烟国家标准进一步动态更新,也意味着离批准发布又近了一步。
蓝洞会在文末发布全文文档,国家标准的关键部分会在前面进行解读。

整稿共26页,全面界定了电子烟、烟油、吸烟用具等的定义,对整个电子烟行业意义重大。
以下为国标重点内容:
1.本文件由国家烟草专卖局提出并受其管辖。
2.电子烟烟具的设计要求:应满足家用电器的一般安全要求。锂离子电池和电池组应满足便携式电子产品的安全要求。电磁兼容性应符合家用电器的相关要求。
3.电子烟对材料的要求:与口腔、雾化物、电子烟排放物接触的材料应符合食品接触材料的要求。不接触口腔、气溶胶和电子烟排放的材料应符合电子电气产品中限制物质的限量要求。
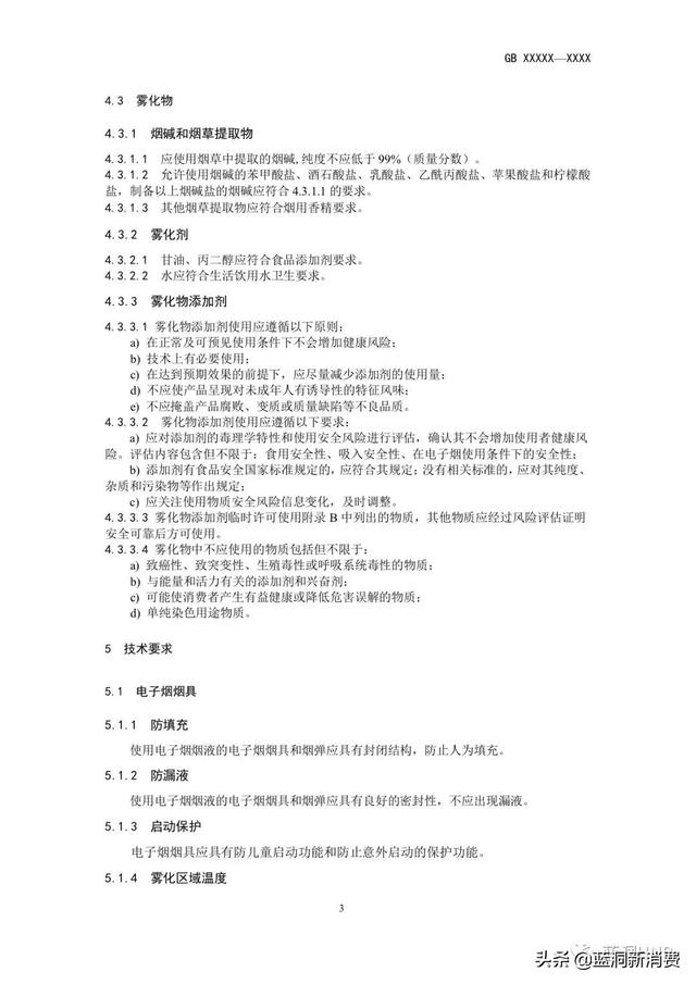
4.尼古丁和烟草提取物:应使用从烟草中提取的尼古丁,纯度不应低于99%(质量分数)。允许使用尼古丁的苯甲酸盐、酒石酸盐、乳酸盐、乙酰丙酸盐、苹果酸盐和柠檬酸盐,由上述尼古丁盐制备的尼古丁应符合要求。其他烟草提取物应符合烟草香精的要求。
5.气雾剂添加剂的使用应遵循以下原则:
a)在正常和可预见的使用条件下不会增加健康风险;
b)技术上有必要使用;
c)在达到预期效果的前提下,尽量减少添加剂的使用量;d)产品不应呈现可诱发未成年人的特征风味;
e)不应掩盖产品腐败、变质或质量缺陷等不良质量。
6.电子烟吸烟用具和使用电子烟液体的炸弹应具有封闭结构,以防止人为填充。换句话说,开放式电子烟不适合电子烟的国家标准。
7.电子烟烟具应具有防止儿童启动的功能和防止意外启动的保护功能。
8.雾化温度不应超过350
9.雾化物中尼古丁浓度不应高于20 mg/g,尼古丁总量不应高于200 mg。
尼古丁释放量不应高于0.2毫克/支。
10.对杂质和污染物的要求。

n: left;” data-track=”42″>11、雾化物添加剂临时许可使用物质为122种,并限定了最大添加量。详细参见文档。
蓝洞解读:
随着上周国务院发布电子烟监管最终参照卷烟有关规定执行后,电子烟国标征求意见的发布,将使得国标成为行业标尺的步骤又近了一步,国标将帮助行业企业从生产端解决产品安全质量问题,从生产到测试,为用户提供高质量产品,具有非常重要的意义。
以下为国标全文:


























内容来源网络,如有侵权,联系删除,本文地址:https://www.230890.com/zhan/127874.html
