妊娠期卵巢肿瘤的发病率约为0.05% ~ 2.4%,其中良性肿瘤约占95% ~ 99%,交界性肿瘤约占1% ~ 2%,恶性肿瘤约占1% ~ 6%。虽然孕期很少发生卵巢肿瘤,但当意外怀孕或医学原因需要终止妊娠时,卵巢肿瘤会增加终止妊娠的手术风险和疾病管理的难度。因此,对于卵巢肿瘤终止早中期妊娠的时机、方式、术后随访及避孕等存在争议。为加强规范管理,确保手术或操作安全,中华医学会计划生育分会联合中国产前保健协会生殖健康与出生缺陷预防控制专业委员会,在计划生育技术服务临床实践的基础上,组织专家对这一共识进行汇编,供临床参考。
大意
I .终止妊娠前的准备
1.提供终止妊娠服务单位和医生资质:建议在具备妇科肿瘤急救和综合治疗能力的医疗机构(包括病理科、胃肠外科等相关专业)开展。主刀医生应具备相关计划生育资质和丰富的经验,建议参考三级、一级医疗机构。
2.病史和体检:有针对性地收集病史,重点关注相关症状和体征。
(1)症状:生理性和良性卵巢肿瘤常无自觉症状,而恶性卵巢肿瘤可伴有消瘦、腹胀或乏力等消瘦症状。
(2)既往病史和家族史,尤其是家族性肿瘤的遗传易感性,对鉴别诊断卵巢肿瘤的性质有重要参考价值。
(3)妇科检查:判断阴道终止妊娠的可行性;宫颈能否充分显露,经宫颈行宫内手术是否受阻;子宫的大小、曲度、卵巢肿块的大小、性质、活动度与周围器官组织有关,可能引起生殖道梗阻。妊娠合并疑似卵巢恶性肿瘤,借助双合诊或三联诊断,评估子宫体活动度、卵巢肿瘤大小及活动度、周围脏器受累情况。
(4)注意检查孕周,确定子宫大小是否与绝经月份一致;在妊娠中期,Bishop评分可用于评估宫颈成熟度。
(5)除了常规的妇科检查外,待诊断的卵巢恶性肿瘤患者还需要进行详细的全身体检,帮助评估卵巢恶性肿瘤的分期。
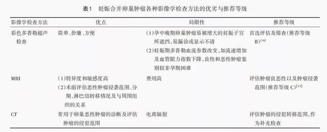
3.辅助检查:除扭转、破裂或继发感染引起的急腹症外,妊娠合并卵巢肿瘤患者往往缺乏具体的临床表现,往往需要借助影像学检查、肿瘤标志物检测等辅助检查进行倾向性诊断,以判断干预时机和终止妊娠。见表1。

妊娠期各种肿瘤标志物的优缺点及推荐阈值见表2。

妊娠期肿瘤标志物参考值有限,应结合临床和影像学检查进行综合诊断。目前,妊娠期肿瘤标志物主要用于随访治疗效果和监测肿瘤复发,区分原发性和继发性肿瘤。
4.与患者及家属充分沟通:充分告知患者手术相关风险并获得知情同意。
(1)妊娠合并卵巢生理性囊肿,一般小于5 cm,手术流产后逐渐消失,超声可动态监测其变化。如果6个月内没有消失或增加,需要进一步检查。
(2)如果由于卵巢肿瘤导致解剖结构异常(如妊娠合并巨大卵巢肿瘤),通过阴道牵引、人工流产难以暴露宫颈。
加大,手术失败、流产不全、术中出血和子宫损伤概率均会增加。
(3)终止妊娠过程中若发生卵巢肿瘤蒂扭转、卵巢肿瘤破裂等急腹症,需做好急诊手术等相关应急预案。
(4)除妊娠合并卵巢疾病外,合并内外科疾病者,需请相关专科会诊,做好围手术期处理并知情同意。
5、下述情况建议住院终止妊娠:(1)妊娠≥10周。(2)中、重度贫血。(3)既往不良孕产史(产科大出血、人流并发症等)。(4)子宫颈暴露困难或子宫颈扩张困难,如合并巨大卵巢肿瘤。(5)存在卵巢肿瘤的严重合并症。(6)因卵巢肿瘤需终止妊娠的卵巢上皮性癌;早期妊娠合并非上皮性卵巢肿瘤需接受化疗者,酌情考虑终止妊娠后再参照非孕期保留生育功能的规范诊治。(7)合并较严重急慢性疾病或其他内外科疾病。
6、术中监测:建议采用超声引导和(或)宫腔观察吸引手术系统(妊娠<10周),必要时备选腹腔镜、开腹探查。
二、术前风险评估及预案
1、术中出血:备宫缩剂、纱条或纱布、Foley尿管。若高度可疑合并卵巢恶性肿瘤时,应与妇瘤科、麻醉科、放射科、介入科甚至普外科等相关科室等进行多学科会诊,商定终止妊娠策略。
2、子宫颈暴露困难:评估卵巢肿瘤,若肿瘤过大造成生殖道梗阻而影响子宫颈暴露,可先行卵巢肿瘤手术后再终止妊娠;若为早期妊娠则推荐选择药物终止妊娠并做好相应的应急预案。如选择手术终止妊娠,需备阴道拉钩和超声监护,并做好腹腔镜或开腹探查的准备。
3、不全流产:特别是药物流产过程中,不全流产致大量出血,应具备紧急清宫的条件。告知经阴道终止妊娠困难时,有腹腔镜或开腹探查可能。
4、合并原发疾病风险评估:患有心肺功能异常、甲状腺功能异常等全身系统性疾病,术前需请相关科室全面评估,制订预案,术中若病情变化可及时做出相应的处理。
5、卵巢肿瘤破裂及扭转的应急预案:(1)卵巢肿瘤蒂扭转:卵巢肿瘤蒂扭转的风险与卵巢的大小相关。确诊卵巢肿瘤蒂扭转后建议进行急诊腹腔镜手术探查(推荐等级B)。(2)卵巢肿瘤破裂:一旦提示卵巢肿瘤破裂建议积极进行外科手术治疗(推荐等级C)。
6、术中损伤:实施手术的医院应具备床旁超声检查、腹腔镜或开腹探查的条件,出现损伤时能及时补救处理。
7、子宫颈扩张困难:终止妊娠前应进行子宫颈预处理,可采用药物性扩张或机械性扩张,必要时二者联合应用。具体方法参照子宫颈预处理专家共识。
三、早期妊娠合并卵巢肿瘤终止妊娠方式
早期妊娠合并卵巢肿瘤终止妊娠方式常规方法包括药物流产、负压吸宫术及钳刮术。
1、药物流产
(1)适应证:用于孕14周以内的早期妊娠。
(2)方法与技巧:孕8周以内患者,米非司酮可分4次口服,总量150~200mg(具体用法参照文献)或顿服150~200mg(d1);首次服用米非司酮36~48h后,顿服或阴道穹隆放置米索前列醇600μg,或阴道穹隆放置卡前列甲酯1mg,间隔3~4h未排出胚囊可追加1次。孕8~14周患者,米非司酮可分2次口服,总量200mg(100mg/d,d1~d2)或顿服200mg(d1);36~48h后顿服或阴道穹隆放置米索前列醇400μg(间隔3h可重复给药,最多可追加4次)。
(3)注意事项:首选适用于因卵巢肿瘤过大,子宫变形、子宫颈暴露困难,超声引导或子宫腔直视下手术困难的宫内早期妊娠妇女;临床上需要密切观察腹痛和阴道流血情况及药物不良反应;卵巢肿瘤过大致使子宫腔变形,流产不全、药物流产失败风险明显增加,建议与患者充分沟通及制订替代方案。
2、负压吸宫术
(1)适应证:适用孕10周以内的早期妊娠。
(2)方法与技巧:需超声引导和(或)子宫腔直视下手术,动作轻柔;器械进入子宫腔时注意避免与子宫腔线成角,保持子宫颈管、子宫腔线于同一直线水平,必要时助手可用阴道拉钩协助子宫颈钳钳夹子宫颈前或后唇持续用力暴露子宫颈,并适当给予子宫复位;如因过大卵巢肿瘤致使子宫腔操作困难,可先行手术去除卵巢肿瘤后再行或同时行负压吸宫术。
(3)注意事项:操作应由有经验医师在超声引导下完成;术前建议子宫颈预处理,以降低操作难度。
3、钳刮术
(1)适应证:适用孕10~14周妊娠或药流失败者。
(2)方法与技巧:步骤前半部分基本同负压吸引术;如子宫腔压迫变形,器械无法直接到达子宫底,可先探及妊娠囊下极,小心破膜,待羊水缓慢流尽及子宫腔缩小后,再用卵圆钳沿子宫腔壁滑入子宫底,尽可能完整或大块钳取出胎盘,或先行钳夹子宫腔下段妊娠物,再通过牵引钳夹子宫腔上段组织,整个过程中务必动作轻柔,且保持胎儿纵位夹取胎体,以减少胎儿骨骼对子宫壁损伤。
(3)注意事项:操作应由有经验医师在超声引导下完成;术前建议子宫颈预处理,以降低操作难度。
4、早期妊娠合并卵巢肿瘤患者处理原则
(1)早期妊娠合并生理性卵巢囊肿:可根据孕周大小及患者意愿,选择以上任一合适的方式终止妊娠,生理性卵巢囊肿可终止妊娠后随访观察。
(2)早期妊娠合并卵巢良性肿瘤:可根据孕周大小、医院条件及患者意愿,或选择负压吸宫术或钳刮术终止妊娠,同时手术处理卵巢良性肿瘤(推荐腹腔镜手术);或选择以上任一合适的终止妊娠方式之后,再手术处理卵巢良性肿瘤(推荐腹腔镜手术)。
(3)早期妊娠合并卵巢恶性肿瘤:总体原则是以处理卵巢恶性肿瘤为主。

四、中期妊娠合并卵巢肿瘤终止妊娠方式
中期妊娠合并卵巢肿瘤终止妊娠方式包括以下几种。
1、依沙吖啶(利凡诺)羊膜腔内注射引产
(1)适应证:适用于孕14~27+6周患者(首选)。
(2)方法与技巧:超声引导下避开胎盘及卵巢肿瘤行羊膜腔穿刺,注意应垂直子宫进针。
(3)注意事项:在超声引导下进针注药,务必避开胎盘及卵巢肿瘤;术前建议子宫颈预处理,降低引产难度;注意甄别中期引产腹痛原因(如子宫破裂、感染、胎盘残留、药物误注等)。
2、药物流产
(1)适应证:适用于孕14~27+6周无法行依沙吖啶引产患者(如依沙吖啶过敏或者羊水极少者等)。
(2)方法与技巧:孕14~16周可参照早期妊娠(孕8~14周)药物流产方案;孕16~27+6周给药方案可参照2017年FIGO更新的妇产科单独应用米索前列醇建议,米索前列醇从小剂量开始试用,根据个体化反应逐步摸索有效剂量。
(3)注意事项:引产过程需密切观察宫缩情况和不良药物反应,与妊娠期合并卵巢肿瘤并发急腹症的临床症状加以区别;做好相关应急预案及抢救措施。
3、水囊引产
(1)适应证:适于肝肾功能损害、有药物引产禁忌者。
(2)方法与技巧:参见国内指南《临床诊疗指南与技术操作规范:计划生育分册(2017修订版)》。
(3)注意事项:禁止将水囊引产用于瘢痕子宫患者;产程过程需密切观察宫缩、阴道流血情况。
4、剖宫取胎术
(1)适应证:用于不能耐受阴道分娩或其他引产方法者;或在引产过程中出现先兆子宫破裂、大出血等严重并发症时,必须立即结束分娩者。或合并卵巢恶性肿瘤,要求终止妊娠同时行保留生育力手术者。
(2)方法与技巧:手术方法与步骤同剖宫产术。
(3)注意事项:注意清理宫腔和保护切口;对于良性卵巢肿瘤,建议术中同时行卵巢肿瘤剥除术,同时探查对侧卵巢情况,术中组织送冰冻病理检查;若术前高度可疑卵巢恶性肿瘤,多学科会诊,手术治疗原则同非孕期患者。
5、中期妊娠合并卵巢肿瘤患者处理原则
(1)中期妊娠合并生理性卵巢囊肿:可根据孕周大小及患者意愿,选择以上任一合适的方式终止妊娠,生理性卵巢囊肿可终止妊娠后随访观察。
(2)中期妊娠合并卵巢良性肿瘤:可根据孕周大小、医院条件及患者意愿,对于需选择剖宫取胎终止妊娠同时条件允许等情况下,可同时手术处理卵巢良性肿瘤;或选择合适的方式终止妊娠后,再手术处理卵巢良性肿瘤(推荐腹腔镜手术)。
(3)中期妊娠合并卵巢恶性肿瘤:总体原则是兼顾孕周、继续妊娠意愿和肿瘤的组织学类型。

五、终止妊娠过程中并发症的处理
终止妊娠术中及术后容易发生卵巢肿瘤蒂扭转、破裂和瘤内出血。故妊娠合并卵巢肿瘤终止妊娠过程中要重视急腹症的防治。
1、卵巢肿瘤蒂扭转:建议对育龄妇女尽快手术治疗,腹腔镜手术是卵巢肿瘤蒂扭转治疗的金标准,可与患者充分沟通后根据患者生育意愿,尝试行蒂扭转复位(推荐等级B级),不建议将输卵管-卵巢切除作为附件扭转的首选治疗(推荐等级C级)。
2、卵巢肿瘤破裂:避免负压吸宫、钳刮术的暴力操作、羊膜腔内注射引产过程中的盲目穿刺和产程中不当的子宫底部加压操作等。早中期妊娠合并卵巢肿瘤终止妊娠的临床处理流程见图1。

六、妊娠合并卵巢肿瘤终止妊娠后避孕方法的选择
1、合并卵巢生理性囊肿或良性肿瘤的早中期妊娠终止妊娠后:一般而言,绝大部分避孕方法均可使用,其中,复方口服避孕药(COC)和宫内节育避孕药具(IUC)可作为避孕首选。
2、合并卵巢恶性肿瘤的早中期妊娠终止妊娠后:对于保留生育能力的患者,根据WHO的第5版《避孕方法选用的医学标准》,目前国内可选择的有COC、皮下埋植剂、复方注射避孕针(CIC)。对卵巢上皮性癌,首选COC,等待治疗期间不推荐Cu-IUD及LNG-IUS。
内容来源网络,如有侵权,联系删除,本文地址:https://www.230890.com/zhan/116908.html
