来源:中国基金报
昔日女装巨头的故事还没完.
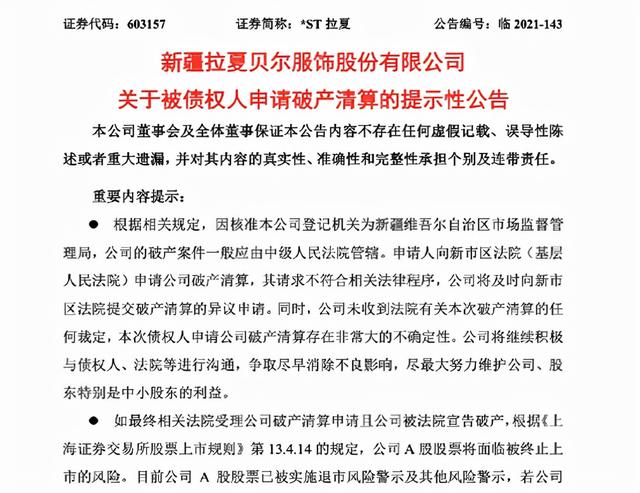
11月22日晚间,*ST拉西亚(2.310,-0.05,-2.12%)公告,公司已被债权人申请破产清算。不过,*ST拉夏表示,公司没有收到法院关于本次破产清算的任何裁定,本次债权人申请破产清算存在较大不确定性。
11月23日,*ST拉夏继续下跌,最新市值仅8.68亿元。

过去女装巨头被债权人申请破产清算。
2021年11月22日,La Chabel从乌鲁木齐新区人民法院(以下简称“新区法院”)送达的快报中获悉,公司债权人嘉兴程心、海宁红树林、浙江仲达大学(以上三方统称“申请人”)已向其提交《破产申请书》。

其中,浙江仲达大学在申请书中指出,被申请人已不能清偿到期债务,明显缺乏清偿能力,已完全符合法律规定的破产条件。为实现申请人的债权,保护申请人的合法权益,根据相关法律规定,请求法院宣告被申请人破产,并用破产财产清偿申请人。
对于上述事项,*ST拉夏表示,根据相关规定,公司破产案件一般应由中级人民法院管辖,因为公司登记机关为新疆维吾尔自治区市场监督管理局。申请人向新城区法院(基层人民法院)申请公司破产清算,其请求不符合相关法律程序的,公司将及时向新城区法院提交破产清算异议申请;同时,公司未收到法院关于本次破产清算的任何裁定,债权人申请破产清算存在较大不确定性。
此外,公司将继续积极与债权人、法院等沟通。力争尽快消除不利影响,并尽最大努力维护公司、股东特别是中小股东的利益。
如果相关法院最终受理公司破产清算申请,公司被法院宣告破产,根据相关规定,公司a股将面临被终止上市的风险。目前,公司a股股票已被给予退市风险警示等风险警示。2021年发生第《上海证券交易所股票上市规则》 13.3.12条规定的情形之一的,上海证券交易所决定终止公司a股股票上市。
*ST拉夏收到新疆证监局责令改正措施的决定
原控制人记入证券市场诚信档案。
* 11月16日,ST拉夏因自我治理过重,收到新疆证监局整改措施决定。公告显示,中国证监会新疆监管局对拉夏贝尔进行现场检查后,新疆监管局发现上市公司存在内部控制、财务会计、规范经营等问题,也直接影响了公司相关信息披露的准确性。

公司治理方面,*ST拉夏与资金支付相关的内部控制缺乏有效性,导致关联方资金被占用;募集资金管理不规范,补充流动资金期限届满后,公司未将资金归还募集资金账户。此外,还包括制度建设不完善、股东会运作不规范、部分董事会会议程序不规范等问题。
在信息披露方面,《2020年度业绩快报》和《2020年年度报告》披露的净资产和净利润数据差异较大。部分关联交易未及时审核披露;重要子公司收购信息披露及相关合并报表调整不及时。
会计核算和年度报告编制,2020年财务报告存在会计差错;商誉减值测试中个别参数选取依据不足;2020年年报中,存在部分披露不完整、不准确的情况。
在…里
海合夏的对外借款。上述事项构成上海合夏非经营性占用*ST拉夏的资金,违反了相关规定。
邢加兴作为*ST拉夏原控股股东、实际控制人、董事长,与上海合夏互为一致行动人,并是其对外借款的实际使用人,对上述行为负有主要责任。最终,新疆证监局决定对其采取责令改正的监督管理措施,并记入证券市场诚信档案。
拉夏贝尔旗下两家子公司被拍卖
上交所紧急下发问询函
11月10日,拉夏贝尔发布公告,宣布公司全资子公司拉夏贝尔服饰太仓有限公司100%股权及上海拉夏贝尔休闲服饰有限公司100%股权将被司法拍卖,以支付红树林和极成光电的货款、诉讼费及保全费。
据了解,本次拍卖标的为拉夏太仓95%股权、拉夏太仓5%股权及拉夏休闲100%股权。据了解,拉夏太仓95%股权当前已经在京东拍卖官网显示,起拍价为20万元,报名需缴保证金2万元。目前有864人围观,22人关注。

此外,拉夏贝尔持有的拉夏休闲100%的股权的起拍价也是20万元,当前有15人关注,698人围观。
但是在11月11日,上交所便对此下发问询函。要求其补充披露拉夏太仓、拉夏休闲近三年运营情况及财务状况;如本次拍卖完成,评估对上市公司经营、财务等具体影响;充分提示本次司法拍卖相关风险。如本次拉夏太仓股权被司法拍卖后,相关委托借款后续偿还安排,上市公司是否有足够能力偿还相关债权;拉夏太仓、拉夏休闲是否存在其他对上市公司提供抵押、对外担保的情况。
上交所指出,根据公司三季报,公司净资产仍为负值。根据退市新规,如公司披露2021年年报后,仍触及相关退市指标,将直接被终止上市。请公司结合自身经营、财务情况,尽快改善基本面,核实并披露是否存在其他应披露未披露的重大事项,充分提示存在的终止上市风险,避免误导投资者。
11月18日,*ST拉夏发布公告称,将延期回复上海证券交易所对公司子公司股权司法拍卖相关事项问询函。
144个银行账户被冻结
4处不动产被查封
10月28日,*ST拉夏发布公告,公司近期新增了2起诉讼案件,至此公司已累计涉及58起诉讼案件,总涉案金额高达5.3亿元。
因涉及较多诉讼案件,公司及下属子公司共计144个银行账户被冻结,冻结金额约为1.26亿元;公司下属17家子公司股权被冻结,涉及案件执行金额合计约6.73亿元;因涉及31项诉讼案件影响,导致公司4处不动产被查封。
据其三季报数据披露,*ST拉夏前三季度实现营收3.65亿元,同比减少78.16%;净亏损2.89亿元,同比增长63.92%。第三季度实现营业收入8670.3万元,同比下降71.74%;净亏损5167.8万元。

*ST拉夏解释称,营收减少主要系公司继续关闭线下门店及转型授权业务模式所致。至于净亏损收窄,主要是因为公司采取收缩策略,控制支出成本,导致亏损减少所致。
值得注意的是,*ST拉夏的负债率创上市以来新高。截至三季度末,公司资产总计28.89亿元,负债合计38.61亿元,资产负债率达133.63%。
股价表现方面,也处于低谷状态,6月份以来该股累计跌超34%,股价较历史高点跌超92%。当前股价报2.36元,总市值8.84亿元。

由于*ST拉夏刚公告称被债权人申请破产清算,1.2万股民懵了,“突然而来的破产清算?”“跌停没跑了。”



内容来源网络,如有侵权,联系删除,本文地址:https://www.230890.com/zhan/113203.html
