
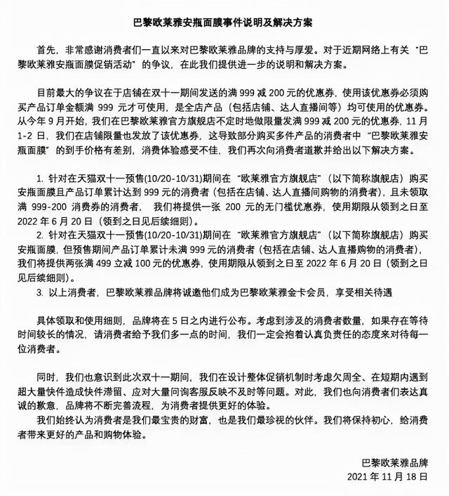
【巴黎欧莱雅发布安瓶面膜事件说明及解决方案】11月18日晚间,巴黎欧莱雅针对部分购买多件产品的消费者中“巴黎欧莱雅安瓶面膜”的到手价格有差别,消费体验感受不佳,再次向消费者道歉并给出以下解决方案:

【中国恒大将出售恒腾网络股份 总代价21.3亿港元】中国恒大:出售16.62亿股恒腾网络股份,出售价为每股1.28港元,较11月17日收盘价折让约24.26%,总代价约21.3亿港元。交易完成后,本公司将不再持有任何恒腾股份。(新浪财经)
【国家反垄断局正式挂牌,国家市场监管总局副局长甘霖任首任局长】18日上午9时许,国家反垄断局在北京三里河东路8号正式挂牌成立,与国家市场监管总局三里河办公区同楼。此前,人社部网站发布消息,国务院任免国家工作人员,甘霖任国家反垄断局局长。(新京报)

【阿里巴巴Q2财报:全球年度活跃消费者达12.4亿,单季增长6200万】11月18日,阿里巴巴集团发布2022财年第二季度财报。财报显示,截至2021年9月30日,阿里巴巴生态体系的全球年度活跃消费者达到约12.4亿,同比增加约6200万。其中9.53亿消费者来自中国市场,2.85亿消费者来自海外。
阿里巴巴第二财季营收2006.9亿元人民币,同比增长29%。调整后净利润285.2亿元人民币,同比下降39%。截至9月30日的6个月,阿里巴巴国内商业板块同比增长31%,全球化业务同比增长41%,以阿里云、菜鸟为基础的企业数字化及服务同比增长32%。
今年4-6月,阿里巴巴集团从蚂蚁集团获得的投资收益为65亿元,同比上涨38.9%。据悉,蚂蚁在二季度账面利润上涨的主要原因,是7月23日在线外卖平台Zomato在印度证券交易所上市,蚂蚁集团是Zomato的股东之一。(人民网)
【嘀嗒回应“女乘客顺风车合乘纠纷”:暂停车主接单,呼吁平和沟通】11月16日晚间,乘客崔女士在社交平台发文称,自己在搭乘嘀嗒顺风车过程中,因不同意车主在其他平台接拼车单,被车主威胁而跳车。11月18日,嘀嗒出行表示,乘客安全下车,已对车主账号进行扣分及暂停接单处置,后续将根据客诉处理进展及时更新。(新京报)

【小鹏汽车名称太土?何小鹏回应:不会改,以名字命名体现责任】11月18日,小鹏汽车创始人何小鹏在品牌焕新日活动中表示,小鹏汽车不会更换名字,以此回应网友“小鹏名字太土”的言论。他以福特、丰田、特斯拉等以姓氏命名的车企为例,称以其名字命名品牌,是对小鹏汽车品牌认同和责任的表现。(新浪财经)
【Keep回应IPO传言:暂无时间表】一位知情人士表示,Keep原本寻求赴美上市,并希望在今年第三季度完成IPO,但随后由于环境变化,许多寻求赴美上市的科技公司暂缓了上市进程,Keep也是其中之一。Keep回应IPO传言:感谢媒体朋友一直以来对Keep的关注。关于IPO计划暂无时间表。(TechWeb)
【支付宝财运红包即将“下线”,基金红包合规问题争议不断】据21世纪经济报道,支付宝财运红包或将迎来变局。据悉,支付宝财运红包于18日24时起暂停发放。“我们刚刚收到了蚂蚁方面的通知。”北京一家公募基金人士表示,“已经发出去的财运红包还能使用,但明天开始不能新发。”据了解,支付宝财运红包是平台向用户发放的基金体验券,用户可以在购买基金时抵扣相应的金额。值得注意的是,基金红包一直因合规问题备受争议,打监管规则的“擦边球”。
【抖音增长乏力 字节跳动国内收入增速明显下滑】从接近字节跳动内部的人士了解到,11月18日该公司商业化产品部召开全员大会,会上披露其国内广告收入过去半年停止增长。据了解,这是字节跳动2013年开启商业化以来,首次出现这种情况。广告收入是字节跳动收入的主要来源。据彭博社消息,字节跳动2020年广告占实际收入的77%。如今广告收入半年停止增长,或意味着字节的收入增长全面放缓。该人士还透露,来自抖音的收入已经停止增长,而另一核心产品今日头条甚至处于亏损边缘。(e公司)
【比亚迪回应员工猝死:原因有待进一步调查,正与家属积极沟通】 近日,比亚迪员工猝死在出租屋内一事引发广泛关注。11月18日,比亚迪方面回应称,“11月5日,我们西安工厂一员工在厂外的出租屋内死亡,对逝者我们深切哀悼。据悉不涉及刑事案件,员工的死亡原因还待进一步调查。目前,我们正在与员工家属积极沟通,希望能够妥善处理好相关善后事宜。”家属称,双方经过协商,企业同意一次性支付家属20万元。(澎湃新闻)
【上汽通用五菱第2500万辆整车下线】11月18日,上汽通用五菱第2500万辆整车下线,成为中国首个累计产销量达2500万辆的民族品牌单一车企。
【腾讯影业注册资本增至7.5亿 增幅1400%】近日,腾讯影业文化传播有限公司发生工商变更,注册资本由5000万元人民币增至7.5亿元人民币,增幅1400%。腾讯影业文化传播有限公司成立于2015年2月,法定代表人程武,经营范围含电影发行、实业投资、演出经纪、电脑图文设计等。(新京报)
【Tims咖啡中国2020年净亏1.4亿】日前,Tims咖啡中国更新了上市文件,首度公开上半年业绩数据。据披露,Tims中国2020全年净亏损1.43亿元。尽管营收利润未披露,但Tims中国称,其在2020年和2021上半年均实现门店层面盈利(注:撇除开店前成本和费用等)。数据显示,2021上半年,Tims中国同店销售增长34.8%,低于2021第一季度42.5%的增长。门店方面,2021上半年,Tims中国门店数达219间,期内净增82家门店。
【上海市消保委点名文峰美容美发:商业模式或暗藏重大风险】近日,上海市消保委就消费者投诉中涉及的诸多问题两次约谈上海文峰美发美容有限公司。该企业以预售套餐规避预付卡监管、形成类医疗养生伪闭环的商业模式或暗藏重大风险。
【京东集团2021年第三季度活跃用户数增至5.52亿】11月18日,京东集团发布了2021年第三季度业绩。2021年第三季度,京东集团净收入为2187亿元人民币(约339亿美元),同比增长25.5%。经营利润为26亿元人民币(约4亿美元),经营利润率为1.2%,继续保持低利润率运营。从2017年初全面向技术转型以来,京东体系已在技术上累计投入近750亿元。截至2021年9月30日,京东过去12个月的活跃购买用户数达到5.52亿,较去年同期净增了1.1亿。(新浪财经)
【《白蛇:缘起》周边“同心锁口红”涉抄袭,花西子:多次沟通无果,望停止侵权行为】彩妆品牌@花西子Florasis 18日发布声明表示,动画电影《白蛇:缘起》在日本发布的周边产品同心锁口红涉嫌抄袭花西子的原创设计。花西子表示,公司从未与其他品牌或IP生产过任何联名款,并已自11月11日起,与《白蛇:缘起》的出品方追光动画,以及开发该周边产品的日本公司TEAMJOY先后多次沟通,但两方至今均未给出有效处理结果。花西子称,希望两方能够拿出有效措施,停止周边产品开发中的侵权行为。据悉,同心锁口红为花西子在2020年8月推出,已申请外观专利。(观察者网)

【使用隔夜死蟹冒充活蟹,胖哥俩致歉:全国门店已完成改建,将向公众展示后厨】11月18日早间,@胖哥俩PGL 就日前北京两门店被处罚一事发布致歉声明,胖哥俩表示,公司在深刻检讨的同时,已经对涉事门店进行闭店处理,同时对相关责任人进行重罚。声明还表示,目前,胖哥俩(全国)各门店均已完成“阳光厨房”改建,将后厨向公众展示。(新浪财经)
【网易云音乐推出摸鱼计算器】11月16日,国美一份《关于违反员工行为规范的处罚通报》在网络上引发热议, 18日,网易云音乐上线摸鱼计算器 ,并表示,“摸鱼”虽好,可不要贪摸哦,正确听歌有助于提升工作效率!(新浪科技)

【苹果据称将加速汽车研发项目 并把重点瞄向全自动驾驶技术】知情人士称,苹果公司在推进其电动汽车的开发项目上有了重大突破,并将研发重点转向全自动驾驶技术。苹果公司内部目标是在四年内(2025年前)推出其自动驾驶汽车,比先前一些工程师计划的五到七年时间表还要来得快。
【谷歌与法新社达成5年协议 为新闻内容付费】谷歌周三宣布,与法新社签署5年合作关系协议,其中就包括将向法新社新闻内容付费,这也是法国新法律下科技巨头达成的最大的授权协议之一。(TechWeb)
【特斯拉因安全气囊问题将在美召回7600辆汽车,涉及Model S/X】美国国家公路交通安全管理局周四表示,因安全气囊问题,特斯拉将在美国召回7600辆汽车。文件显示,驾驶员座位的安全气囊可能在展开时撕裂,导致无法在碰撞发生中充分保护乘员,并增加受伤的风险。特斯拉召回汽车涉及2021年售出的Model X和Model S。(财联社)

【微博通过港交所上市聆讯】据港交所披露,11月18日晚间,微博通过港交所上市聆讯。
【哪吒汽车正进行Pre IPO轮融资 最高募资10亿美元】据知情人士独家透露,哪吒汽车正在进行一轮新的融资,数额至少在8亿美元,最高募资额可达10亿美元(或等额人民币)。这一轮融资在360集团领投的40亿元D1轮融资后,在香港IPO之前,是哪吒汽车的Pre IPO轮融资。(新浪财经)
【印度支付巨头 Paytm 上市首日下跌逾 27%,盈利能力遭投资者质疑】11 月 18 日晚间消息,据报道,印度数字支付初创公司 Paytm 今日在孟买证券交易所上市,在创下印度最大规模 IPO 纪录的同时,也惨遭上市首日的最大跌幅(之一)。Paytm 此次 IPO 的发行价为每股 2150 卢比(约合 29 美元),融资 1830 亿卢比(约合 25 亿美元)。但开盘后,Paytm 股价一度暴跌至 1585 卢比,跌幅超过 21%,收盘时下跌逾 27%。受此影响,人们对印度市场即将进行的科技 IPO 交易产生了质疑,包括规模较小的竞争对手支付平台 MobiKwik,以及经济型连锁酒店 OYO。
【“智驾科技”完成3亿元B轮融资】国内智能驾驶公司“智驾科技”MAXIEYE宣布已完成3亿元B轮融资。本轮融资由德赛西威领投,人民网旗下基金、上海自贸区基金、涌铧投资跟投,星宇车灯作为老股东增持,天青资本担任独家财务顾问。据悉,智驾科技本轮资金将主要用于补充乘用车和商用车智能驾驶产品的规模化量产落地投入,以及高阶自动驾驶技术的进一步研发储备。(新浪科技)
【变色技术创新公司“光羿科技”完成数亿美元C轮融资】电致变色技术创新公司光羿科技完成了由华平投资领投,鼎和高达、高鹄资本跟投的数亿美元C轮融资,本轮融资由高鹄资本担任独家财务顾问。此前,比亚迪、蔚来资本曾进行战略投资;更早之前,光羿科技完成了来自经纬创投、CPE源峰领投的数千万美元B轮融资。(新浪财经)
【Z世代的健康“麦当劳”上市首日一度飙涨85.7%】周四,怀揣“麦当劳”梦想的健康沙拉连锁店SweetGreen在美国IPO首日开盘上涨逾85.7%,报52.00美元,此前给出的IPO发行价为每股28.00美元。IPO当日收报49.5美元,收涨76%。

【嘀嗒出行上线“送你一朵小红花”功能】创业邦获悉,近日,嘀嗒出行App上线“送你一朵小红花”功能,乘客只要写下对顺风车车主的感谢内容,便可由平台代为传达,从而让合乘双方的沟通更为通畅,进一步推动和谐温暖的顺风车文化建设。
【蚂蚁链:数字藏品“转赠”功能将于11月20日起陆续开放,但不能转卖】11月18日晚,蚂蚁链官方表示,数字藏品的“转赠”功能将于11月20日起陆续向大家开放,但蚂蚁链不支持任何形式的数字藏品转卖行为。请勿相信任何以高收益投资理财等名义开展的不实宣传,谨防欺诈风险。

【中消协:“双11”期间消费负面信息主要集中在价格争议、虚假发货、平台问题等方面】11月18日,中国消费者协会发布2021“双11”消费维权舆情分析报告。中消协在10月20日至11月12日共计24天监测期内,共收集“双11”相关“消费维权”类信息21353081条,日均信息量约89万条。监测发现,今年“双11”促销活动期间消费负面信息主要集中在价格争议、虚假发货、平台问题等方面。(环球网)
【上海出台法规严禁互联网平台利用算法进行“杀熟”】18日,上海市市场监督管理局透露,日前,已制定发布了《上海市网络交易平台网络营销活动算法应用指引(试行)》,规范网络交易平台网络营销活动算法应用行为,为平台经营者划出合规底线。(新浪财经)
【北京将培育支持一批科技创新型中小企业在北交所上市】《北京市“十四五”时期现代服务业发展规划》正式发布。《规划》提出“七大行动”,即金融、信息服务、科技服务、文化产业、商务服务、流通服务、生活服务七大领域提质升级行动。“十四五”时期,北京将高水平建设北京证券交易所,实现与沪深两大交易所和主板、创业板、科创板三大板块错位发展。完善交易所服务功能,培育支持一批科技创新型中小企业在新三板挂牌、北交所上市。(新浪财经)
内容来源网络,如有侵权,联系删除,本文地址:https://www.230890.com/zhan/103935.html
