稳定可靠的国产电源芯片介绍-之IS6605
原创:卧龙会 玉京龙
为了相应国家的自主可控,不被国外卡脖子而受制于人,除了国产CPU需要大力发展之外(玉京龙上一期文章有介绍两颗CPU,感兴趣的朋友可以去了解)
又一款雄起的国产芯片龙芯3A400 CPU,看看开发介绍!学习下
国产芯片,加油!详述一款国产飞腾FT-2000/4 CPU开发,供学习
PC上除CPU外的其它器件实现国产化也同样重要;今天给大家介绍长工微电子有限公司(后续简称长工微)的一颗DC-DC的电源芯片,输入电压范围广,封装尺寸小,性能稳定,价格便宜,下面进入正题;原创:卧龙会IT技术
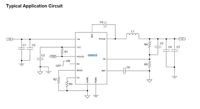
今天介绍的两颗长工微电源型号分别是IS6605和IS6607,我们先来了解下IS6605,输入电压4V~16V(能满足我们PC主板5V和12V电源输入的要求了),输出电压0.6V~6V(输出电压依据实际需求通过反馈电阻去调整;Vout=(1+R1/R2)*0.6),输出电流最大持续输出能达到6A;
输出频率有600KHz,1.1MHz,1.5Mhz和2Mhz,可通过选择电阻值来固定某个值的输出频率, 同时芯片具有过电流保护(OCP)、过电压保护(OVP)、欠压保护(UVP)和过热保护(UVP)等功能;IS6605既然是小电流的电源管理芯片,想必大家很关心IC的封装尺寸:QFN2mmx3mm(封装尺寸还是挺小的),14个pin脚,下面我们来了解下每个引脚的定义吧;

1 pin和14 pin:PGND,系统地,需要通过0R电阻和AGND连接起来;
2pin和11pin:PHASE,开关频率的输出点,和电感相连接的点;
3pin:VIN,输入电压连接点,需要在引脚前放置大小值不同的滤波电容;
4pin:CS,电流限制的控制引脚,连接一个电阻到AGND,电流超过这个值以后关闭输出,以便达到保护作用;
5pin:EN,使能信号,连接到外部的控制信号,低电平芯片不输出电压, 高电平芯片输出电压;
6PIN:FB,反馈信号,外接两个电阻,通过设置电阻值来调节输出电压大小;
7PIN:AGND,信号的逻辑GND,通过0R电阻连接到PGND;
8PIN:REF,输出电压跟踪的参考信号;
9PIN:PGOOD,输出电压正常的时候,输出高电平;
10PIN:BST,通过一个电容连接PHASE信号;
12PIN,MODE,通过一个电阻到GND,通过不同的电阻来选择不同的开关频率;
13PIN,VCC,内部的一个LDO输出3.3V 的电压;
引脚定义介绍完,我们来看下芯片的内部框图:

IS6605的内容介绍完后,我们来看下典型应用图:

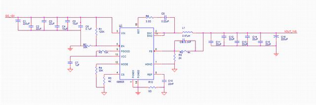
再和大家分享一个具体的案例,如下图是12V的输入,1.8V 的输出;如工作中有使用IS6605芯片的同学,下图可作为参考;

介绍了这么多,想必大家对IS6605有一定的认识了吧;长工微除了6A输出电流外,还有能输出20A电流的IS6607,以及服务器CPU上使用,最大能240A的8项电源,后续为大家一一介绍;
以目前的使用情况来看,长工微的电源方案基本能满足主板上的各种电源要求,以目前国产自主可控大趋势来看,玉京龙认为长工微电源必定堪当大任。
关注一下@卧龙会IT技术,感谢支持!
原创:卧龙会 玉京龙
卧虎藏龙,电子行业高手汇聚!
内容来源网络,如有侵权,联系删除,本文地址:https://www.230890.com/zhan/97756.html
