作者:张宇(中国投资咨询有限责任公司)
一、何为城市大脑
城市大脑是基于云计算、大数据、人工智能、物联网等新一代信息技术构建的人工智能开发创新和运营平台。作为推动城市可持续发展的全新基础设施和智能中枢,城市大脑的核心就是利用丰富的城市数据资源,对城市进行全局实时分析和全域感知,驱动业务流程优化和再造,优化调配公共资源。2016年4月,由时任阿里巴巴首席技术官王坚博士向浙江省杭州市政府提出“城市大脑(City Brain)”这一概念,并合作开发出杭州城市大脑1.0。自此之后,多家城市宣布建设城市大脑,以阿里、华为、百度、腾讯、科大讯飞为代表的科技企业纷纷进驻城市大脑领域,并相继提出自己的“泛城市大脑”技术规划。相关研究显示,2019年以来,共有36个市区的57个“城市大脑”项目招标。
现有的城市大脑总体框架具体包括“四横四纵”。“四横”主要指基础设施层、融合平台层、管理应用层、决策服务层。其中,基础设施层和融合平台层构成城市大脑中枢的基本平台;管理应用层,相当于城市大脑控制和执行系统;决策服务层,则为城市大脑的神经中枢系统。“四纵”则指的是城市大脑运行管理体系、标准规范体系、安全保障体系和产业生态体系。通过上述四大体系,有效地保障了城市大脑的平稳高效安全运行,也为城市大脑与数字产业的发展提供机遇。

资料来源:国家信息中心化和产业发展部
二、城市大脑的发展特征
(一)进阶过程
城市大脑自2016年提出以来,已经历了3次进阶,各进阶阶段特征相对明显。从城市大脑1.0到城市大脑3.0,都是在我国智慧城市大量实践中不断优化升级的。而城市大脑3.0则在1.0和2.0阶段的建设基础上,通过在线化、协同化和智能化等形成自强化的闭环,实现城市资源的数据化。

资料来源:IDC&阿里云,2020
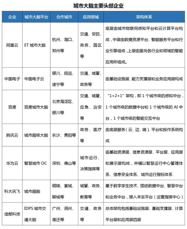
(二)头部企业
城市大脑作为政府重视的发展方向,已成为当下政府促进公共资源优化,宏观决策指挥,推动智慧城市建设的重要抓手。随着以阿里领衔的互联网企业积极入局城市大脑,并与多地政府展开深度合作,使得城市大脑已呈现出垄断竞争格局。为此,本研究专门梳理出布局城市大脑的主要头部企业

(三)建设模式
目前,从各地如火如荼开展的城市大脑建设模式来看,主要采取政府购买服务、特殊项目公司(SPV)建设、国有资本重点控股投资等模式。
1.政府购买服务模式
政府购买服务模式下又分为政府投资单一企业独立承建模式和政府投资多家企业互补共建模式。
政府投资单一企业独立承建模式下,政府作为项目委托方独立出资,负责城市大脑的总体规划、立项、项目建设管理等。企业作为项目承建方主要负责城市大脑项目的建设、运营和管理。如2018年阿里云计算有限责任公司以4.55亿元单一来源方式中标海口市城市大脑(一期)项目。
政府投资多家企业互补共建模式下,政府作为主导方,由城市大脑建设相关行业领域的企业相互联合,通过行业优势互补,为政府打造城市大脑项目。如2021年软通智慧信息技术有限公司联手华为技术有限公司成功中标“吉安市智慧城市二期(城市大脑)项目。
2.特殊项目公司(SPV)建设模式
考虑到城市大脑项目投资规模大且建设周期长等特点,部分城市为缓解财政压力,选择引入特殊项目公司(SPV)模式,即由政府和科技企业共同出资设立城市大脑建设运营平台公司,由该公司完成城市大脑项目的建设、运营维护等。如2017年衢州市与阿里集团组建浙江衢时代大数据科技有限公司,由该公司作为承建衢州市公共安全视频监控建设联网应用工程(雪亮工程)示范城市项目的供应商承建城市大脑项目。
3.国有资本重点控股投资建设模式
该模式下,由当地国资控股、非国有科技企业参股组成混合所有制公司,作为当地城市大脑项目的总承包商,在政府的指导和要求下,负责整个城市大脑项目的建设、运维等工作。如2019年由郑州大数据发展有限公司(地方国企)出资60%、阿里集团出资40%成立的数字郑州科技有限公司,作为郑州市城市大脑二期项目智能应用的建设单位承担城市大脑项目建设。
三、城市大脑的不同城市实践
自杭州城市大脑投入使用以来,各地就城市大脑项目建设开展大量实践。但因城市定位及规模的不同,使得各地“城市大脑”的架构和侧重领域存在显著差异。为此,本文进一步从城市规模角度展开分析。
(一)超大城市(城区常住人口1000万以上的城市)
上海浦东城市大脑
2018年浦东上线“城市大脑1.0”版本,通过整合众多城市管理一线部门的数据和资源,实现实时共享,联动处理。2019年,浦东“城市大脑”升级2.0版本,进一步打破不同部门的信息和技术壁垒。2020年,“城市大脑”3.0版本发布,构建“1+39+1370”三级管理运行体系,即1个浦东“城市大脑”日常管理区平台+39个街镇城运分平台+1370个居村联勤联动微平台,形成10类57个整合场景,在治理要素、平台体系、运行特征、智能应用、协同监管等五大方面实现迭代升级,覆盖公共安全、建设交通、综合执法、应急管理等七大领域,形成治理要素一张总图,实现数据资源、治理要素的全息全景呈现。在全覆盖、全天候、全过程的城市运行综合体系基础上,建立城市常态运行+应急管理的模式和平急融合的指挥机制,遵循“城市生命体、有机体”理念,整合提取行业领域、城市运行管理中最关键、最直观、最核心的35个特征,以强化全面感知和态势分析。
北京海淀区城市大脑
早在2018年2月9日,海淀区政府就与百度公司签署《建设海淀区“城市大脑”合作备忘录》,创立“四轮驱动”机制,政府、研究院、建设运营平台公司、产业联盟共同建设。海淀“城市大脑”按照“1+1+2+N”架构模式建设,即一张感知网、一个智能云平台、两个中心(大数据中心、AI计算处理中心)、N个创新应用,以遍布海淀全域的城市网络(1.2万余路在网摄像机及1万多路传感器)为硬件支持,综合运用大数据、云计算等技术,汇聚政务数据、物联网数据、互联网数据、社会资源数据,对区内生态环境、城市交通、城市管理、公共安全、智慧能源等五大领域进行智能分析。在生态环保领域,实现全区空气质量精细化监测预警。建设300余台监测基站,形成全区空气质量监测网络。运用全球领先的光谱传感芯片技术,从空间和时间上追溯排污点位,判断排污程度和排污时段,实现远程在线监控,将污染事件对水体造成的危害降到最低。
(二)特大城市(城区常住人口500至1000万的城市)
杭州城市大脑
2016年3月,杭州正式启动“城市大脑”项目,以交通领域为突破口,开启了利用大数据改善城市交通的探索。目前杭州城市大脑已由2016年10月的1.0版迭代升级到3.0版本。杭州城市大脑以“531”逻辑体系架构为基础,构建“5个1”,实现“3通”和打造1个“新的城市基础设施”。杭州城市大脑以政企合作为框架,搭建组织平台,多个政府部门的数据资源接入数据库;以数据归集为基础,搭建数据资源平台,实现“城市大脑”和前端数据实时互通;以提供算法为核心,搭建通用计算平台,对海量数据进行分析仿真,以优化调配公共资源。始于交通领域的杭州城市大脑,目前应用场景全面延伸,已触及产业发展旅游服务、生态环保等领域,在智慧产业方面,“城市大脑”协助政府部门更加直观地了解和掌握区域内产业的活跃现状与活力变化趋势。同时,也为区域产业集群和产业活力分析画像,以释放集群效应、激活产业活力。
郑州城市大脑
郑州市于2019年8月全面启动“城市大脑”项目建设,2020年12月20日城市大脑全面上线运行118个应用场景,这标志着郑州成为首个全场景数字化运营城市。就具体实践来看,郑州城市大脑以民生领域为切口,构建统一政务云平台,打通“网上办”、“掌上办”、实体大厅端“一窗办”、自助一体机“就近办”等平台服务,积极拓展包含14个部门、18个业务领域的智慧城市应用场景,构建全方位疫情防控体系,实现病例处理快速响应,助力郑州数字战“疫”。此外,成立“数字郑州”产业生态联盟,打造城市产业发展平台,积极发展数字经济产业。上述实践为郑州带来城市全方位的数字化能力,也促进了民生服务的全方位升级。
(三)大城市(城区常住人口100至500万的城市)
海口城市大脑
海口市政府于2018年启动“城市大脑”项目,通过“5+N”的顶层设计,推动城市级数据大融合,政务事项一站式服务;分析交通监控实时联动,智能出行预测预警;优化数据反哺医疗流程,构建医疗监管服务闭环。同时,在国内首次创造性地提出城市级主题域数据模型的概念,系统构建自然人、法人组织、公共服务、宏观经济、城市资产等十大城市主题域数据模型,通过对“城市大脑”的数据进行合理配置和调度,促进治理机制协调化和治理手段高效化。此外,实现旅游产业动态检察,对客流进行提前预测和精细分析。
(四)小城市(城区常住人口介于50万和100万之间的城市)
铜陵城市大脑(城市超脑)
2019年11月铜陵城市大脑—“城市超脑”试运行,“城市超脑”以超脑感知、超脑中台和超脑场景三个模块构成,形成“1+2+3+4+N”的架构。目前,上线城市管理、社区治理、民生服务、生态环保、宏观决策、抗击疫情7大领域共27个智慧场景。在城市管理方面,通过扩展接入全市各单位超过5000路可开放的视频图像,采用AI图像分析,自动发现、智能抓拍城市各个角落的城市管理问题,及时推送给城市管理部门。在生态环保方面,融合生态环境、长江流域76类生态数据,一张图感知全市环境态势,智能检测秸秆焚烧,辅助科学决策,守护青山绿水。
四、城市大脑发展中存在的问题
(一)缺乏统一的规范标准
根据中国科学院团队的研究,目前城市大脑没有统一的建设规范和标准,各家科技企业和城市根据不同的理解和探索,按照不同的技术框架开展建设,有的从城市级人工智能中枢的角度着手,有的从城市交通与安防的角度启动,有的则从城市生命体的角度展开,使得各城市开展的城市大脑项目建设标准不一,导致部门孤岛、行业孤岛等问题发生。
(二)数据安全存在隐患
城市大脑作为诸多领域信息化处理的集合,储存数以亿计的交通管理数据、公共服务数据、运营商数据、互联网数据。一方面,当数据被使用或不当储存造成储存混乱时,易泄露个人隐私。另一方面,由于数据的复杂多样,现有的管理机制对数据的管理权限设置不明晰,一旦提取的数据超出权限范围,就构成信息信息上的安全问题。此外,对从“城市大脑”获取的数据的共享范围还缺少必要的限制。
(三)跟风建设,不切地方实际
近年来,城市大脑作为智慧城市建设的代表性工程,备受地方政府和企业关注,使得部分地区盲目跟风建设。同时,在建设过程中缺乏顶层设计、统筹建设和整体运行思路,且建设需求并未与地方实际紧密结合,导致项目在运营环节并未发挥城市大脑的中枢功能,出现“汇而不慧”和“华而不实”的现象。
五、政策建议和结语
(一)建立统一标准体系
加强城市大脑的技术标准、法规规范、制度规则的创新,建立统一标准体系。具体而言,明确城市大脑架构,就架构设计、基础网络、数据中心等方面确定统一标准规范。尤其在数据资源和安全保障上,要建立健全信息数据库的技术路径、协议模板、标准体系、制度规范等,完善信息数据的录入、编码、处理、交换、共享、公用等标准,统一文字、表格、视频、图片的格式,从技术层面确保数据联通无障碍、信息共享无壁垒。同时,制定和完善信息的安全标准体系,加强城市大脑建设支撑的安全保障。
(二)注重数据安全,织密数据安全防护网
在“城市大脑”建设和运营中注重数据安全,通过搭建数据安全管控平台,将原本零散的安全数据变成统一规范的安全数据资源并对外提供数据服务。同时,建立数据储存、管理权限、共享等安全管理规范,推动数据的标准化管理。此外,建立健全网络安全监测预警和信息通报制度,加强网络安全信息收集、分析和情况通报工作等方式,不断强化城市数据大脑的信息安全工作。多管齐下,织密数据安全防护网。
(三)因地制宜推进城市大脑建设
城市大脑建设应借鉴国内城市大脑建设成功经验,降低盲目建设城市大脑项目的试错成本,避免贪大求快。同时,根据自身城市发展战略、城市现代化治理和发展数字经济需求,以城市某一痛难点领域为切口,按照“示范先行,顶层设计,稳步推进”的思路探索符合自身城市定位和特点的城市大脑建设路径,在后发优势的作用下,实现弯道超车。
伴随着智慧城市建设的不断推进,城市大脑仿佛成为“标配”。但对于不同层级和规模的城市而言,厘清城市发展现状和诉求,遵循规模效应和网络效应,适度超前规划,优化与变革组织保障体系,深入应用场景,以用为先,打通城市治理最后一公里,才是建好城市大脑的“智慧”之举。
文章为作者独立观点,不代表中国投资咨询立场。
内容来源网络,如有侵权,联系删除,本文地址:https://www.230890.com/zhan/94895.html
