今天,很多人都在谈论马洋突然“放水”10100亿元。我们在上一篇文章中也做了专门的分析。如果扣除本月MLF到期的8000亿元,按MLF投资计算,只会增加2000亿元。然而,自11月以来,马洋明显加快了资本投资速度,以保持市场流动性的合理充足。据我们统计,11月以来,马洋每个工作日都在公开市场进行逆回购操作,日交易量从初期的100亿到中期的1000亿。
坦率地说,这个月市场上的资金比上月增加了很多。如果加上上个月M2 8.7%的同比增长率,抵押贷款增加了1300多亿。这意味着房企融资结构有所改善,但不应解读为房企融资全面放松的信号。

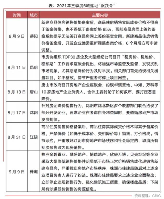
关于最近的房价,首先你可能看到的是大量的“以工换房”房源。所谓“以工代房”,其实是房地产公司在打折销售时绕开老业主的惯用手段。与“以工代房”相对应的是,新房卖价低于备案价,部分城市过于低于备案价,以至于相关城市也出台了“限价令”。
比如广州、厦门、成都、南京等一二线城市就出现了大量的“以工代房”。据统计,今年约有21个城市出现了房价“限价单”。一些城市通过约谈房企来限制恶意降价,否则不会给出线上签约。有的城市直接规定销售不低于备案价或市场价。这些城市包括沈阳、岳阳、昆明、唐山、江阴、鄂州、张家口、株洲、永州等。除了沈阳、昆明等个别城市,大部分都是三四五线城市。

如果你还没有感受到房价已经从“工改房”、“跌停板”转降,那么国家统计局今天发布的70个大中城市房价数据,就证实了降价已经成为市场的主流。
国家统计局今天发布了70个大中城市10月份商品房销售价格变动情况。52个城市新建商品住宅价格环比下降(9月份27个城市);二手房中,64个城市房价环比下跌,为2015年以来城市最大跌幅。
39.9元买不了什么,
却可以避免花300万买房后后悔,
别人上过得当,那些买房的坑你不必去踩。点击下图进入查看。
对于房价下跌,国家统计局城市司首席统计师盛国庆解读,商品房销售价格环比继续小幅下降,同比涨幅继续回落。

房价下跌,新房库存增加,相应的房企收购土地也越来越谨慎。从10月第二轮集中土拍开始,拍卖率保持在27%的高位。原行业主要交易城市杭州、武汉、长沙等在第一轮土拍中人气较高的城市在第二轮土拍中遭遇“寒潮”,大幅降温了二线城市的整体市场人气;在金华、温州、东莞、佛山等热点三线城市,出现了地块提前退出或延期的现象。

因此,如果你需要保持楼市的火热,就需要资金来“保暖”。
因此,央行今天发布了《公开市场业务交易公告[2021]第222号》:
为保持银行体系流动性合理充足,2021年11月15日,中国人民银行推出10000亿元中期贷款(MLF)操作(包括11月16日、30日到期的MLF展期)和100亿元逆回购操作,充分满足了金融机构需求。详情如下:

那么,马洋投放的10100亿元能保证房价吗?显然,随着马洋水龙头的打开,随着资金的不断释放,楼市的资金短缺将得到有效缓解。对于楼市来说,融资形成的资金底部基本形成,但房价是否反弹
内容来源网络,如有侵权,联系删除,本文地址:https://www.230890.com/zhan/94600.html
