
北京京西文化旅游有限公司,简称“北京文化”,是一家上市公司。
2021年11月1日,中国证监会北京监管局向北京文化、娄某某等发出行政处罚决定书—— 《中国证券监督管理委员会北京监管局行政处罚决定书(北京文化、娄某某等)》(〔2021〕10号)和《国证券监督管理委员会北京监管局市场禁入决定书(娄某某)》(〔2021〕1号)。具体处罚如下:
经查明,北京文化存在以下违法事实:
违法事实一、虚假转让 《大宋宫词》 投资份额收益权
2018年7月,北京文化子公司世纪伙伴以1.08亿元的价格将影视剧《大宋宫词》 15%的投资份额收益权转让给海宁博润影视文化有限公司(以下简称海宁博润)。2019年1月,海宁博润向世纪伙伴支付了第一笔2300万元的转让费。在北京文化2018年年报中,该业务收入为10188.68万元。
经查,《大宋宫词》投资份额收益权转让并未真实发生,交易资金由舟山文佳喜乐股权投资合伙企业(有限合伙)提供,由北京文化授权娄晓曦全权负责。娄晓曦安排、组织、实施上述虚假转让投资份额收益权,编造资金流转并返还给世纪合伙人。
违法事实二、虚假转让 《倩女幽魂》 投资份额收益权
世纪伙伴与捷德国际文化传媒(北京)有限公司(以下简称捷德)签约《项目转让协议》,世纪伙伴以3.8亿元的价格将影视剧《倩女幽魂》 60%的投资份额收益权转让给捷德。协议签订日期为2018年12月10日,但实际上协议并不是在2018年签订的。2019年3月,贾格特向世纪伙伴支付了第一笔5500万元的转让费。经北京文化2018年年报确认,该业务收入为35849.06万元。
经查,《倩女幽魂》投资份额收益权转让并未真实发生,交易资金由舟山文佳喜乐股权投资合伙企业(有限合伙)提供,由北京文化授权娄晓曦全权负责。娄晓曦安排、组织、实施上述虚假转让投资份额收益权,编造资金流转并返还给世纪合伙人。
财务造假后果
世纪伙伴虚假转让《大宋宫词》1《倩女幽魂》投资份额收益权,导致北京文化在2018年年度报告中虚增收入合计46,037.74万元,占当期营业收入的38.20%(追溯调整前),虚增净利润19,108.02万元,占当期净利润的58.94%(追溯调整前)。北京文化2018年年报存在虚假记载。
上述违法事实有相关合同、银行对账单、会计凭证、公告文件、相关单位出具的信息说明、相关人员询问笔录等证据证明,足以认定。
行政处罚的处理
北京文化的上述行为违反了2005年《证券法》号文第六十三条的规定,构成2005年《证券法》号文第一百九十三条第一款所述的违法行为。
根据当事人违法行为的事实、性质、情节和社会危害程度,依据2005年《证券法》第一百九十三条第一款的规定,北京证监局决定:
1.警告北京文化,并处60万元罚款;
2.时任北京文化副董事长、世纪伙伴董事长娄某某明知、组织、实施财务造假,导致北京文化2018年年报存在虚假记载,是北京文化信息违规泄露的直接责任人。对娄某某给予警告,并分别处以30万元罚款。
根据2005 《证券法》第233条、《证券市场禁入规定》第3条、第5条(中国证监会令第115号),娄某某被禁止进入证券市场三年。自北京证监局公布决定之日起,禁止其在禁入期内继续在原机构从事证券业务或担任原上市公司或非上市公众公司董事、监事、高级管理人员职务。
3.时任北京文化董事长兼总裁的宋某全面负责公司的全面管理。时任北京文化董事、副总裁的张某某负责财务工作。宋某、张某某未能有效控制世纪合伙人,批准案涉及投资方转让合同
4.
时任北京文化电视剧事业部总经理、世纪伙伴副总经理陈某,代表北京文化电视剧板块参与年报审计,发起投资份额收益权转让流程,参与案涉虚构资金流转指令下达,是违法行为的参与者及主要执行者,是北京文化信息披露违法行为的其他直接责任人员。对陈某给予警告,并处以20万元罚款。
5.时任财务经理贾某某以会计机构负责人身份保证北京文化2018年年度报告中财务报告的真实、准确、完整,未履行勤勉尽责义务,是北京文化信息披露违法行为的其他直接责任人员。对贾某某给予警告,并处以10万元罚款。
6.对其他相关责任人给予警告,并分别处以3万元罚款。
视小野有话说:
在本案例中,根据北京证监局查处的违法事实来看,北京文化采取的造假手段通过世纪伙伴签署《大宋宫词》《倩女幽魂》虚假投资份额收益权转让合同,娄某某安排虚构资金循环,世纪伙伴副总经理陈某参与案涉虚构资金流转指令下达等环节来完成,最终造成2018年年度报告中虚增收入合计46,037.74万元,虚增净利润19,108.02万元,其涉案相关人员也得到了相应的警告、处罚,甚至是被采取市场禁入措施。
同时小编也注意到,在2021年10月29日,北京文化公布了《关于部分董事无法保证2021年第三季度报告真实、准确、完整的说明公告》,根据公告所述,公司董事薛女士对第八届董事会第二次会议《公司2021年第三季度报告》的议案投弃权票,弃权理由:“本人作为北京京西文化旅游股份有限公司的新董事,尚在积极熟悉情况,无法对2021年第三季度报告发表意见。”


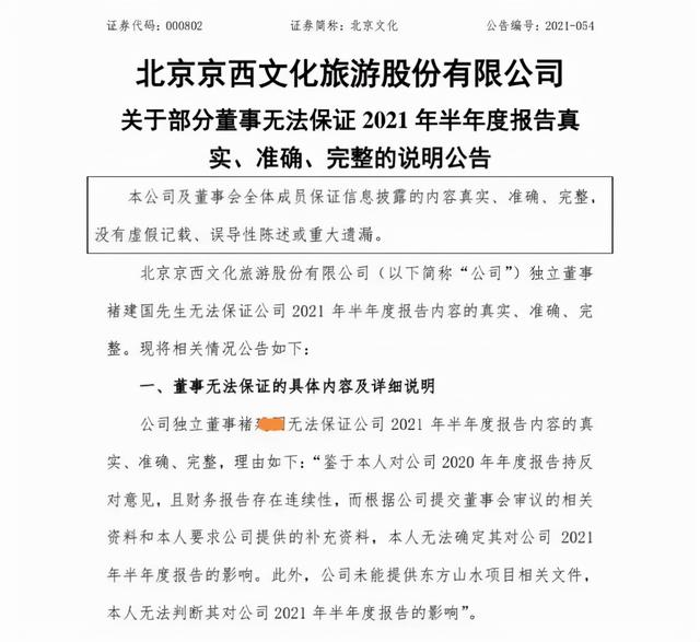
此外,在2021年8月25日,北京文化公布了《关于部分董事无法保证2021年半年度报告真实、准确、完整的说明公告》,根据公告所述,公司独立董事褚某无法保证公司2021年半年度报告内容的真实、准确、完整,理由如下:“鉴于本人对公司2020年年度报告持有反对意见,且财务报告存在连续性,而根据公司提交董事会审计的相关资料和本人要求公司提供的补充资料,本人无法确定其对公司2021年半年度报告的影响。此外,公司未能提供东方山水项目相关文件,本人无法判断其对公司2021年半年度报告的影响。”
受多方面因素叠加影响,在今年4月-5月期间,在股票被实施ST叠加郑爽“阴阳合同”事件影响,北京文化股价持续下行。
回顾北京文化,也曾有爆款制造机的美名。例如,2017年北京文化出品过《战狼2》,2018年出品电影《我不是药神》,2019年出品电影《流浪地球》,2020年春节档再次压中爆款电影《你好,李焕英》。
由此可见,作为文化领域的上市公司不但要有独到的投资眼光去慧眼识金,不仅要有好的作品呈现给观众,更有严守法律底线——规范财务操作不弄虚作假,否则难免落个竹篮打水一场空的结局。
本文来源:中国会计视野、北京证监局。
内容来源网络,如有侵权,联系删除,本文地址:https://www.230890.com/zhan/87399.html
