(报告出品方/作者:中银证券 杨绍辉)
国内领先 FPGA 芯片供应商,出货量快速提升
深耕 FPGA 领域,厚积技术研发基因
主营 FPGA 芯片和专用 EDA 软件,国产品牌中排名第一。公司主营的现场可编程门阵列(FPGA)芯片最大特点为客户可根据实际需求将设计电路通过专用 EDA 软件对芯片进行功能配臵,即具备现场可编辑性,目前已形成 PHOENIX 高性能系列、EAGLE 高性价比系列和 ELF 低功耗系列,下游应用领域包括工业控制、网络通信、消费电子、数据中心、汽车电子、人工智能等。

据 Frost&Sullivan 数据以出货量口径统计,2019 年公司 FPGA 芯片在中国市场排名第四,在国产品牌中排名第一,且 2020 年公司产品出货量突破两千万颗,已成为国内领先的 FPGA 芯片供应商。
国内 FPGA 领域先驱。
公司是国内首批具有 28nm FPGA 芯片设计和量产能力的企业之一、国内最早成功实现 FinFET 工艺关键技术验证的 FPGA 企业之一、国内少数具备全流程自主开发 FPGA 专用 EDA 软件(TangDynasty)的企业、以及国内极少数通过多家国际领先通信设备商认证的合格供应商之一。
不存在实控人,股东多为国内领先半导体企业。
华大半导体为公司第一大股东,持股比例为 33.34%,但由于和上海安芯及其一致行动人(公司的员工持股平台)持股比例(26.10%)较为接近,华大半导体并不能单方面控制公司的股东(大)会,且华大半导体已出具《关于不构成实际控制及不谋求控制权的承诺函》,故公司无控股股东、无实际控制人。
此外,国家 IC 产业投资基金为第三大股东,持股比例为 11.18%;深圳思齐资本信息技术私募创业投资基金为第四大股东,持股比例为 9.67%;士兰微、士兰创投合计持股比例为 6.64%,为第五大股东;上海科技创业投资有限公司为第六大股东,持股比例为 6.21%。

核心团队具备顶尖的教育背景和从业经验。
公司自成立起一直专注于 FPGA 芯片领域的研发,截至 2020 年 12 月 31 日,共有研发及技术人员 213 人,占其员工总数量的 80.68%,部分毕业于复旦大学、上海交通大学、清华大学、中国科学院、电子科技大学、加州大学等国内外著名高校。
其中,核心技术人员共 7 人,研发核心团队大多在国际著名芯片公司和 EDA 公司中从事过 10 年以上高级技术研发和管理工作。
截至 2020 年 12 月 31 日,公司拥有核心技术 18 项,已取得授权专利 33 项(其中发明专利 22 项),IC 布图设计专有权 12 项,软件著作权 17 项。此外,公司在 FPGA 软件、测试、应用方案开发等方面也有深厚的技术储备,有助于公司拓宽业务范围。

营收高速增长,高性能芯片有望助盈利
主营 FPGA 产品不断迭代优化,高性能产品毛利率较高。
2018-2020 年公司每年都推出一款量产 FPGA 产品:55nm 制程的 ELF2 系列芯片在 2018 年实现量产、55nm 制程的 ELF3 系列芯片在 2019 年实现量产(2019 年 ELF 系列芯片成营收占比最高的产品)、28nm 制程的 PHOENIX1 系列芯片在 2020 年实现量产(该产品毛利率 52.39%高于公司 2020 年的综合毛利率 34.18%)。
鉴于 PHOENIX 系列产品的高性能优势,随着未来该产品销售占比的提升,公司盈利能力有望得到改善。

营收同比翻倍,ELF 芯片为主要收入来源。
公司 2018-2020 年营业收入分别为 0.28 亿元、1.21 亿元、 2.80 亿元,2019 年和 2020 年分别同比增长 329%、130%。
其中,公司 2018-2020 年的 ELF 系列 FPGA 芯 片收入占主营收入比重分别为 3.3%、67.0%及 72.8%,ELF 系列带动公司营收实现高速增长。
2018-2020 年公司的扣非归母净利润分别为-0.48 亿元、-0.66 亿元、-0.78 亿元,主要由于公司注重研发投入所致,2018-2020 年公司研发投入占营业收入的比重分别为 120.23%、64.31%及 44.67%。

直经销渠道兼备,新客户开拓进展顺利
公司为 Fabless 的芯片设计商,采用直销和经销相结合的销售模式。
公司采取 Fabless 无晶圆厂的经营模式,在 FPGA 芯片研发完成后,将设计版图交付专业晶圆代工厂进行晶圆制造,再交由封测厂进行封装测试,最终将 FPGA 芯片直接或通过经销商销售给下游终端厂商。
针对少部分网络通信、工业控制客户会采用直销模式以确保及时满足对方的需求,商务谈判达成意向后直接与客户签订框架协议;
而经销模式则有效减少维护中小型客户的成本开支,同时降低库存风险与应收账款回款风险,助力业务规模的快速扩张,把精力与资源聚焦于产品研发。


前五大客户集中,成功进入中兴通讯等新客户的供应链。
公司 2018-2020 年的前五大客户收入比重分别为 83.15%、98.90%和 96.85%,客户结构较为集中。
公司在客户拓展方面紧抓国产替代机遇,已进入汇川技术、利亚德、灵星雨、工业富联等知名企业的供应链。
自 2018 年起成功进入工业控制、网络通信等领域客户的供应链,包括通过中兴康讯和多个消费电子新客户的验证,按下游应用领域分类,2019 年和 2020 年公司的主要客户类型为网络通信客户,销量也随之快速增加。

中国 FPGA 市场增长快于全球,国产替代空间广阔
FPGA 芯片市场:国际三寡头出货量占比超八成,国内外市场发展空间广阔
FPGA 芯片属于可编程逻辑器件。逻辑芯片可分为固定逻辑器件和可编程逻辑器件两大类。
固定逻辑器件中的电路是永久性的,一旦制造完成就无法改变特定的功能。而可编程逻辑器件较灵活,可任意编辑改变,从而实现更广泛的功能。

现场可编程门阵列(Field-ProgrammableGateArray, FPGA),是基于通用逻辑电路阵列的集成电路,由可编程的逻辑单元(LogicCell, LC)、输入输出单元(InputOutputBlock, IO)和开关连线阵列(SwitchBox, SB)三部分构成,具有并行计算效率高、硬件可编程、现场可编程等特点。
预计 2021-2025 年全球 FPGA 市场规模的年均复合增长率将保持 16.4%。
据 Frost&Sullivan 数据统计, 2016-2020 年全球 FPGA 芯片市场规模以年均复合增长率 8.8%的速度增长,于 2020 年达到 60.8 亿美元。
未来受新一代通信设备、AI 与自动驾驶等新兴领域需求的驱动,FPGA 市场规模预计将持续扩大。
据 Frost&Sullivan 数据,预计全球 FPGA 市场规模将从 2021 年的 68.6 亿美元增至 2025 年的 125.8 亿美元,年均复合增长率约 16.4%。
预计 2021-2025 年中国 FPGA 市场规模的年均复合增长率将保持 17.1%。
据 Frost&Sullivan 数据统计,中国 FPGA 市场从 2016 年约 65.5 亿元增至 2020 年约 150.3 亿元,年均复合增长率约 23.1%。
预计到 2025 年,中国 FPGA 市场规模将达到约 332.2 亿元,2021-2025 年的年均复合增长率将达到 17.1%,其中,分领域来看,预计工业 FPGA、通信 FPGA、消费电子 FPGA、数据中心 FPGA、汽车电子 FPGA 和人工智能 FPGA 的 2021-2025 CAGR 分别为 16.1%、17.5%、13.0%、16.6%、22.7%和 16.9%。

中国 FPGA 芯片行业被 3 位国际巨头垄断,安路科技在国产商中出货和销售均居首。
据 Frost&Sullivan 以出货量口径对中国市场统计,2019 年前三供应商 Xilinx、Intel(收购 Altera)和 Lattice 的出货量分别 为 5,200 万颗、3,600 万颗和 3,300 万颗,市占率分别为 36.6%、25.3%和 23.2%,合计占 85.2%的市场份额,而安路科技的出货量排名第四,市占率为 6.0%,在国产 FPGA 芯片厂商中出货量居首。
以销售额统计,Xilinx、Intel(收购 Altera)和 Lattice 的销售额分别为 71.4 亿元、46.7 亿元和 6.7 亿元,市占率分别为 55.1%、36.0%和 5.2%,合计占 96.3%的市场份额,安路科技的销售额排名第四,市占率为 0.9%, 在国产 FPGA 芯片厂商中销售额排名第一。
100K 以下逻辑单元或 28nm-90nm 制程区间的 FPGA 芯片需求较大。
FPGA 在容量和性能两方面的多个指标中有三个重要指标:工艺制程、逻辑门密度以及 SerDes 速率。其中,在工艺制程方面,28nm-90nm 制程的 FPGA 芯片具有较高性价比和良品率,占据主要地位;而先进制程具有更低功耗与面积和更高性能,28nm 以下制程的 FPGA 芯片预计进入快速发展。
据 Frost&Sullivan 以 2019 年销售额对中国市场统计,28nm-90nm 制程的 FPGA 芯片占据 63.3%的市场份额,而 28nm 以下制程的 FPGA 芯片占 20.9%的市场份额。
在逻辑门密度方面,100K 以下逻辑单元的 FPGA 芯片需求量最大,其次是 100K-500K 逻辑 单元的 FPGA。据 Frost&Sullivan 以 2019 年销售额对中国市场统计,100K 以下逻辑单元的 FPGA 芯片占 38.2%的市场份额,而 100K-500K 逻辑单元的 FPGA 芯片占 31.7%的市场份额。
公司的 FPGA 产品足以覆盖主流市场。
在容量规模方面,公司的量产供货产品已覆盖 100K 以内的逻辑单元规模,且 PHOENIX1 系列中逻辑单元为 400K 的新产品已成功流片,2021 年将开始批量供货,已满足覆盖主流市场所需的逻辑单元范围。在芯片制程方面,公司已经掌握 55nm 和 28nm 工艺平台上的电路设计,先进制程方面已完成 FinFET 工艺产品的关键技术验证工作。

差异化产品和技术布局,积极提升本土客户粘性
同行企业包括国际 4 家和国内 4 家 FPGA 芯片供应商
国际主要同行为 Xilinx、Intel (Altera)、Lattice 和 Microsemi,国内主要同行为复旦微、紫光同创、高云半导体、京微齐力。同行企业与公司在业务模式、产品种类上局部类似或可比。

产品优势:差异化布局,本土服务能力赢得客户粘性
公司产品在不同细分领域形成差异化优势。
行业龙头企业 Xilinx、Intel(Altera)的产品线已全面覆盖高、中、低端产品,已可对工业控制、网络通信、消费电子、数据中心、汽车电子、人工智能等主要下游领域形成全面覆盖。
针对不同的应用情景,公司开发了 PHOENIX、EAGLE、ELF 三系列等具有差异化特性的产品型号和解决方案。
(1) ELF 系列定位低功耗可编程市场,适用于消费电子、工业控制和网络通信等领域。
(2) EAGLE 系列定位高性价比逻辑控制市场,满足工业控制、网络通信、数据中心等应用需求。
(3) PHOENIX 系列定位高性能可编程逻辑市场,满足工业控制、网络通信、数据中心高带宽应用场景需求。
同时,搭配公司自研的专用 EDA 软件来配臵芯片实现具体功能,实现以软件为核心,支持硬件、专用 EDA 软件、测试、应用 IP 和参考方案的协同设计,达到软硬件协同的效果。

公司具备强大的中国市场服务能力。
公司在上海、深圳、北京、武汉、西安、成都等主要城市建立了有丰富经验的销售团队,主要职责为及时响应国内客户需求,并依据需求于现场处理 FPGA 芯片调试或其他相关问题。较国外同行更快速地了解客户应用需求和痛点,更高效地研发产品,为客户提供快速参考方案和现场支持等服务。
技术优势:技术储备位于国内第一梯队
公司的技术储备位居国内 FPGA 行业第一梯队。IC 设计行业属于典型的资金密集型和技术密集型行业,市场竞争激烈、技术更新迭代较快,需要持续大量的研发投入。
公司具备顶尖的管理和研发团队的同时,积极提升技术水平,2018-2020 年公司计入研发费用的研发工程费分别为 670.87 万元、 1,329.26 万元、2,878.11 万元,占研发费用的比例分别为 19.56%、16.90%、22.93%,2019 年、2020 年分别同比上升 98.14%、116.52%,研发投入显著加强。
在硬件芯片设计技术、FPGA 专用 EDA 软件技术、 FPGA 芯片测试技术、FPGA 应用方案四方面,公司均取得众多研究成果。截至 2020 年 12 月 31 日,公司已获得专利 33 项(发明专利 22 项),集成电路布图设计专有权 12 项,软件著作权 17 项。
公司三系列产品均体现技术上的相对优越。
国际领先 FPGA 芯片公司已实现 7nm 制程芯片量产出货,而公司的 FinFET 工艺产品仍处于研发中且已验证部分关键技术,实现量产需一定时间。
公司的 PHOENIX 系列在等效 LUT 数量、ERAM 容量和最高 SERDES 速率等方面优于国际厂商的同类产品,在 DSP 数量、User IO 数量、制造工艺、DSP 工作频率方面与国际厂商的同类产品基本相当。
EAGLE 系列 在等效 LUT 数量、ERAM 容量等方面优于国际厂商的同类产品,在 DSP 数量、User IO 数量、制造工艺等方面与国际厂商的同类产品基本相当。
ELF 系列在等效 LUT 数量、DSP 数量、ERAM 容量和 DSP 工作频率等方面优于国际厂商的同类产品,在 User IO 数量、制造工艺与国际厂商的同类产品基本持平。

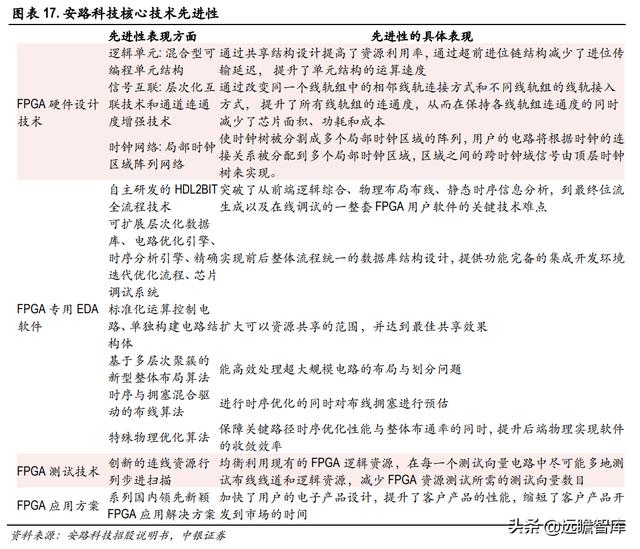
核心技术具有先进性优势
发行人核心技术的先进性主要体现在 FPGA 硬件设计技术、 FPGA 专用 EDA 软件技术、FPGA 芯片测试技术、FPGA 应用方案四个方面。

在研项目:更高规格 FPGA、FPSoC、车规等级 FPGA 等

财务对比:PHOENIX 毛利率接近国际盈利水平
产品定位与布局不同导致毛利率差异大。
公司在大逻辑容量、先进制程的产品布局较少,与国际可比公司相比规模有明显差距,因此生产成本较高。
2020 年公司新推出的 PHOENIX 高性能系列芯片毛利率达到 52.39%,已与国际可比公司莱迪思半导体(Lattice)毛利率接近。
未来随着 PHOENIX 高性能系列芯片销量的提升,公司综合毛利率有望进一步提升。
国内同行相比,公司的 FPGA 芯片产品与复旦微、紫光国微等定位不同,下游应用领域主要为工业控制、网络通信、消费电子、数据中心等,不同应用领域的市场应用场景具有较大差异,故毛利率水平存在一定差异。

募投项目:提高产品竞争力,加深对核心市场的渗透

新一代现场可编程阵列芯片研发及产业化项目:提升硬件,开发 PHOENIX 系列新芯片
项目将在公司 PHOENIX 产品结构和量产芯片的基础上,重点研发新一代可编程逻辑单元、存储单元 RAM、高速接口、层次化互联四大硬件关键技术,持续提高公司 FPGA 产品的逻辑单元数量、运算性能及数据传输能力,针对先进工艺和大容量逻辑规模进行专用 EDA 软件的算法升级、性能优化、运行速度提升,并根据市场需求定义和开发多款 PHOENIX 系列新芯片,将推出 FinFET 工艺新产品,覆盖 1KK 以上逻辑单元规模。
将和公司现有产品一起,进一步完善对 FPGA 重点应用市场的覆盖,满足工业控制、网络通信、数据中心等领域的广泛需求。
现场可编程系统级芯片研发项目:开发低功耗 FPSoC 和高性能 FPSoC 芯片
项目将在低功耗 FPSoC 和高性能 FPSoC 两个方向开展研发:
低功耗 FPSoC 方向:
将集成低功耗 CPU、高灵活度 FPGA、存储器、视频处理模块、视频接口等功能模块,以低功耗和高灵活度为设计目标,满足消费电子、视频桥接、无人机、工业控制等领域对于现场可编程系统级单芯片的需求。
高性能 FPSoC 方向:
将集成高性能 CPU、大容量 FPGA、缓存器 Cache、直接存储器 DMA、高性能 SerDes/PCIE 接口、高速 DDR3/DDR4/DDR5 接口、以太网外设接口等功能模块,以高性能和高吞吐率为设计目标,满足网络通信、视频处理、机器视觉、高级驾驶辅助系统(ADAS)、电力系统等领域对于 FPSoC 芯片的需求。
—————————————————————
请您关注,了解每日最新的行业分析报告!
报告属于原作者,我们不做任何投资建议!
如有侵权,请私信删除,谢谢!
获取更多精选报告请登录【远瞻智库官网】或点击:智库官网|文库首页-远瞻智库·为三亿人打造的有用知识平台
内容来源网络,如有侵权,联系删除,本文地址:https://www.230890.com/zhan/86320.html
