(报告出品方/作者:浙商证券 高宏博)
1. 国内ERP领先厂商,加大研发助推全面云转型
1.1. 背靠浪潮集团,从领先的ERP软件公司到全面云转型
从国内领先的ERP软件公司到全面推行云转型。浪潮国际成立于2003年,2004年4月在香港联交所创业板上市,2008年8月转至香港主板。

公司背靠浪潮集团,成立初期是以向计算机生产厂商提供配件为主的贸易型公司。
2005年以微软投资为契机,公司逐步发展IT服务和软件外包业务,并逐步成为国内领先的ERP软件企业。
2017年,公司发布云战略,2019-2020年发布面向大型企业市场的云原生PaaS平台iGIX、云原生新一代架构GS Cloud 3.0,提供面向各种规模企业的全系列云产品。

背靠浪潮集团,具备国资背景与集团资源双重优势。
公司实际控制人为山东省国资委,第一大股东为浪潮集团,浪潮集团通过浪潮海外投资有限公司以及浪潮云投有限公司间接持股54.58%。
浪潮集团是中国领先的云计算、大数据服务商,业务涵盖云数据中心、云服务大数据、智慧城市、智慧企业。
除浪潮国际外,集团还拥有浪潮软件、浪潮信息两家上市公司,公司兼具国资背景与集团资源优势

集团层面逐步加大研发投入,有利于公司加速推出竞争力产品。
2021年3月31日,浪潮集团召开2021财年大会,提出全新战略定位:成为世界一流的新一代信息技术产业龙头企业,经济社会数字化转型的优秀服务商,新型基础设施建设的骨干企业。
邹庆忠会上特别强调,关键核心技术是最大的命门,浪潮要加强自主创新,拥有杀手锏产品,将进一步加大科技研发投入,研发经费投入强度今年提升1.3个百分点以上,明年提升2 个百分点,并逐年提高。
我们认为,集团换帅后有望进一步强调研发投入和领先产品的打磨,有利于公司加速推出具有竞争力的产品。
云服务业务为近年发展重心,成为公司成长的主要驱动力。
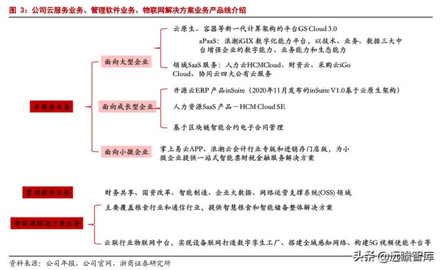
公司业务包括云服务业务、管理软件业务以及物联网解决方案业务。目前公司面向不同规模的企业提供全面的云服务,云服务业务也自2017年以来成为公司发展重心。
2018-2020年云服务业务营收的CAGR为65.42%,收入占比从2018年的7.58%快速提升至2021年H1的21.05%。


以面向大型国有企业提供云服务为主。
面向大型企业市场,公司提供基于云原生数字化平台GS Cloud 3.0,并以GS Cloud核心应用+领域SaaS服务模式,提供财务云、人力云等多种公有云服务。
依托得天独厚的国资背景、与浪潮云形成的一体化优势,公司在大型国有企业市场竞争力较强,云服务收入中绝大部分来自大型国有企业。

1.2. 2021年H1业绩扭亏为盈,研发投入连续三年持续提升
各业务快速发展以及毛利率上行,2021年H1业绩扭亏为盈。
由于2018年收购浪潮天元通信,2020年受疫情影响项目现场实施交付延期,公司收入、利润增速出现波动。
毛利率方面,除了2020年疫情使得交付与实施成本增加,2015年剥离边缘业务后公司毛利率步入上行通道,由2016年的29.4%持续上升至 2021 年 H1 的 34%。
2021年H1,得益于各项业务快速推进以及毛利率上行,公司实现业绩1,897万港元,扭亏为盈。持续加大研发投入,研发费用率步入上行通道。
目前,公司处于云服务业务市场拓展期,云产品研发投入高,公司继续完善云产品功能模块,加快云服务产品迭代更新,提升运营服务体系,使得云服务从产品型模式升级到平台化服务模式。
2018 年-2021 年 H1 公司研发费用率持续提升,从 2018 年的 6.24%提升至 2021 年 H1 的 12.56%。


2. 大企业上云需求旺盛,中美博弈加剧国产化加速
政策推动,大型企业上云需求旺盛。
2018年8月,工信部发布《推动企业上云实施指南(2018-2020 年)》明确规划到 2020 年,全国新增上云企业100万家,形成典型标杆应用案例100个以上,推动上云率进一步抬升。
企业上云空间广阔,2024年中国企业应用SaaS规模有望超过110亿美元。
目前我国上云率与欧美国家还存在较大差距,2018年美国、欧盟企业上云率分别达到85%、70% 以上,而我国仅为40%,预计中长期云计算将维持高景气度。
据IDC预测,2024年中国企业应用SaaS市场规模有望超过110亿美元,2020-2024年CAGR 高达37%。

中美博弈下国产替代需求愈发强烈,加速公司拓展大客户步伐。
受中美国际关系影响,2020年对国产化要求提升,央企国企替换需求愈发强烈。
云时代背景下大型客户存在 IT 架构变革、上云需求以及增量系统构建,2020年大国博弈催化大型客户国产替代旺盛,进一步加速公司拓展大客户步伐。
高端ERP市场替代空间约为68亿元。2018年SAP、Oracle在中国整体ERP市场的份额为 17%,国内厂商占比较高。
高端ERP市场半壁江山仍由海外巨头占据,2018年两者份额为53%。
据IDC统计,2020年我国ERP软件市场规模346亿元,由此可得2020年高端ERP市场国产替代空间约为68亿元。

3. 唯一国资背景ERP厂商,国产化拓展大客户加速
3.1. 提供aPaaS平台+多种公有云服务,开源打造安全优势
面向大型客户,提供云原生、低代码aPaaS平台+多种公有云服务。

面向大型企业客户,公司提供 GS Cloud 平台,采用云原生、容器等全新一代计算架构,以低代码、高控制力的双引擎平台等技术特性,提供 aPaaS 平台 iGIX 以及多种 SaaS 云服务。
以 GS Cloud 财务共享、采购共享、司库与资金、项目与资产、企业大数据等核心应用+领域 SaaS 服务模式,提供人力云 HCMCloud、财资云、采购云 iGo Cloud、协同云等多种公有云服务,打造混合云方案,推动大型企业上云。
aPaaS 平台 iGIX 助力公司打造生态,连续两年保持国内领军地位。公司提供基于云原生和容器的 aPaaS 平台 iGIX,支持资源弹性伸缩、多云部署。
据计世资讯统计,浪潮 iGIX 平台凭借其全面云原生、低代码快开和开源开放优势,连续两年保持国内 aPaaS 市场综合竞争力第一的地位。
此外,浪潮 iGIX 平台也可以作为企业信息中心、合作伙伴、ISV 进行二次开发或创建独立完整应用系统的技术生态支撑平台,助力打造“平台+生态”。

加入开源基金会,安全开放特性有利于抢占大型客户。
2020 年,公司携手阿里、腾讯、华为联合发起开放原子开源基金会,公司的低代码开发平台 UBML 也是首批七个孵化项目之一。
我们认为,加入开源基金会有利于代码可见、开源开放,对于注重安全性的大型企业至关重要,有助于公司抢占大客户。

人力云、财务云两款 SaaS 应用进入国内市场 Top3。
SaaS 应用中公司打造财务、人力、采购、协同等多种公有云,其中人力云、财务云位列中国市场份额前三。
公司人力云完全基于云原生架构,是唯一一个支持分组织、分业务、多层级,支撑共性与个性平衡的人力资源平台。
根据 IDC 及 CCID 中国 HCM 软件市场研究报告显示,2020 年浪潮 HCM Cloud 位列中国人力资源管理软件 SaaS 大型企业市场第一位。

财资云借助银行 PaaS、客户资源快速推广,拉动银行成为公司生态重要一环。
公司以资金管理为切入点,提供差旅、采购、人力云等云端财资管理服务,同时财资云也是公司与银行合作生态的切入点。
由于财资云可以线上部署、产品较为标准化,公司借助银行的 PaaS 和客户资源得以快速推广产品。
我们认为,财资云的推广模式成功拉动银行成为公司生态的重要一环,未来公司有望迅速拓展其他行业的合作伙伴。
3.2. 集团背景+标杆客户复用,加速拓展大型客户值得期待
浪潮集团可为公司带来一体化优势及行业优势。
浪潮集团作为中国领先的云计算、大数据服务商,能够实现从芯片、设备、平台到应用的全供应链国产化。旗下的浪潮政务云 2020 年以 14.3%的市占率连续第 7 年蝉联国内政务云市场第一,有望给公司带来得天独厚的一体化竞争优势。
此外,浪潮集团在建筑、交运、通信、粮食等行业积累深厚,公司有望充分受益在选型时优势明显。

在大型企业已树立诸多标杆项目,复用推广可期。
东方电气是全球最大的发电设备生产制造企业之一,其基于 GS Cloud 和 iGIX 搭建自身新的数字化平台,以实现个性化功能快速交付,并于 2021 年 H1 顺利上线。
此外,沪东中华造船集团依托浪潮 iGIX 搭建企业数字化中台,开发效率提升近 4 倍,代码量减少 70%。
我们认为,iGIX 已在诸多标杆客户上线,有利于公司进一步打磨产品、将实施交付经验在大型客户快速复制推广。
云服务客户中大型企业数百家,拓展空间广阔。依托国资资源、集团背景,以及基于云原生的产品技术实力,目前公司云产品的大型企业客户数已达到数百家,其中包括 67% 的中央企业、31%的中国 500 强企业、13%的世界 500 强。
根据中国 500 强企业发展报告,中国营收超过 20 亿元的大型企业客户约为 1.1 万家,而公司目前云服务在大型企业中的渗透率仅为 10+%,拓展空间广阔。

唯一国资背景ERP厂商,充分受益国产替代加速拓展大型客户。
随着中美博弈加剧,央企、国企等大型企业客户国产替代需求愈发强烈,国产替代加速。公司作为唯一国资背景 ERP 厂商,有望充分受益 ERP 国产替代浪潮,加速拓展大型企业客户。
4. 中小企业市场潜力巨大,渠道建设打开全新空间
4.1. 面向中小市场,提供全场景 SaaS 应用
inSuite 及云会计面向中型企业市场,inSuite 提供制造业等全场景 SaaS 应用。
2018 年公司与 Odoo 成立合资公司为契机推出首款开源云 ERP 产品 PS Cloud。
2020 年公司发布开源云 ERP 浪潮 inSuite V1.0,2021 年发布 inSuite 1.2。
inSuite 聚焦制造业、商贸流通业、现代服务业等行业,提供全业务场景的 SaaS 应用。
此外,inSuite 1.2 采用云原生/微服务架构,提供低代码开发平台,并联合交付、咨询等合作伙伴,支持快速交付和个性化定制。

面向中型企业市场,HCM Cloud SE 提供智能化人力资源管理。
面向成长型企业市场,公司提供人力资源 SaaS 产品 HCM Cloud SE,以及支持基于区块链智能合约电子合同管理,内置大数据分析引擎,融合多项 AI 技术,满足企业智能化人力资源管理的需求。
面向小微企业市场提供财税平台云会计,部署在浪潮云上体现一体化优势。
在小微企业市场,公司主要提供云会计、云进销存、云代账、云订货、云门店等 SaaS 应用,并上线税务风险检测、批量报税、银行自动对账等增值工具。
此外,公司与多家银行合作,为小微企业提供一站式智能票财税金融服务解决方案。
在小微领域,公司产品直接部署在浪潮云 IaaS 上,充分体现浪潮集团的一体化优势。

4.2. 中小企业市场开拓空间巨大,渠道建设成主要成长引擎
中型企业市场开拓空间巨大。由于较强的国资背景及集团资源,公司在大型企业市场优势明显,过去公司的集中化也主要集中在央企、国企,在中型企业市场开拓空间广阔。
根据中国 500 强企业发展报告,中国营收规模 2000 万元以上的中型企业客户超过 50 万 家,目前公司云业务中中型企业客户渗透率较低,开拓空间巨大。

渠道建设助力打开中小微市场成长空间。
由于大型企业市场主要采用直销模式,使得公司渠道建设亟待完善。目前,公司已将渠道建设作为重要战略之一,2020 年渠道业绩增长超 100%。
2021 年 4 月,浪潮云 ERP 发布了智赢生态计划,根据计划 2021 年浪潮 云 ERP 有望新增 inSuite 伙伴 150 家、云会计伙伴 100 家。
5. 盈利分析预测、报告总结与风险提示
5.1. 业务拆分及收入成本预测
1、云服务业务:主要包括云订阅收入以及实施运维服务收入。
公司目前处于云化、国产化双重浪潮,预计 2021-2023 年面向大型企业的云服务收入将持续保持高速增长;
此外,得益于渠道体系的不断扩大、中小微市场产品加速推出、升级,中小微市场弹性巨大,预计 2022-2023 年中小微市场云服务收入将迎来高速增长,2021-2023 年公司整体云服务收入增速分别为 40%、48%和 50%。
毛利率方面,随着订阅占比高的中小微市场产品迎来业绩爆发,公司订阅占比有望提升,带动整体毛利率逐步攀升,预计 2021-2023 年公司云服务业务毛利率分别为 58%、59%和 60%。
2、管理软件业务:主要包括传统软件的 licences、实施、外包收入。
预计随着公司云转型的推进,老客户上云,部分产品暂停研发投入甚至停售,传统软件业务将保持平稳甚至小幅萎缩,预计 2021-2023 年公司管理软件业务收入增速分别为 10%、5%和-5%,毛利率将保持平稳状态,预计 2021-2023 年公司管理软件业务毛利率将稳定在 30%左右。
3、物联网解决方案业务:主要包括智慧粮食和智能储备整体解决方案。
预计公司物联网解决方案业务将保持稳定增长,毛利率也将保持平稳状态。预计 2021-2023 年物联网解决方案业务营收增速分别为 10%、3%和 2%,毛利率将稳定在 9%左右。

5.2. 费用率分析
营业费用率:
国产化浪潮下,作为唯一的国资背景 ERP 厂商,预计面向大型客户的销售费用将小幅增长。此外,随着公司渠道体系的建设和完善,预计面向中小微市场的销售费用增速将超过营收增速。
我们预测,2021-2023 年公司销售费用率将小幅提升,分别为 17%、17.5%和 18%。
管理费用率:
随着云转型的推进,我们预测公司人员投入主要面向销售、实施、研发人员,公司管理费用增速将与营收增速大致相当,管理费用率将保持平稳,预计 2021-2023 年公司管理费用率分别为 10.5%、10.5%和 10.5%。
研发费用率:
新任董事长邹总上台后,浪潮集团将研发投入置于关键位置,全集团有望逐步加大研发投入。
此外,目前公司处于云转型关键时期,将加速推出新产品、扩展产品线,我们预计公司研发费用率将逐步提升,2021-2023 年公司研发费用率分别为 12.5%、15%和 17%。

5.3. 盈利预测、估值分析与报告总结
盈利预测:
我们预测公司 2021-2023 年实现营收 29.64、34.08、38.49 亿元,同比增速分别为 15.94%、14.96%、12.94%;实现归母净利润分别为 0.42、0.75、2.08 亿元。22- 23 年的同比增速分别为 77.95%、177.20%。
估值分析:
考虑到各项业务估值水平差异较大,采用分部估值法对公司进行估值。
云服务业务:选取 ERP 同行业用友网络、金蝶国际作为可比公司,用友、金蝶发展路径与浪潮国际类似,同样是从领先的 ERP 软件公司向云服务公司转型。
我们认为,在云转型的不同阶段,市场给予的估值倍数存在差异,因此我们选取用友、金蝶在云转型初期的估值倍数作为参考。
根据此前的预测,2022 年浪潮国际的云业务收入占比将达到 35.95%(剔除物联网业务)。
用友网络 2019-2020 年云业务占比为 27.50%、45.84%,对应 PS 估值倍数分别为 8 倍、17 倍;金蝶国际 2018-2019 年云业务占比分别为 30.24%、39.50%,对应 PS 估值倍数均为 7 倍左右。
考虑到公司云业务中绝大部分收入来自大型客户,实施运维的占比更高,存在一定估值折价,给予 2022 年云业务收入 5 倍 PS,对应市值 52 亿港元。

管理软件业务、物联网业务:
选取中软国际作为可比公司,中国软件国际提供从咨询、解决方案、外包服务等软件及信息服务,目前已经覆盖政府、电信、高科技、公用事业、能源等多个行业,业绩预测取wind一致性预期值。
按照11月9日收盘价计算,中国软件国际对应22年PE为19倍,20-23年归母净利润CAGR 为 33.19%。
估计公司管理软件业务20-23年CAGR为3.14%,净利率为10%,2022年对应净利润1.9亿港元;物联网业务20-23年CAGR为4.94%,净利率为2%,2022年对应净利润1千万港元,给予公司管理软件业务、物联网业务2022年15倍PE,对应市值29.50 亿港元。

报告总结:
公司作为唯一国资背景ERP厂商,有望凭借集团资源、一体化优势、较强的产品技术水平充分受益 ERP 行业国产化、云化浪潮。
同时,公司在中小微企业市场渗透较低、潜力巨大,渠道建设有望打开全新成长空间。
我们对公司进行分部估值,云业务估值约为 52 亿港元,管理软件、物联网业务合计估值 29.50 亿港元,整体合理市值81.50亿港元,目标价7.14港元。
5.4. 风险提示
(1)大型客户拓展不及预期
公司绝大部分云收入来源于大型客户,若大型企业国产替代进展放缓,则公司云业务增长可能不及预期。
(2)渠道建设进展不及预期
公司以往的主要收入和资源均集中于大型企业市场,以直销模式为主,渠道建设亟待完善。面向中小微客户的产品标准化较强,更适合于渠道销售。若渠道建设进展放缓,公司云收入中来自中小微客户的收入增长可能不及预期。
(3)加大投入盈利不及预期
公司目前处于云转型关键时期,需要加大投入云产品研发、客户拓展、渠道建设等。若持续加大投入,公司盈利水平可能不及预期。
—————————————————————
请您关注,了解每日最新的行业分析报告!
报告属于原作者,我们不做任何投资建议!
如有侵权,请私信删除,谢谢!
获取更多精选报告请登录【远瞻智库官网】或点击:智库官网|文库首页-远瞻智库·为三亿人打造的有用知识平台
内容来源网络,如有侵权,联系删除,本文地址:https://www.230890.com/zhan/80885.html
