(报告出品方/作者:中信证券,许英博,徐涛)
1.2021 年初以来中国科技市场回顾
中国科技各行业市场走势分化,电子、网络安全等行业表现较好,中概互联网出现大幅回撤
中国科技指数走势分化,电子指数表现领先。年初至今,沪深 300 下跌 5.81%。中信电子指数上涨 7.24%,中信计算机指数下跌 4.81%,中信通信指数下跌 9.45%,在中信证券一级行业中排名分别为第 12 名、第 20 名、第 22 名,电子行业市场表现较好;港股方面,恒生指数下跌 6.81%,恒生科技指数下跌 24.33%,恒生资讯科技业下跌 22%,港股科技指数表现显著弱于大盘。
A 股科技:半导体、安防板块亮眼。受大盘调整影响及核心公司处于估值修复期,叠加国际环境、疫情、5G 建设进度等多因素,一季度 A 股科技行业各板块都出现了较为明显的下跌。在三季度后,随着国产替代趋势的进一步形成、支持政策持续出台等原因,电子行业出现了明显的上涨势头,但随后有所回落,通信和计算机板块则基本保持相较于年初时下跌的表现。

细分领域中,安防、半导体行业表现亮眼。受益于国产替代的趋势发展以及支持政策的持续出台,半导体板块在进入 Q3 后趋势向好,且国内产业链受到疫情影响较小。在数字化需求不断提升的大背景下,政府和企业需求恢复带来需求面的恢复,安防板块持续保持稳定表现。通信细分行业整体表现不佳,主要是 5G 建设进度和资本开支占比下降预期对产业链公司带来的影响。
港股科技:科技指数走势低迷,中概互联网出现大幅回撤。在 2 月港股科技整体冲高后,各指数均出现了明显回落,其中恒生科技指数在年内出现了相较于年初+25%到-30%的波动区间,行情走势变化明显。恒生电讯业整体跑赢大盘,恒生科技和恒生资讯科技则持续处于低位。
年初至今,港股中概互联网板块明显回撤。截至目前,主要中概互联网公司的最大回撤普遍在 40%以上,其中百度、拼多多、哔哩哔哩、快手的最大回撤幅度超过 60%,美团最大回撤 59%,腾讯、阿里、京东、网易等回撤幅度均超过 40%。

2.1互联网:产业数字化转型重要参与者,AI 等技术助益长期发展
个人与企业数字化进程显著加快。新冠疫情显著加速了全行业的数字化进程,以企业协作、网络安全、生产力工具、云计算为代表的 IT 开支预计将会永久增长,而从 Zoom 月活数据而言,疫情之后企业在线化趋势仍将延续。我们看到,在个人数字化之后,企业的数字化将带来更广泛的机遇。根据信通院数据,中国数字经济规模 36 万亿元,占 GDP 的比重仅 36%,产业数字化作为数字经济的核心组成部分,将带来更大的数字化投资机遇。
科技红利:SaaS、AIoT、产业互联网等将是下一轮科技竞争的主战场。当前节点,疫情显著加强了数字化进程,个人与企业数字化显著加速,SaaS、产业互联网、AIoT 将成为全球下一代科技红利的争夺点,中国科技企业若在上述领域占据先机,将提高中国在全球科技产业的竞争力。监管对科技公司不公平竞争的规范以及对数据等要素使用的规范有利于整个科技产业的内生创新。我们认为在监管政策的规范与引导下,科技巨头在调整原有业务的基础上,将更多在 SaaS、AIoT、产业互联网等领域加大研发与投入。

国内互联网巨头:加强新兴技术和社会投资
国内现有环境下的存量竞争集中在电商、数字广告、网络娱乐等消费互联网领域,主要关注点为用户数量和用户使用时长,各细分领域红利逐步消退。在新兴产业领域,后疫情时代催化所产生的技术和产业模式创新将会逐渐释放新的科技红利,协同办公、视频会议、在线教育、视频直播等领域长期发展向好。互联网巨头在未来亦会着重布局例如产业互联网、AIoT 和云计算等新兴业务,以此来打通中长期发展通道,率先布局增量市场,拓宽营收增长新曲线。
阿里巴巴:扎根消费互联网,加快 B 端业务快速成长。2011 年以来,阿里巴巴的“大阿里”战略开始对外赋能其产业链各环节,不断向 B 端领域迈步,其中包括为电商参与者提供数据分享为中心的云计算服务。阿里巴巴的云计算与互联网基础设施业务自 2014 年以来营收贡献快速增长,并且在最近两个季度实现 EBITA 层面盈利,如今已是阿里巴巴仅次于核心商业的主要业务。

阿里云的技术产品优势是以飞天云操作系统、飞天大数据平台、阿里巴巴双中台和智联网 AIoT 为基础,为客户提供基础设施上云、数据上云、云上中台和云上智能等“四步上云”的全套解决方案。同时阿里云也将拓展云计算和 AI 的结合以向合作伙伴提供更多样化的智能化产业解决方案,积极赋能千行百业的数字化。
腾讯:产业互联网与社会价值创新共同成为新发展根基。2018 年 9 月,腾讯组织架构调整,首次明确提出产业互联网转型战略,新成立了云与智慧产业事业群(CSIG)。2020年腾讯宣布将投入 5000 亿元布局互联网新基建和产业互联网,云计算、人工智能、区块链、服务器、大型数据中心、超算中心、物联网操作系统、5G、网络安全、量子计算等领域都是此次产业布局的重点领域。
过去五年,腾讯的主营构成发生着结构性的变化,增值服务的占比明显下降,金融科技与企业服务快速增长;此项新业务板块包含腾讯云、腾讯会议等 2B 业务以及财付通、微粒贷、理财通、微保等金融科技业务。

产业互联网:腾讯定位连接器角色,赋能千行百业数字化。2B 业务收入目前成为腾讯重要收入来源。IaaS 层面上,腾讯通过 T-Block 技术和基于 AMD 霄龙芯片的服务器强化其在底层运算和控制能耗方面的能力。SaaS 层面上,腾讯将持续深入教育、能源、医疗等多个垂直领域,腾讯会议会推出 Rooms、会议连接器等产品。腾讯通过“千帆计划”吸引了数百家 SaaS 软件提供商合作建设云平台生态,致力于在腾讯云平台上打通内外部软件服务,为 B 端客户提供企业数字化转型的解决方案。
腾讯 CSIG 总裁汤道生在 2020年 10 月的腾讯全球数字生态大会上宣布腾讯将投入 100 亿的资源,与 SaaS 合作伙伴打造 100 个中小企业专属 SaaS 产品及方案,并将与 100 家合作伙伴打造 100 种数字化培训课程,帮助中小企业数字化转型升级。2021 年 1 月,汤道生明确提出将“推动 SaaS 应用生态建设”作为 2021 年腾讯产业生态的重点关注之一,例如将开放腾讯会议、企业微信的系统接口以便合作伙伴的对接。腾讯会议和企业微信业务的渗透率也在持续提升,企业微信的 MAU 达到 1.3 亿,DAU 达到 1300 万,2020 年 DAU 同比增长 100%;而腾讯会议的注册账户数已经超过 1 亿,在 100 多个国家和地区上线。

2.2计算机:以数字化为主线,迎配置级新机遇
计算机行业以数字化为核心价值主线,迎配置级新机遇。数字化转型是企业信息化发展的必然趋势,计算机行业以数字化为主线呈现配置级机遇。数字化凭借其强大技术优势,帮助企业重塑业务,为企业转型赋能:1)提升生产效率:促进生产智能化、流程自动化、提高行业生产效率。2)促进智能协作:借助数据优势,实现分布式数据管理,促进资源动态交互。3)优化用户体验:数据化分析助力企业洞察客户需求,实现精准触达。4)推动万物互联:全方位连接人、流程、数据、事物,实现人机互联、机机互联、万物感知。

围绕 5G 与云计算等科技创新,技术红利带来数字化升维机遇。计算机领域产业格局变迁主要有技术(Cloud + Big Data + IoT + AI + Chain)、需求(数字转型)、环境(政策+资本)驱动三大驱动力。其中,技术进步是推动发展模式升级最直接的驱动因素。5G 提升传输速度,云计算提升运算大数据能力,物联网带来更多数字化可能性,再加上疫情带来的数字化提速。优质计算机领域公司有望进一步加强研发、销售、管理端能力,实现经营模式升维。
五大维度逐步攀升,核心公司数字化从云到产业互联网。公司发展模式进阶的五大维度涵盖:1. 人头模式(代理、集成、外包);2. 产品化(设备、 License、咨询);3. 云化(云托管、云原生、中台);4. 智能化(感知、认知、赋能);5.产业互联化(连接、平台、服务)。2015 年业内云转型全面开启,未来产业互联网升维有望成为业内核心公司进一步构建竞争力壁垒的关键发力点。

需求端,企业数字化转型势不可挡。内生发展需求上,企业亟需数字化转型增强用户粘度,提升管理效率,共享共赢发展。增强用户粘度:1)流量红利逐渐消失,存量博弈中,锁定用户全生命周期价值。2)重构创新底层逻辑,企业间实时拉齐产品与服务供给。提升管理效率:1)提升企业耦合性,赋能决策者。2)供应链从“链式”到“网式”,供给实现应需而变。3)形成生产闭环,动态优化,降本增效。共享共赢发展:打通上下游,深耕产业价值。三重优势催生企业数字化内生需求,数字化转型成为坚定选择。
供给端,数字化革命呈必然趋势。工具革命和决策革命是大势所趋,倒逼企业数字化转型。工具革命驱动自动化工具提高效率:体力劳动方面,传统能量转换工具向智能工具演变,大幅提高劳动者效率;脑力劳动方面,CAD、CAE、CAM 等软件为脑力劳动者提供中台辅助,重塑认知与思考体系,提升研发效率。决策革命指研发与使用 ERP、CRMSCM、MES,持续深挖并整合企业数据,以精准算法替代传统经验决策,使得决策底层逻辑向高效、科学化演进。两场革命指明未来企业发展大势,逼迫企业加入数字化转型大军。

2.5信息安全:数字化和政策持续催化赛道
“十四五”聚焦数字化发展,科技助力数字新建设。2020 年 10 月,中共中央第十九届五中全会进一步研究“十四五”规划和“2035 年远景建设目标”,突出科技创新关键地位,把科技自立自强作为国家发展战略支撑。未来十年,是新基建的集中建设期,我国拥有产业升级、科技升级的重大机遇,叠加后疫情时代对数字化的习惯培育,我国数字经济和产业数字化的加速发展将带动巨大需求,行业企业面临生命周期的第二增长曲线,实现数字化新建设的转型。

“基数正常化”+“成长高持续”+“核心公司拐点”将使得计算机价值逐步凸显。1)伴随“十四五”数字化投入加速,21Q3 为起点计算机核心公司有望在上述正常基数下继续健康成长,增速相较 21H1 vs 19 H1 的 2 年 CAGR 有望提升;2021H2-22H2,计算机板块在正常基数下预计实现 6 个季度以上持续健康成长,提供扎实的业绩基础;3)同时,核心公司在 20 年前后基于云/AIoT 等新技术推出的重要产品创新、业务创新的成果在财报端有望加速体现,同时各垂直行业预算投入在疫情、重大活动影响过后恢复正常,叠加数字化转型升级、数据安全管理等需求愈发强烈,核心公司拐点有望到来。
2.3云计算:进入国产化数字化叠加发展的黄金时段
国内云计算头部厂商金山办公、ERP 龙头厂商于 2020 年发布了具有里程碑式的新产品并开始进入发展新阶段,截止目前,其发展战略已步入加速落实阶段,产品经打磨后亦开始得到客户认可,进入全面销售阶段,云计算行业的新一轮建设高峰来临。同时国产化主线持续深化,如国资云的提出显示了国内大型企业加速上云的转型提速决心,国产化浪潮叠加企业数字化转型需求加速了云计算行业的需求释放。在疫情、重大活动影响恢复正常后,2021 年行业进入发展的黄金时段。

2.4工业软件:国产格局机遇期,智能化协同工业互联网加速发展
近年来如化工、石化、制药、电力、冶金等制造业需求加速释放,政策持续扶植和强化工业软件领域的国产赶超,2021 年 7 月,工信部等部门发布《工业互联网综合标准化体系建设指南(2021 版)》(征求意见稿),指出到 2023 年基本形成工业互联网标准体系。2021 年工业软件领域公司中望软件、中控技术在部分国央企大客户替代案例加速推进。目前在分散的市场格局中,海外企业依然处于领先地位,随着国产软件厂商在政策支持背景下持续积累产业 knowhow,国产工业软件面临巨大的产业格局机遇,有望加速赶超。
2.5信息安全:数字化和政策持续催化赛道
后疫情时代网安需求加速恢复,“十四五”迎来政策催化。前期网络安全是以“局部整改”为主的安全建设模式,“十四五”期间,网络安全建设开始从局部变成体系化建设。2021 年数项关键政策连续出台,数据安全日渐成为安全建设的重点方向,叠加运满满、货车帮、BOSS 直聘等实施网络安全检查事件带来政企、互联网等行业对数据安全等新安全赛道需求催化,从网安行业各公司中报显示,数据安全需求开始显著提升,催化业内公司业绩。

3.数字化转型推动中长期机会
3.1智能终端:智能手机为存量市场,关注 AloT 增量,展望 VR/AR。
智能手机:进入存量市场,看好 AIoT 设备增量需求,依次为智能音频、智能手表、智能眼镜。根据 IDC 数据,2017 年之后智能手机出货量趋缓(每年维持 13-15 亿部),2021年随着 5G 渗透提升换机动能,预计全年出货量同比+5%至 13.5 亿部,预计 2022 年出货量约 13.9 亿部,长期看出货量水平将趋于稳定。我们认为,除智能手机继续维持强粘性终端地位外,物联网设备迎来爆发式增长,根据 ABI research,2026 年全球物联网终端连接数将达到 237 亿个,2020-2026 年 CAGR 为 24%。此外,除传统意义上的 IoT 连接设备,以智能耳机、智能音箱、智能手表、智能眼镜为代表的 AIoT 设备渗透率也逐步提升,其定位将从手机附属品发展为具备独立交互入口的智能终端。其中,我们判断以智能耳机为代表的智能音频将率先落地,核心在于语音输入场景明确,并且音频信息量远小于视频,后续则依次看好智能手表、智能眼镜的成长。

此外,龙头公司持续围绕大客户进行品类扩张,自下而上的新品拓展逻辑仍强。非苹果品牌:逐步开启智能耳机 inbox 模式,未来有望推动销量上行,2022 年有望超 3 亿副。新机 Vivo X70 Pro+(12G+512G)采取智能耳机 inbox 模式,将 TWS 2 无线耳机作为官方标配配件,整体售价为 6999 元起。这是主流智能手机厂商首次将智能耳机 “入盒”销售,将加速智能耳机与原手机硬件生态的融合,我们预计未来会有更多的手机厂商推出 inbox 耳机销售模式,将进一步推动智能耳机出货量上行。

智能手表:苹果端持续新品迭代,安卓品牌加速入场。(1)苹果端:iWatch 持续迭代,7 代产品聚焦屏幕升级,未来有望进一步集成健康、运动检测功能。2021 年新品 iWatch7 通过重新设计屏幕提升屏占比,边框收窄 40%,屏幕区域相比 6 系提升 20%;应用层面,手表产品仍然聚焦健康、运动监测功能,比如血氧、心率、睡眠监测。我们预计 2021 年iWatch 出货量有望超 5000 万只,2022 年随着更多健康功能集成,预计出货量达到 6000万只量级。(2)安卓端:品牌加速布局,行业有望加速成长,预计 2022年出货量约6800万只。华为持续迭代智能手表,小米、OPPO、Realme、vivo 均在 2020 年前后发布其首款智能手表产品,目前安卓前 5 大手机厂商均已加入智能手表战局。2021H2 安卓智能品牌仍在加速布局,包括三星(Galaxy Watch4,采用新操作系统)、OPPO(Watch2 系列,主打长续航),我们预计 2021 年出货量超 5700万只,2022 年则达到 6800 万只。

VR 设备:行业或突破瓶颈,2021 年有望首次突破千万台,2022 年仍有望实现 50%以上增速。2019 年以来随着光学技术的迭代以及高阶一体机、系留头显产品的回暖,整体行业重回增长。由于其游戏、视频属性(包括 PSVR 可以和 PS 游戏机配合使用),我们认为 VR 设备第一步将达到游戏机相近规模,后续观察其社交、ToB 等场景的拓展,我们预计 2021 年 VR 设备将首次突破 1000 万台,2022 年有望突破 1500 万台,实现 50%以上增速。品牌端而言,预计 2022 年包括苹果、Facebook、索尼等均有相关产品迭代,驱动行业上行。
AR 设备:行业处于发展初期,科技巨头均在积极布局。2021H2 Facebook 发布Ray-Ban Stories 的智能眼镜;小米发布智能眼镜探索版,采用创新的 Micro-LED 光波导技术。AR 智能眼镜作为强交互的移动终端,是物联网时代的重要硬件抓手,谷歌、亚马逊、微软、华为、小米等巨头均已入局。我们认为,AR 眼镜的演进过程包括从普通眼镜到智能眼镜,再到 AR 智能眼镜。可以支持语音交互、通讯、音乐等功能的为智能眼镜,是 AR眼镜的初级形态;而支持虚拟信息+现实信息融合显示的眼镜,才是 AR的成熟形态。
目前发布的产品大部分是智能眼镜,仅有支持部分 AR 功能的眼镜出现,AR 眼镜还未真正意义上实现。全球科技巨头在智能眼镜(部分支持 AR)领域均有布局,包括智能眼镜领域的华为(Monster Eyewear)、亚马逊(Echo Frames 2)、Facebook(Ray-Ban Stories)等;AR 智能眼镜领域的 MagicLeap(Magic Leap One)、谷歌(Google Glass EE2)、微软(Hololens)、小米(智能眼镜探索版)等。

供应链:VRAR 作为元宇宙重要硬件载体
VR 设备:Oculus Rift 为例,零部件可分为屏幕、光学、芯片、传感器、驱动、存储、电池和外壳结构几大类,其中屏幕和光学直接决定了设备的尺寸体积和用户的体验效果,成本占头显成本的 50%,此外主芯片则决定其运算处理能力。(1)显示:2019 年至今上市的 VR 设备普遍采用 Fast-LCD,此类屏幕拥有低延迟、高分辨率和刷新率等特性的同时,成本也颇具竞争力。展望后续,硅基 OLED 或是发展方向,可以平衡分辨率、相应时间等问题;(2)光学:目前主流为菲尼尔透镜, Pancake(超短焦光学模组)或是方向。菲涅尔透镜设计相对成熟,但存在高成像质量与聚焦效率无法兼得以及图形失真的问题;Pancake 模组更加轻薄,但光学设计复杂,透射率偏低,且 FoV 较窄。
AR 设备:(1)显示:目前 LCOS(硅基液晶)、LBS(激光束扫描)、DLP(数字光处理)、Mirco LED 等方案共存,后续看好 Micro LED 份额扩张。AR 设备需要在面板上进行投影,采用外加光源进行投影的技术包括 LCOS、DLP、LBS,自发光技术则有Micro LED、Micro OLED 等技术。目前外加光源投影技术相对成熟,谷歌、微软的 AR 眼镜分别为 LCOS 和 LBS。相对而言,Micro LED、Micro OLED 属于在集成电路上自发光,可减少光源元件体积,降低整体重量,但是由于生产良率较低,产品成本高,处于相对初期阶段,后续看好 Micro LED 在 AR 领域放量,预计 2027 年销量突破千万片,与 LCOS、DLP 技术并驾齐驱。
(2)光学:光波导或是主流,主要有几何、衍射等细分技术路径,看好衍射光波导发展。目前技术主要有小棱镜成像(如 Google Glass)、曲面反射类(如 Meta2产品)、光波导技术(如微软 Hololens、Magic Leap One、灵犀微光 Mini Glass、小米智能眼镜等)。整体来看光波导方案可以做到在一块仅 2mm 厚的镜片上传输图像,其重量和形态上与传统眼镜最为接近,是目前应用最为广泛的方案。而在光波导技术中,几何光波导由于镜面阵列制造工艺复杂,生产良率较低;而衍射光波导则是基于在镜片特定位置遇上光栅发生衍射的原理,加工难度相对更低,工艺成熟,目前被微软 Hololens、Magic LeapOne 等采用。

3.2半导体:国产高性能半导体迎来机遇
国产替代:中美关系表面缓和,核心未变,底层硬科技走向本土化,政策持续扶持。尽管 2021 年以来经过阿拉斯加、天津和苏黎世三次会谈,中美关系出现积极的迹象,对此前遭受制裁的国内企业而言,可能面临贸易环境的一定程度改善,但是美国在战略层面对中国的基本认知和判断不会改变,我们预计在核心硬科技领域,中美分叉、各自培育核心供应链仍是必然趋势,国产替代趋势不可逆。华为、中芯国际等被制裁已体现产业自立必要性,后续在国家财税、地方产业政策等方面均有望给予持续支持。2021 年 3 月发布的《国民经济和社会发展第十四个五年规划和 2035 年远景目标纲要》指出,加强在集成电路设计工具、重点装备和高纯靶材等关键材料研发、集成电路先进工艺和绝缘栅双极型晶体管(IGBT)、微机电系统(MEMS)等特色工艺突破、先进存储技术升级、碳化硅和氮化镓等宽禁带半导体发展等方面加强前沿攻关。我们预计相关政策制定有望深入到上游供应链和底层硬科技领域。

半导体设备:展望 2022 年,国产替代有望从芯片设计继续渗透至上游设备领域,设备有望迎来国产份额阶跃。按现有招标数据测算,典型晶圆厂中美国厂商设备份额在 4~5成左右,日本厂商份额 3 成左右,设备国产化率总体在 15%左右,其中长江存储、华虹无锡、华力集成设备国产化率(按照设备数量)分别为 16.2%、15%、11.9%。当前部分设备如清洗、刻蚀等国产化率可达 20%以上,亦有部分设备如薄膜沉积、过程控制等国产化率不足 5%。一方面,我们预计 2022 年中芯国际、合肥长鑫、华虹集团、长江存储等国内主流晶圆厂的多个新厂区项目上马料将继续拉动国内设备市场需求,另一方面,国内晶圆厂正在主动加快供应链本土化进程,上游设备材料国产化有望类比 2019 年华为积极导入芯片设计国产化的过程,未来 1~2 年有望成为设备国产份额快速提升的关键阶段。
行业景气高位:半导体行业增速达历史高位,展望 2022 年增长持续,或从全面景气转向结构分化,关注模拟、功率板块、细分设计龙头等。根据 WSTS 预测,2021 年全球半导体销售额约 5509 亿元,同比增长 25%,WSTS 预计 2022 年半导体销售额将继续同比增长 10%,达 6065 亿美元。半导体行业增速在 2020Q3 已达到历史前高,从月度销售额来看,半导体市场(全球和中国)销售额自 2019 年中触底回暖,2020 年上半年受疫情影响有所停滞,2021 年增长进一步加速,2021 年 8 月销售额同比增速已经达到上一轮景气周期高点(2017 及 2018 年)水平(同比增速 30%左右)。我们预计 2022 年景气持续,或将从全面景气转向结构分化,模拟芯片、功率器件等由于 8 英寸晶圆供给有限,或仍将持续处于紧张状态,而也有部分其他类型芯片供给或将趋于缓解、增速放缓。

模拟芯片及功率器件:8 英寸晶圆维持紧张,模拟芯片、功率器件需求旺盛、叠加政策支持,有望持续景气。21Q3 MOSFET、IGBT 等功率器件交期仍继续爬升,部分产品交期长达 52 周。从需求端来看,模拟芯片、功率器件受下游新能源车、光伏、风电、特高压输电、高铁、工业、消费电子快充等升级影响,需求持续旺盛。从供给来看,目前行业扩产主要集中于 12 英寸晶圆,8 英寸晶圆扩产相对有限,但功率、模拟主要仍采用 8英寸晶圆生产,结构性因素短期难改善。综合供需两方面,模拟芯片、功率器件或料仍将延续紧张态势。在 SiC、GaN 等第三代半导体产业链方面,国内产业也正在发力。由于下游领域关系国计民生(能源、交通等),并且下游大多是国内优势产业(新能源车、光伏、高铁等),国产替代意愿强、政策支持力度大。
3.3物联网:下游需求全面爆发,AI 助力产业升级
万物智联时代来临,物联网连接数爆发。随着移动互联网红利逐渐衰退,物联网有望成为新一轮科技与产业变革的核心驱动力。当下物联网行业的发展处于连接数快速增长的第一阶段,设备连接数是衡量物联网目前发展状态的核心指标。全球维度,根据 GMSA预测,2025 年全球物联网产业规模达 1.1 万亿美元,其中 IDC 预计中国物联网支出占全球比重将达到 26.7%,位居首位,根据 ABI Research 预测,2025 年全球物联网连接设备数预计达 309 亿;

物联网产业政策持续加码,推动产业链高速发展。近年来,国家对物联网产业的支持政策不断加码,自 2010 年“物联网”首次被写入当年政府工作报告中后,已累计出台二十多项政策支持物联网产业的发展。其中较为重磅的政策有:2012 年《“十二五”物联网发展规划》提出 2020 年国内物联网市场规模达到 1 万亿人民币;2013 年国务院推出《关于推进物联网有序健康发展的指导意见》;2013 年发改委、工信部印发《物联网发展专项行动计划》;2020 年《关于深入推进移动物联网全面发展的通知》;2021 年《5G 应用“扬帆”行动计划》。国家出台的物联网利好政策将极大地促进物联网行业的发展,为各个细分市场提供健康良好的发展环境。据 IDC 预测,中国 2022 年有望超越美国成为全球最大的物联网市场,2025 年市场规模近 4000 亿美元。
多应用场景刺激,下游需求爆发。物联网产业链应用层细分领域丰富,涉及移动互联/汽车网联/工业互联/智慧能源众多应用场景,需求广阔,市场空间巨大。受成本优化、技术提高、政策加码等利好因素影响,产业链下游相关产品的蜂窝模组渗透率将不断提升,网联化过程中必不可少的智能控制器也将持续放量。

移动互联:非手机类消费电子基数庞大,蜂窝模组渗透率低。据 IDC 数据显示,2020年全球 PC 出货量约 3 亿台,非手机消费电子出货量基数较大,但蜂窝模组渗透率较低。据 Strategy Analytics 数据显示,2020 年具有蜂窝功能的移动 PC 全球出货量首次达到1010 万台,增长 70%,而蜂窝模组内置率约在 3%-5%,处于较低位置。2021 年,在全球疫情催化下,线上办公/教育等对设备连接稳定性的要求推动具有蜂窝功能的笔记本电脑出货量。据 IDC 数据显示,2021 年前三季度全球 PC 出货量达 2.54 亿台,同比+22.98%,Q3 出货量达 8670 万台,连续六个季度实现正增长,全年有望达到 3.47 亿台。疫情修复后,全球 PC 出货量预计逐渐回归正常,但随着蜂窝通信模组在 PC 笔记本中渗透率的提升和更高速率模组的应用,我们认为 PC 蜂窝模组将持续放量。(报告来源:未来智库)
汽车网联:新能源汽车加速放量,智能化需求提升。根据前瞻产业研究院预计,2020年,中国车联网市场规模达 975 亿元,预计 2019-2021CAGR 为 39.4%。根据埃森哲预测,2025 年,中国车联网市场规模有望达 2162 亿美元,届时所有新车都将具备联网功能,车联网发展潜力巨大。2021 年新能源汽车销量与渗透率快速提升,带动上游产业链发展。据中汽协数据,1-9 月,新能源汽车销量达 215.7 万辆,同比增长 190%,其中,9 月新能源汽车销量为 35.7 万辆,再创历史新高,同比增长 150%,全年销量有望达 240 万辆,同比增长 76%。
此外,新能源汽车市场渗透率继续维持历史高位,9 月份已达 17.3%。随着5G 技术不断发展、车载产品需求的不断发掘与细化、汽车升级换代周期缩短、新能源汽车销量爆发,车载模组的市场需求将持续增长。同时,作为汽车电子系统的核心部件之一,随着汽车智能化需求不断提升,智能控制器行业也将迎来新的发展空间。2020 年,汽车电子是中国智能控制器第一大下游市场,根据前瞻产业研究院数据,中国汽车电子类智能控制器规模达 5699 亿元。

工业互联:工业互联增长迅速,产业基础规模庞大。据中国工业互联网研究院数据显示,2020 年我国工业互联网产业增加值规模为 3.57 万亿元,名义增速达 11.66%,规模已占全球主要工业国家工业互联网总数的 20.19%,超日本和德国总和。预计 2021 年,工业互联网产业增加值规模将突破 4 万亿元,达到 4.13 万亿元。2021 年,受 5G 技术和产品成熟度提高、5G 成本下降以及运营商商业模式转变等因素影响,工业互联产品需求增加,工业网关迅速放量。我国工业互联网进入快速发展期,开始扮演促进我国经济高质量发展的重要角色,同时也推动模组/控制器产业发展。根据 ABI Research 的预测,2023年,全球工业物联网领域蜂窝通信模组将达 2.66 亿块,市场需求广阔。根据前瞻产业研究院数据,中国电动工具及工业设备装置类智能控制器市场规模 3087 亿元,市场占比约 13%。
公共事业:“双碳”目标催升能源智能管理水平,智能表计市场广阔。在双碳的背景下,国网、南网不断加码智能电网建设。过去电网投资的 60%-70%用于特高压等基础设施,涉及到配网和用电侧很少,智能化程度低。在“双碳”目标的要求下,国网和南网需要将投资从特高压建设往配电侧、用电侧倾斜,预计未来,配网和用电侧投资比例将占到70%。从国家电网和南方电网十四五规划来看,国网 5000+亿资本支出将带动相关资本 12万亿的投资;南网每年也将投入 5000+亿进行建设。新一代智能电表将助力电网转型。
根据 IHS Markit 预测,到 2024 年底,全球智能表计数量将超过 1.85 亿台,在全球智能电表逐渐进入存量的时代,我国市场仍处高速发展期,预计 2019-2022 年智能电表 CAGR 为12%。据中商产业研究院预测,2021 年我国智能电表招标数量可达 10946 万只。作为智能电表的核心部件,智能电表无线通信模组需求有望不断提升。

模组:把握产品研发/海外渠道领先的国内双龙头。模组的核心价值是结合上游芯片和下游终端,兼具标准化和定制化,具有技术门槛(产品迭代升级驱动量价齐升,LTE/NB/5G等产品有望享受市场先发红利)和客户门槛(高端场景/海外市场的价值量更高,国内龙头携工程师红利加速出海抢占海外厂商份额)。根据 Counterpoint 数据,2020 年全球蜂窝物联网模组总出货量与市场规模分别为 2.65 亿片/213.8 亿元,同比-6%/-8%,主要原因是物联网设备部署受到疫情冲击影响而延迟。2021 年,疫情修复后,物联网模组需求端强劲复苏。
根据 Counterpoint 数据,2021Q2 全球蜂窝物联网模块出货量首达 1 亿大关。NB-IoT占据近三分之一的市场份额,仅中国就贡献了 NB-IoT 模块总出货量的近 85%。从全球格局上看,呈东升西落趋势,国内厂商出海抢占全球份额;从国内格局上看,呈强者恒强趋势,移远通信/广和通双龙头格局已定。我们预计 2025 年全球蜂窝通信模组出货超 9 亿片,对应千亿市场空间。
控制器:下游分散,聚焦家电/汽车电子/电动工具/锂电等细分市场。智能控制器是 IoT设备的“大脑”,万物互联的基础,是相应整机产品的最核心部件之一。根据前瞻产业研究院数据,中国智能控制器市场规模由 2015年的1.17万亿元增加至2020年2.37万亿元,五年复合增速达 15.11%,市场需求处于高速增长的阶段,预计 2026 年国内智能控制器行业规模将接近 5 万亿元。目前行业主要呈以下趋势:国际市场向中国转移趋势明显/产品走向外包化趋势/国内份额向头部企业聚集,和而泰、拓邦国内双龙头格局初现/产业链分工深化,ODM 将逐渐成为主流。

视频物联:AI 助力产业升级
AI 等技术加持下,视觉感知助力企业数字化向深层次发展。进行数据化转型的前提是获取充足的有效数据,因此以视觉为首的感知技术是数字化转型最重要的数据入口和抓手。过去十几年里,国内企业已积极应用 ERP、SaaS 等工具来实现信息化建设,而近年来 AI、IoT、云计算等核心技术进一步成熟,从技术供给层面驱动企业数字化向更深层次发展:
基于设备&场景物联的数字化:将视频监控等传感器技术与 AI、大数据、云计算等新技术相结合,企业对业务流程中产生的数据利用效率也随之提升。企业可以通过产品设备的智慧物联,实现产品设计、用户交互、生产过程和服务过程的数字化,类似于工业领域的 MES(生产管理系统);也可以通过场景的物联实现态势、作业、现场、环境、机物状态的数字化。在这一阶段,企业利用更多维的感知技术去挖掘出业务流程中沉淀下来的而此前无法利用的各种宝贵数据,真正实现感知智能。
基于物信融合和认知智能的数字化:在通过感知技术获取企业业务流程数据的基础上,将业务数据与互联网及信息网数据相结合进一步去挖掘数据背后的价值,若再进一步与实体企业的业务发展规律相结合,最终的解决方案可以帮助企业解决痛点需求、实现降本增效、优化业务流程、甚至助力业务模式创新等。在此阶段,企业利用大数据技术构建认知智能,数字化转型的效果较前面两个阶段又有进一步提升。

传统安防龙头在渠道、行业理解、软硬件等方面具备独特优势,有望成为企业数字化转型的重要玩家。传统安防龙头在进军企业数字化转型领域时,其核心能力除了硬件、渠道外,还新增了软件、AI 算法、数据理解和数据处理、中台体系建设等能力。其中,
1. 以视频为核心的全面感知能力:企业在完成信息化建设,进行更深层的数字化转型时往往需要实现物理世界与信息世界的融合,视频感知作为现实社会最重要的数据来源成为了数字化转型领域最重要的数据入口。传统安防龙头拥有丰富的视频监控产品种类,以更有效地满足客户的高度定制化需求,此外海康威视、大华股份等厂商还在探索实现全面感知的能力。
2. 渠道优势:由于企业数字化产业面向的需求更加高度定制化,对企业渠道下沉与快速响应能力的要求也进一步提升。传统安防龙头过去构筑的渠道优势延续到企业数字化转型领域时仍然适用。

3. 行业应用理解:数据的处理需要对行业和客户有深入理解,我们认为安防龙头海康威视、大华股份此前多年的丰富积累是其数据理解和处理能力的核心优势,具体来说:在与细分行业客户的合作过程中,安防龙头获得大量深度参与的“行业/业务经验”,使得公司能够深刻理解用户需求,AI 等新技术的出现使得公司可以将“行业/业务经验”沉淀到算法模型中去,帮助公司在解决方案不断推出、落地和完善的循环中,磨练产品和软件的契合度,提升公司的系统集成能力,使得公司可以快速迭代适用的解决方案,越来越接近用户的核心管理。这种经验能力,是长时间、多维度的积累,并随着用户需求的不断迭代而深入细化,无法直接复制,也难以快速取得。
4. 中台体系建设能力:对于企业数字化转型市场,项目化、定制化方案的行业特点需要多层次软件布局,场景化、碎片化的行业应用特征更是特别强调自己构建体系的能力(否则可能无法满足终端客户定制化需求,形成负反馈),因此我们认为掌握中台软件能力的企业一方面能全层次满足客户定制化需求,另一方面规模化后也有望强化成本端优势。海康威视、大华股份陆续启动中台建设,积极追赶科技巨头的步伐。

5. 软件算法能力:海康威视、大华股份两家传统安防龙头持续加强对人工智能、云计算与大数据等核心技术的投入和软件能力建设,目前在业界处于领先地位。
综上所述,在物联网连接数爆发、产业政策加码、下游需求爆发的驱动下,过去一年物联网板块呈现高景气度。尤其是在上游原材料涨价、供应链扰动和运输费用上涨等极为复杂的外部因素下,物联网板块核心公司业绩均较为亮眼。2022 年,我们认为上游原材料价格拐点将逐渐来临,且下游需求将保持强劲,驱动物联网产业景气度延续。此外,物联网模组和控制器行业在不同因素催化下均有望迎来量价齐升阶段,且中国厂商都享受着全球东升西落的格局变迁红利。同时,随着 AI 逐渐成为产业重要技术和发展推手,我们认为传统安防龙头具备独特竞争优势,海康威视和大华股份有望进军新赛道不断打开更大成长空间,看好两家安防龙头厂商未来的成长趋势及空间。
3.4运营商:新政策、新格局、新周期、新驱动
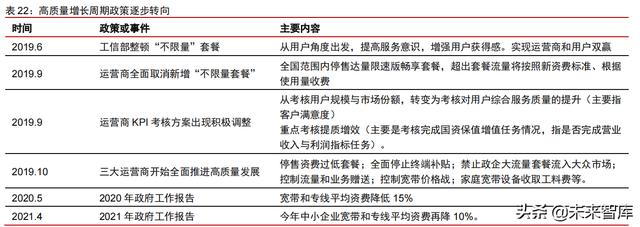
1. 新政策:底层之轮转向,行业底色换新
“提速降费”+“互联网+” 周期:2015-2019 年,“提速降费”与“互联网+”两大政策本质是运营商“补贴”互联网,即运营商通过价格补贴与快速建网,来降低移动网络与宽带使用成本、提高互联网覆盖能力,从而让互联网企业获得全球最优质、最便宜的精品 4G 网,互联网企业也因此迎来业绩与估值爆发的黄金时期。

“高质量增长”+“互联网反垄断”周期:2019 年下半年开始,中国提速降费周期结束,国家对运营商政策转为高质量增长,且在 2020 年下半年以来持续提出各项反垄断政策。5G 时代,运营商不再以“管道化”的身份为互联网企业大幅让利,运营商更多承担了引领 5G 发展的重任,逐步走向高质量发展周期。
在政策转向持续利好下,我国电信业务收入增速在 2019Q2 见底,2019Q3 以来,电信业务收入增速持续提升。2021Q2,电信业务收入同比增长 10.9%。

3. 新周期:回报周期拉长,价值全面回归
运营商用户数显著增长,5G 用户渗透率快速提升。截止 2021 年 8 月,三大运营商移动用户数达到16.31亿户,5G套餐用户数达到5.80亿户,5G套餐用户渗透率达到35.6%。
2021 年 3 月以来,移动用户数显著增长。2020 年运营商移动用户净减 557 万户,而2021 年 1-8 月,运营商移动用户和 5G 套餐用户数分别累计净增 0.32 亿户和 2.57 亿户。
2. 新格局:增长逻辑切换,竞争走向竞合
过去国家有关部门对运营商的考核侧重点在用户数和市场份额,而 4G 末期行业的失落,主要源于三大运营商在份额考核的压力下逐步开启激烈价格竞争。市场部分观点认为,提速降费和行业无序价格战导致了 2018-2019 年运营商 ARPU 下滑。但我们认为,提速降费不是导致三大运营商 ARPU 值及收入下滑的根源,而旨在抢占市场份额的无序价格战对行业价值产生了巨大的影响。2015-2017 年,三大运营商 ARPU 值总体保持稳定;2018-2019 年,运营商移动 ARPU 值下滑明显,中国电信/中国联通两家公司 2019 年的ARPU 值相对其 2017 年的 APRU 值分别下滑 16%/15%。

价格战趋缓,行业格局改善,对运营商的考核由用户数转向服务质量和增长。2019年下半年开始,行业自上而下开始竞合,并形成共识进入“高质量发展”阶段。三大运营商 9 月 1 日起全面停售达量限速版套餐(“不限量套餐”)。同时国资委对运营商考核方式从用户规模、市场份额,转为考核服务质量和增长指标(营收、利润增速),运营商不再面临用户数压力,从而能够聚焦发展与成长,更加注重 ARPU 值的提升。
我们认为,伴随着移动/固网用户规模接近顶点,运营商增长策略发生转变。电信市场正在经历“从用户数提升向 ARPU 提升”的增长逻辑转换,运营商市场策略从拼价格转为拼服务。

3. 新周期:回报周期拉长,价值全面回归
3G/4G 回报期显著短于海外平均水平,运营商难以充分享受现金流增长的市场红利。我国三大运营商从 3G 发牌到 5G 发牌,仅仅用了十年时间就完成了两代移动通信标准的更新换代,而发达国家走完这一过程则需花费 20~25 年的时间。然而中国运营商由于国内移动通信技术的快速演进,始终处于较大规模的资本开支时期,无法像海外发达国家运营商在每一代移动通信技术末期“轻装上阵”,享受市场的红利。2012-2020 年,中国三大运营商资本开支合计 30,175 亿元,总收入 118,967 亿元,资本开支占收比高达 25.4%,而美国的 AT&T 和 Verizon 在 2012-2019 年资本开支占收比仅 13.5%(美国的 AT&T 和Verizon 在 2012-2019 年累计资本开支 2,881.9 亿美元,总收入 21,340.68 亿美元)。
我们认为 5G 时代运营商资本开支有望保持温和增长,资本开支占收比在后 5G 时代或有望显著下降。其中,推动 5G 时代资本开支温和增长的动力包括:
1)2.6G、700M 黄金频率,以及未来潜在的低频资源(2.1G 等)重耕为 5G 大幅节省资本开支。2)共建共享深化推进:中国电信+中国联通等共建共享;偏远地区一张网,城市两张网(4G 三张网)。3)以效益为导向且温和的资本开支,叠加预计约 7-8 年的超长回收周期,使得运营商进入高质量、可持续增长的新周期。

运营商未来分红率有望进一步提升。其中,中国电信 2021 年分红率有望从 40%提升至 60%,预计到 2023 年进一步提升至 70%以上;中国联通在 2021 年首次开启中期派息,预计全年股息率有望提升。
4. 新驱动:2B 空间广阔,新兴业务爆发
新兴业务发展拓宽收入渠道,运营商业务结构持续改善。运营商在 4G 时代并未充分享受量红利。5G 时代,中国 5G 网络建设领跑全球,运营商肩负发展 5G 的重要使命,而运营商科技属性增强,管道化特征减弱,运营商有望紧抓数字化转型机遇,以新兴技术大力发展新兴业务,分享 5G 流量蛋糕。近年来,运营商 DICT/产业互联网业务高速成长。新兴业务的发展有助于拓宽收入来源,优化产业结构,提升运营商整体估值。

2020 年以来,运营商在美国“禁投令”影响下,估值跌至历史性低点,然而运营商的基本面却随着政策面改善、竞争格局优化、5G 渗透率提升、新兴业务收入增长等因素的出现不断好转。当前,运营商估值处于历史性地位,截止 2021 年 10 月 19 日,中国电信、中国联通的 PB(MRQ)分别为 0.57X、0.31X。运营商估值不仅低于海外龙头运营商,也低于其自身的历史估值中枢。展望未来,运营商资本开支有望保持温和增长、竞争格局有望持续改善、5G 渗透率有望不断提升,看好运营商业绩反弹与 ARPU 全面提升,看好运营商自由现金流改善与分红率增长,预计 2022 年运营商基本面有望进一步好转。
3.5医疗 IT:业绩和新产品推广显著加速
头部公司如卫宁健康、创业慧康加强新一代产品的研发及迭代。行业内新建医院立项翻倍,带动行业增量需求提升。根据国家卫健委数据,2020 年各月新增医院数量同比 2019年呈现增加趋势,上半年疫情爆发期尤为明显。根据各地立项资料,2020 年各地新建医院数量同比疫情前增长一番,对应的新增医院部分带来的信息化需求或提高一倍,按医院建设期 2-3 年估计,该需求有望在 2021 年下半年至 2023 年释放。

3.6金融 IT:北交所进度超预期,景气上行
银行信创推动银行 IT 建设,国有大行持续引领。2020 年中国银行业整体 IT 投资规模达到 1906.35亿元,再次创下近十年来的增长幅度新高。预计到 2025 年,中国银行业整体 IT 投入将达到 4637.84 亿元,4 年的年均复合增长率达 17.84%。金融信创、分布式改造催化 IT 投入需求,国有大行引领新一轮银行 IT 投入周期持续开启,国有大行 IT 投入占中国银行业 IT投入 45%以上,2020 年国有大行 IT 投入平均增速约为 35%。北交所成立,以证券业为代表的大金融 IT 有望开启新一轮周期。
3.7智能驾驶:新一代芯片平台迭代
汽车电动化、座舱智能化进度持续,新一代芯片平台开始迭代。目前,头部车型已开始选用更高算力的智能座舱芯片平台,高通 8155 平台已有超过五家国内厂商选用。新一代产品研发方面,9 月 28 日,德赛西威首款搭载英伟达最新大算力 AI 芯片 Orin X 以及数千个精密电子元器件的线路板成功下线,公司首台 IPU04 新一代智能驾驶域控制器面世。

(本文仅供参考,不代表我们的任何投资建议。如需使用相关信息,请参阅报告原文。)
精选报告来源:【未来智库】。未来智库 – 官方网站
内容来源网络,如有侵权,联系删除,本文地址:https://www.230890.com/zhan/79707.html
