每一位记者:裴建如

“我们店里长期不卖中国车。如果你想做维修,你可以做。”日前,华晨中国北京一家4S店的销售人员告诉记者《每日经济新闻》。据华晨中国官网显示,这是北京仅有的两家经销商之一。在北京的另一家华晨中国4S店,记者也获得了类似的信息。
作为华晨汽车集团控股有限公司(以下简称华晨集团)的独立品牌,华晨中国车型终端销售停滞只是华晨集团破产重组带来的“后遗症”之一,更多影响仍在发酵。

图片:全国商报数据图
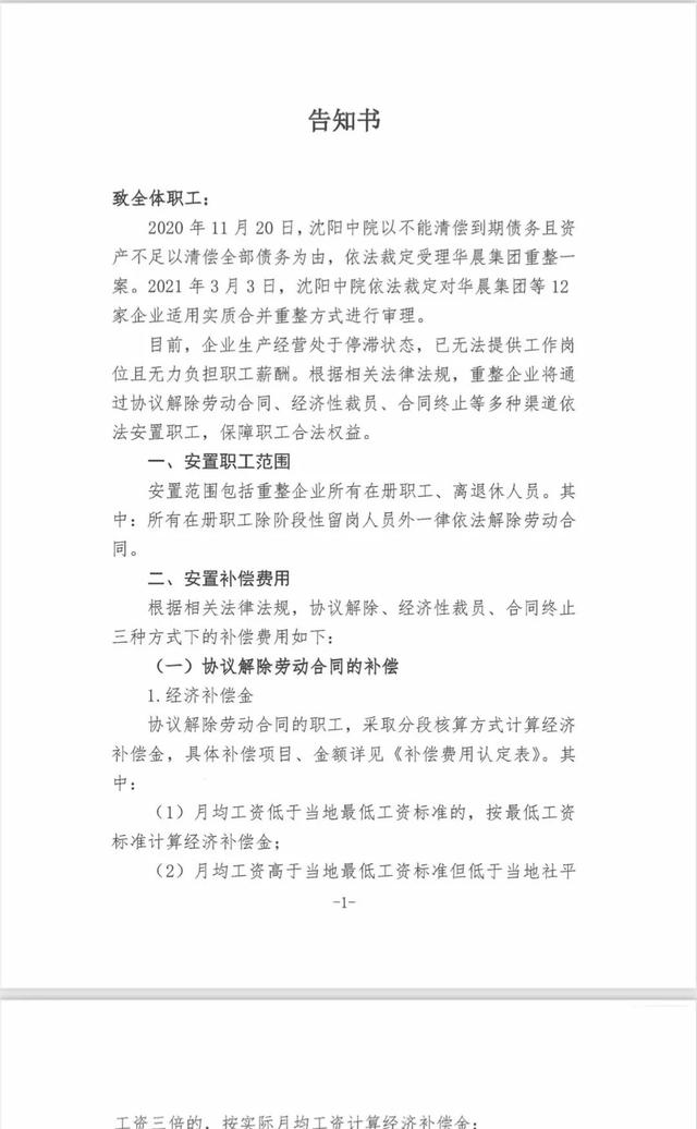
一位要求不具名的内部人士向记者透露,华晨集团目前正在着手员工安置问题,目标是华晨中国的相关员工,涉及近3000人,《告知书》已下发。
“从通知发出到10月25日,允许员工自愿签订解除劳动合同协议。从10月26日开始,经济裁员将开始。虽然是自愿的,但员工的社保下个月已经暂停,大部分员工别无选择,只能签协议。”上述不愿透露姓名的内部人士告诉记者。
不仅如此,一位接近华晨集团的人士也向记者透露:“雷诺华晨(即雷诺华晨金杯汽车有限公司)马上就要优化员工了,现在所有员工都放假了,只留下一部分值班。”
针对上述消息,记者分别要求华晨集团和雷诺中国相关负责人进行核实,但截至发稿时,未收到回复。不过,有消息人士告诉记者,华晨中国的员工安置已经基本告一段落,大部分员工已经签署了离职协议。
职工安置涉及近3000人,经济补偿需等待11个月
“大部分工厂都是中国的老员工,有很多人工作了十几二十年。现在通知突然发出,很多人都措手不及。而且,下个月的社保先暂停,然后才签协议,大部分员工都没有准备。”上述不愿透露姓名的内部人士告诉记者。
上述不愿透露姓名的内部人士向记者提供的《告知书》显示,华晨集团表示,“目前企业生产经营处于停滞状态,无法再提供工作岗位,无力支付员工工资。根据相关法律法规,改制企业将通过解除劳动合同、经济性裁员、解除合同等多种渠道,依法安排员工。”

图片:图片由受访者提供
值得注意的是,《告知书》显示,上述员工安置范围包括重组企业的所有注册员工和退休人员。其中,除阶段性留岗人员外,所有在册员工均应依法解除劳动合同。
对于同意解除劳动合同的员工,华晨集团表示将采用分段核算的方式计算经济补偿金;对未约定解除劳动合同的员工,2021年10月31日前实施经济性裁员,补偿标准依法执行。自2021年11月1日起,华晨集团不再向已同意解除劳动合同的员工和经济上已被裁员的员工支付全部工资福利。
“很多员工害怕拿不到赔偿,所以都签了协议。10月底之前只是第一批,还会有下一批,第一批大概有2800人。”上述不愿透露姓名的内部人士表示,即使员工签署了解除劳动合同的协议,也无法立即获得经济补偿。
《告知书》中,华晨集团表示,重组企业所欠工资等费用及上述补偿费用,应根据债权人会议和法院批准的重组方案内容,或在满足其他法定条件时,原则上不迟于2022年9月30日支付。
经销商早已退网
华晨中国的员工安置虽然挺突然,但也不是没有预兆。
“过去华晨中国工厂除了冲压车间,其他车间大部分都停产了,生产线
另一位接近华晨集团的消息人士也告诉记者:“从2020年年中开始,部分员工只在周一和周二开始上班,同时国内的班车取消,员工可以乘坐雷诺华晨的班车。”
员工失业、工厂倒闭是华晨集团重组危机的缩影。2020年11月20日,沈阳市中级人民法院(以下简称沈阳中院)以到期债务无法清偿、资产不足以清偿全部债务为由,依法裁定受理华晨集团重整案。2021年3月3日,沈阳市中级人民法院裁定对华晨集团等12家企业进行实质性合并重组审理。
去年11月底,记者走访沈阳华晨中华销售网点时发现,由于经销商无法发货,很多4S店铺都没有车卖。与此同时,在全国范围内,一些经销商已经选择退出网络。
整草案即将浮出水面:中华品牌“安置员工”近3000人,华晨制造股权转让预计明年初交割”>
图片来源:每经记者 裴健如 摄
彼时,一位西南地区经销商告诉记者:“大概在2019年初,我们就逐渐停止了中华的业务,不再进车了,当时已经感觉情况不太好。因为中华的售后我们已经做了很多年,所以目前保留了中华的售后业务。”
而眼下,北京地区两家华晨中华4S店也已经不再售卖中华车型。一位华晨中华客服人员告诉记者:“目前企业正在破产重整中,厂家已经不再销售新车,具体情况要咨询当地的经销商。”
值得注意的是,在中华品牌之后,华晨雷诺或也即将开始进行员工的优化。“现在(华晨雷诺)也是全员放假的状态,只留了部分值班人员。”上述接近华晨集团的人士称。不过,雷诺中国相关负责人尚未回应记者的求证。
宝马计划收购中华品牌汽车生产部分资产
尽管进入破产重整的华晨集团仍面对诸多不确定因素,但也有好消息传来。
日前,国家市场监督管理总局反垄断局官网发布消息,对宝马(中国)投资有限公司收购华晨汽车制造有限公司(以下简称华晨制造)股权案进行公示。根据公示信息,华晨集团目前持有华晨制造100%的股权,从而单独控制华晨制造。宝马(中国)投资有限公司已经与华晨集团签订股权买卖协议以收购华晨制造全部股权。拟议交易后,宝马(中国)投资有限公司将单独控制华晨制造。

图片来源:国家市场监督管理总局反垄断局官网
事实上,由宝马(中国)投资有限公司收购华晨制造股权,正是今年8月召开的华晨集团等12家企业实质合并重整案第二次债权人大会中通过的议案内容之一。
据了解,今年5月24日,宝马(中国)投资有限公司作为意向投资人,正式向华晨集团等12家企业管理人(以下简称管理人)报名,表达了对华晨集团等12家企业部分资产和权益的收购意向,最终正式提交了关于“中华”品牌汽车生产相关部分资产及华晨制造100%股权收购方案。基于前述收购方案,管理人制定了《华晨汽车集团控股有限公司等12家企业实质合并重整案关于“中华”品牌汽车生产相关部分资产及华晨制造100%股权的财产变价方案》(以下简称《财产变价方案》)。
《财产变价方案》拟变价财产的范围为华晨集团“中华”品牌汽车生产相关部分资产,包括土地使用权3项,房屋建筑物19项,构筑物20项,机器设备179项,评估市场价值合计为12.33亿元;以及华晨集团持有的华晨制造100%股权,评估市场价值为0.45万元,该公司享有道路机动车辆生产企业和产品准入,即通常所称的“汽车生产资质”。
上述拟变价财产将全部通过协议转让方式进行,拟变价的中华资产将由华晨集团先以实物出资方式注入华晨制造,再由宝马(中国)投资有限公司收购华晨集团持有的华晨制造100%股权;拟变价财产的交易价格总计为16.33亿元,包含“中华”品牌汽车生产相关部分资产的价格为12.33亿元,华晨制造股权溢价4亿元。
上述股权转让预计于2022年初交割,但前提是满足中华资产注入、中华和新日车辆的售后责任转移、汽车生产资质维持、政府部门审批、汽车行业对外商投资的政策限制取消等一系列先决条件,股权交割时间不晚于2022年6月30日。
此外,本次财产变价的交易对价将在股权交割日和交割后分五笔支付至管理人指定的银行账户,除依法应向抵押权人和融资租赁出租人支付款项之外的其余交易对价,管理人将根据华晨集团等12家企业重整计划的安排统一分配。

图片来源:视觉中国
值得一提的是,上述股权交割需要满足一系列先决条件,包括华晨制造减少其注册资本至5亿元人民币,并更改其经营范围以符合宝马收购后利用华晨制造生产新车型的目的;国家市场监督管理总局已对本次股权转让无条件出具了经营者集中批准;关于乘用车整车制造的外资持股比例限制不再适用等。
“我们希望以实际行动支持华晨集团的重组,并致力于进一步拓展我们在辽宁省的业务。我们希望使用华晨汽车制造有限公司现有的生产能力。不过,该项目仍在有关部门的审批过程中。”宝马中国相关负责人此前接受记者采访时曾表示。
重整草案提交进入一个月倒计时
从进入重整程序至今,已经过去300余天,但华晨集团的重整草案仍未出炉。
今年9月,华晨集团控股子公司金杯汽车(600609.SH)和申华控股(600653.SH)均发布公告称,收到华晨集团及沈阳市汽车工业资产经营有限公司出具的《关于华晨集团重整计划草案提交期限延长公告的通知》,沈阳中院裁定华晨集团等12家企业实质合并重整计划草案提交期限延长至2021年12月3日,距今仅剩一个月时间。

图片来源:每经记者 裴健如 摄
11月2日,金杯汽车发布公告称,由于公司间接控股股东华晨集团未能按照公开披露的承诺内容及时解除金杯汽车的对外担保,且在其自身已进入重整程序、承诺履行存在重大不确定性的情况下,仍然将承诺履行日期延长,最终金杯汽车承担担保责任并遭受损失,影响投资者合理预期,上海证券交易所(以下简称上交所)对华晨集团予以通报批评。
受此消息影响,截至当日收盘,金杯汽车股价下跌5.86%,报收6.10元/股。
金杯汽车最新披露的财报显示,今年前三季度,公司实现营业收入39.86亿元,同比增长1.02%,净利润2.37亿元,同比增长292.60%,基本每股收益为0.18元。自2021年以来,金杯汽车与华晨集团已无业务和资金往来。
在上交所对华晨集团通报批评前,中国证监会也披露了华晨集团存在“披露的2017年、2018年年度报告存在虚假记载”“以虚假申报文件骗取公开发行公司债券核准”“非公开发行公司债券披露的文件虚假记载”“银行间债券市场信息披露违法”“未按规定及时披露相关信息”等五项违法事实,合计对华晨集团处以5360万元罚款。
根据第二次债权人大会披露信息,截至2021年8月13日,华晨集团等12家企业的预计负债总金额为619.84亿元。而截至2020年11月20日,华晨集团等12家企业的账面资产共计为176.37亿元;资产评估价值为245.8亿元,主要包括中华品牌汽车生产相关部分资产12.33亿元、华晨中国(01114.HK)股权103.22亿元、金杯汽车股权相关资产19.3亿元、申华控股股权相关资产8.33亿元、运营物流产业园的沈阳金普产业发展有限公司(以下简称沈阳金普)50%股权1.61亿元、华晨专用车实物资产价值1.35亿元及其他资产99.66亿元(应收款项、存货、无形资产、长期待摊费用等)。这意味着,华晨集团的资产和负债远难平衡。

图片来源:每经记者 张建 摄(资料图)
截至意向投资人招募期限届满,管理人共接受10家意向投资人报名,9家意向投资人进入遴选范围。除宝马(中国)投资有限公司外,其余8家意向投资人中,2家对金杯汽车股权有投资意向,3家对申华控股股权有投资意向,1家对中华售后资产及辽宁正元股权有投资意向,1家对沈阳金普股权有投资意向,1家对华晨专用车部分资产有投资意向,但这8家意向投资人的意向投资资产范围与宝马(中国)投资有限公司不重合,且还在补充尽职调查中,尚未提出最终投资方案。
全国乘用车市场信息联席会秘书长崔东树认为,华晨集团发展到当前的情况,主要是自主不强的原因。“宝马收购中华品牌资产一方面是为帮助华晨解困,另一方面也是加速本土化扩张。华晨接下来最好的结果是把资源盘活利用,围绕宝马的配套实现进一步发展。”崔东树表示。
记者:裴健如
编辑:孙磊
视觉:邹利
排版:孙磊 王蜀杰
每日经济新闻
内容来源网络,如有侵权,联系删除,本文地址:https://www.230890.com/zhan/76526.html
