【文/观察者网专栏作者 雁默】
台湾的命脉是电子业(或泛称资通产业),如果问这行业近年来最讨厌的趋势是啥?应该是“大家都搞自力更生”,因为这意味着各大经济体战略自主,努力摆脱对台湾电子聚落的依赖,而这趋势恐已不可逆。
故而,在这两年荣景的背后,行业危机感也愈来愈浓。
半导体业的自力更生只是最明显的现象,毕竟这产品已不可或缺,形同原料。而在其背后,也有许多接近不可或缺的产品,逐渐会进入各大经济体的自主战略清单,例如,光学镜头。
台湾股王不是台积电,而是制造光学镜头的大立光,且这王座一屁股坐下去,就是10年。然而,近年大立光股价狂跌,四年市值蒸发5200亿台币,外在原因是不敌大陆光学镜头大厂舜宇的竞争,内在原因是行业技术到达了瓶颈,面临转型关头。
焦躁的台媒形容,“红色军团”攻破台湾隐形冠军,红色供应链取代台厂再添一例,且这次堪称“红军”击溃台厂的“最后一击”,因为精确度达0.1微米的镜头,向来是台厂的天下。
一不小心就成了A咖
“大立光输给中国B咖!?”,这标题足以碾碎“台派”玻璃心,更别说日日遭股价穿心的投资人了。
曾经谦称“只要做到大立光第二就行了”的陆厂舜宇光学,现在市值已是大立光的2倍(2246亿HKD),回看2017年,舜宇市值只有大立光的一半。
今年上半年,舜宇营收年增5%,达198亿元人民币,纯益跃增52%,达人民币27亿,毛利率24.9%,较去年同期增加5.4%,纯益率是13.6%。

大立光股价一路下跌
相比之下,大立光的毛利率是60%以上,今年再惨也是50%以上,毛利率与良率根本就是大立光独步江湖的绝招,何以输给舜宇?答案很讽刺,强项正好就是弱项,“技术好”与“会赚钱”,弱化了大立光对外在环境的应变能力。
技术好,但高阶市场萎缩;会赚钱,是因为专注高阶产品。两强的市值消长显示资本青睐走(相对)薄利多销路线,对整体成本结构掌握较好的舜宇。
其实早在2015年,舜宇迅速崛起就已让大立光感到压力,当时大立光产值在全球市占约35%,被称为“三星配角”的舜宇只有5-7%;在对行业创新研发至关重要的纯益率上,大立光是40%,舜宇只有8%。
虽然无论是镜片技术或良率,大立光都还保有明显优势,但有鉴于市场需求成长可期,当时业界已预估陆厂将快速追赶,并详细盘点了大立光尚存的优势壮胆。
现在,舜宇全球市占已站上34%,全球第一;大立光27%。
行业内部的消长本是常态,但今年大立光的坏消息之所以受到广泛关注,是因为舜宇第一次打进苹果供应链,技术上来了,开始坐收部分iPhone13的订单,让台媒以“痛失最后碉堡”重新检讨大立光的陨落。
大立光不做别的,专注于光学镜头研制,并长期作为行业中技术与市占的全球领头羊,被视为台湾“隐形冠军”的头号指标,因此被超越——尤其是被“红军”超越——对部分“科技台派媒体”而言,简直是痛心疾首。
然而,行业中人对红色供应链的壮大以及其对台厂的排融效应,觉得该来的迟早会来,倒是相对淡定。至于跌落神坛的大立光,现在非常务实地另设一家专门生产车用镜头的公司,这个毛利不高的“粗活”,以前大立光不做,却是舜宇的主要业务。
虽然毛利较低,但车用镜头的成长力道逐渐高于手机镜头,这是大立光转头关注的重要原因之一;另一个原因是,手机镜头技术趋势升级至“潜望式镜头”,而此领域是舜宇的强项。
在台媒夸赞大立光隐形冠军时,更低调隐形的“配角”舜宇,一不小心就成了A咖。
苹果,品质与成本
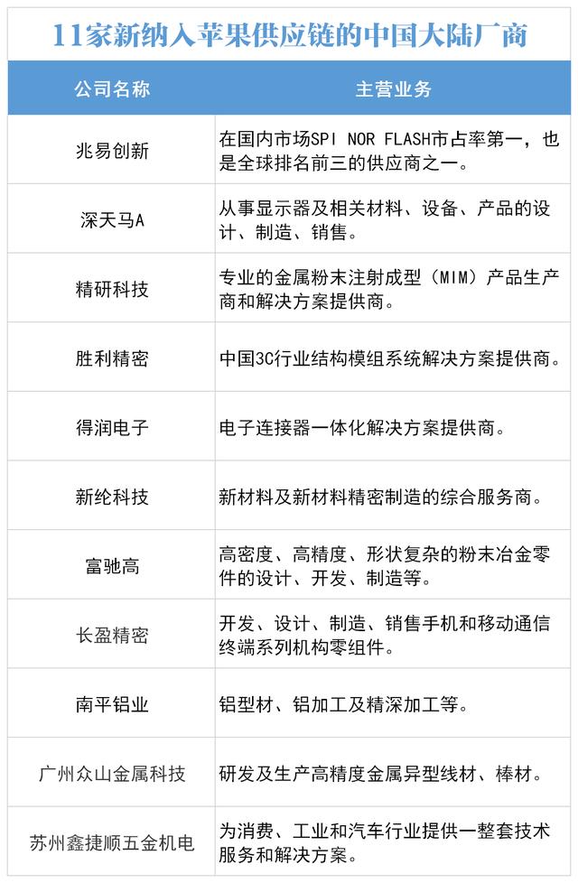
“苹果供应链”形同品质保证,是跃升世界级厂商的门票,因此台科技厂特别在意此供应链结构,并视之为产业消长指标。根据日经(Nikkei)8月的报导,即便在美国的刻意控制下,中国技术经竞争力仍不断增强,除了舜宇之外,京东方亦将取得苹果认证,并为iPhone13提供OLED面板;立讯则自鸿海与和硕分走iPhone13 3%产量。
6月,苹果公布200大供应商名单,陆商总数(51家)首度超越台商(48家),成为总家数冠军,并在多种零组件上往中高阶移动,包含舜宇光学在内。值得一提的是,除了陆商总数增加,台商、日商、美商总家数都下滑。

图片来源:第一财经
在同样的技术力下,陆商比例增加意味着成本的下滑,与库克嘴角的上扬。
在成本与风险的考量下,“库克船长”分散供应链的策略不足为奇,在两岸供应链中逐渐将台厂的产能移往陆厂,也是很自然的事,但其前提是,厂商的技术力要过得了关。按过往历史,在大陆市场激烈的价格竞争下,技术力快速提升是生存要诀,此外,还必须在价格上保持强劲的竞争力,与对趋势的敏锐嗅觉。
技术脱离不了市场,并不是产品做到最好,就能得到最佳的收益,因为最好的产品,对客户而言往往意味着最高的成本,大立光全力拼技术而忘了这个道理,为此尝到被看衰的苦果。
由于外资看衰,股价频破底,大立光CEO在今年股东会上罕见地评论客户,称“有些客户对规格讲究极致,有些客户对赚钱讲究极致,靠本身强势品牌力为卖点,不惜压低硬件规格,以较强的软件设计来补强硬件的不足”。
这讲的若不是苹果,我就猜不出还有谁了;站在消费者的立场来看,iPhone已是天价,连作为长年果粉的我,都“弃果投米”改用小米手机,可见库克船长只会愈来愈在意每个零件的造价,而非追求极致品质。
大立光当然不只供货给苹果,也供货给华为、OPPO、vivo等大陆品牌手机;然而,华为集团今年也从鸿海集团的夏普手中,买入日商康达智(Kantatsu)连云厂股权,正式进军光学镜头产业,成了大立光的竞争对手。
华为遭美国卡脖子,大立光是受灾户,华为开启镜头生意,大立光又是受灾户,加上外部环境剧烈的变动,一个在高阶市场傲视群雄的优质厂商,就这么接二连三地受到打击,当然得往车用中阶市场找“粗活”做,抱紧特斯拉。
冠军没隐形,“红军”里也有台湾
所谓“隐形冠军”是台媒起的花俏词汇,形容那些低调、专注并作大规模的企业,白话说就是闷声发大财的公司。有点可笑的是,媒体炒作“隐形冠军”,那冠军不就现形了吗?尤其是那些利润超过50%的制造厂,一旦现形,竞争巨浪随之而来。大立光可说是媒体捧杀之显例。
手机产业全球生意这么大,哪个零件制造环节是隐形的?更何况是其中利润最高的光学镜头,以及大立光那顶亮晃晃的“股王”之冠。
大立光的问题,就是很会做产品,但对市场与外在环境缺乏一点心眼,以致应变能力不足。现在转而关注车用镜头市场,虽还不算晚,但如果能早一点嗅出趋势,少了些苹果订单也不算什么大事。
台媒将问题导向“红色供应链”的鲸吞蚕食,也太小心眼,因为陆厂同样也得面对全球竞争,生存各凭本事;归咎于政府补贴则更是无聊,因为对科技业的补贴,台湾当局可是始祖级的。
更重要的是,将“红色军团”视为台资台厂的死敌,恐怕不符实情,因为许多陆厂或多或少也都有台资,如立讯就有纬创与和硕持股,大家是命运共同体。
如此说来,所谓“红色军团攻破台湾隐形冠军”这种看问题的方向,完全是自找难堪,因为冠军并没有隐形,红色军团里也有“台湾”。
大陆的自力更生,并非台电子业挥不去的“梦魇”,而应视为另一种契机。
无论从哪种角度看,红色供应链的完整与强度,势将持续走升;美国想搞的供应链重整,至少库克船长就不买单,因为“红苹果军团”也在海外设厂,帮助苹果分散风险,而且还不是到美国设厂。
总之,虽然跌落神坛,拥有技术力的大立光仍是世界级的优质厂商,只是需要调整战略,多花点心思评估外在环境。
要不,融入“红色供应链”,也是不错的选择。
本文系观察者网独家稿件,文章内容纯属作者个人观点,不代表平台观点,未经授权,不得转载,否则将追究法律责任。关注观察者网微信guanchacn,每日阅读趣味文章。
内容来源网络,如有侵权,联系删除,本文地址:https://www.230890.com/zhan/66363.html
