1219个交易日,股价从66.79元的高点跌至35.91元。抄底者经历了什么?

图1来源东方财富软件。
从2020年12月2日最高股价为35.91元,到2021年10月28日最低股价为35.91元。一共过了219个交易日,有很多人上了火车,捡便宜,证明大部分都是半山腰抄的。这种趋势让很多人苦不堪言。其中不乏杠杆,融资融券充裕。心情更是叫苦不迭,雪上加霜,谁也不会好受。股份,论坛成了发泄的地方。我觉得无用的宣泄不如自救,大致判断短期顶底位置,做t降低成本。
这种下跌方法真的让人发脾气,219个交易日下跌-42.20%。换手率为180.28%,幅度为46.98%。奇怪的是,资金流入约为39亿元。其中,有多少是公司的回购资金,有多少是散户的逢低买入资金,有多少是机构吸收的资金。我真的不知道,如果你知道,请告诉我,谢谢!
如果你正好是路中间捡便宜货的朋友,请留言发表个人看法,看看有没有更好的方法解决问题或者降低成本。
二、简单了解一下这只股票的基本情况:
1.总股本为60.157亿元的巨额股份;流通股本:59.684亿元;总市值:2224.016亿元;流通市值:2206.53亿元。
2.市盈率:10.23%。
3.市盈率:2.41%。
4.净资产收益率:15.02%。
5.主营业务收入增长率:9.73%。
6.资产负债率:67.13%。
公司估值低,盈利能力好,财务健康,成长能力差。
第三,我们来看看公司的第三季度报告:
2021年10月27日,公司发布了今年第三季度报告。

图2来源东方财富软件。
主要财务数据与去年同期相比为负百分比:
1.营业收入-16.50%。
2.归属于上市公司股东的净利润为-15.66%。
3.扣除非经常性损益后归属于上市公司股东的净利润为-9.34%。
4.基本每股收益-10.57%。
5.加权平均净资产收益率为-0.47%。
以上数据中没有正数,但不一定表现差。
格力电器第三季度实现营业收入470.8亿元,同比下降16.5%。净利润为61.8亿元,同比下降15.66%。
前三季度营业收入1381.3亿元,同比增长9.73%。净利润156.4亿元。同比增长14.2%。
说明公司业绩没有问题,还是一家优秀的公司,名副其实。
第四,我们来看看公司股东的变化:

图3来源东方财富软件。
2020年12月31日148万元。
2.2021年3月31日为46.86万元。
3.2021年6月30日为71.47万元。
4.2021年9月30日,88.8万元。
很难看到公司股东数量在逐步增加,三季度末达到88.8万。有可能这是散户大举进入抄底的结果。你怎么看待这个问题?
track=”39″>五,十大流通股东持股增减变化情况:
2021年9月30日持股情况。

图4来源东方财富软件
1,珠海明骏投资合伙企业(有限合伙)902,359,632股。
2,香港中央结算有限公司821,061,476股。
3,京海互联网科技发展有限公司493,140,455股。
4,中国证券金融股份有限公司179,870,800股。举牌
5,珠海格力集团有限公司176,439,492股。
6,前海人寿保险股份有限公司-海利年年46,660,192股。(保险)举牌
7,高瓴资本管理有限公司-HCM中国基金43,396,407股。(QFII)
8,中央汇金资产管理有限责任公司40,047,900股。
9,阿布达比投资局25,428,876股。(QFII)
10,YALE UNIVERSITY17,012,952股。(QFII)
备注:中国证券金融股份有限公司179,870,800股。举牌
前海人寿保险股份有限公司-海利年年46,660,192股。(保险)举牌
获两家公司举牌,视为利好。
2020年12月31日持股情况。

图5来源东方财富软件
1,香港中央结算有限公司1,124,911,044股。
2,珠海明骏投资合伙企业(有限合伙)902,359,632股。
3,京海互联网科技发展有限公司493,140,455股。
4,珠海格力集团有限公司193,895,992股。
5,中国证券金融股份有限公司179,870,800股。
6,中央汇金资产管理有限责任公司84,483,000股。
7,前海人寿保险股份有限公司-海利年年60,086,861股。
8,高华-汇丰-GOLDMAN,SACHS&CO.LLC49,027,500股。
9,高瓴资本管理有限公司-HCM中国基金43,396,407股。
10,中国人寿保险股份有限公司-传统-普通保险产品-005L-CT001深32,357,424股。
比较结果如下:
1,珠海明骏投资合伙企业(有限合伙)902,359,632股。(未变)
2,香港中央结算有限公司821,061,476股。(与年初1,124,911,044股减持303.849.568股。)
3,京海互联网科技发展有限公司493,140,455股。(未变)
4,中国证券金融股份有限公司179,870,800股。(未变)
5,珠海格力集团有限公司176,439,492股。(与年初193,895,992股比减持17.456.500股。)
6,前海人寿保险股份有限公司-海利年年46,660,192股。(与年初60,086,861股减持13.426.669股。)
7,高瓴资本管理有限公司-HCM中国基金43,396,407股。(未变)
8,中央汇金资产管理有限责任公司40,047,900股。(与年初84,483,000股比减持44.435.100股。)
9,阿布达比投资局25,428,876股。(2021年一季度新进25,444,838股,减持15.962股)
10,YALE UNIVERSITY17,012,952股。(2021年三季度新进)
备注:仅香港中央结算有限公司一家就减持303.849.568股,从原来的十大流通股第一位,下降到了现在的第二位。再加上减持的其他股东,自己计算一下,再想想股价下跌有没有这些股东减持的关系。
六,公司高管持股情况:

图6来源东方财富软件
1,董明珠(董事长,总裁,法定代表人,非独立董事)4449万股。
2,庄培(副总裁)595.5万股。
3,谭建明(副总裁,总工程师)129.7万股。
4,段秀峰(非职工监事)59.67万股。
公司高管共15人,仅上述4人持有公司股份,共计:5.233.87万股。
以下11人没有持有公司股票:
舒立志(副总裁),邓晓博(副总裁,董事会秘书),郭书战(非独立董事),张军督(非独立董事),张伟(非独立董事),刘姝威(独立董事),王晓华(独立董事),邢子文(独立董事),程敏(监事会主席,非职工代表监事),王法雯(职工监事),廖建雄(财务负责人)
一般公司高管持有公司股票是为利好,这家公司请自己判断。
七,公司研报情况:
1,2021年10月29日天风证券给出买入评级。

图7来源东方财富软件
研报摘要:长风破浪会有时
公司 2021Q3 实现营收 475.38 亿元,同比-16.40%;归母净利润 61.88 亿元,同比-15.66%;扣非归母净利润 59.71 亿元,同比-9.34%。累计来看 2021Q1-Q3,公司实现营收 1395.49 亿元,同比+9.48%;归母净利润 156.45 亿元,同比+14.21%;扣非归母净利润 147.62 亿元,同比+17.33%。单三季度 公司收入和业绩均低于市场预期。
渠道变革的大背景下,公司营收变动更加贴近终端。
从盈利能力看,2021Q3 公司销售毛利率为 24.90%,同比-1.24pct;销售净利 率为 13.17%,同比+0.11pct。2021Q1-Q3 公司销售毛利率为 24.13%,同比 +0.76pct;销售净利率为 11.36%,同比+0.40pct,公司前三季度盈利能力同比 有所提升。
投资建议:我们预计,公司目前仍在继续深化投资 20年开启的渠道变革之路,未来可 能寻求进一步缩减体外销售环节,通过降低渠道加价率提升终端产品价格竞争力。 我们预计公司 21-23 年收入规模 1895、2095、2294 亿元,增速为 11.13%、 10.60%、9.45%,净利润 234、262、290 亿元(21-23 年前值为 241、263、 288 亿元),增速为 5.6%、11.9%、10.7%,对应 21/22/23 年 PE 分别为 9.38x/ 8.38x/7.57x,维持“买入”评级。业绩预测下调主要因我们看到公司仍处于变革期间,主营业务仍存较大波动可能。
风险提示:原材料价格上涨; 国内空调需求因价格等因素有一定压制; 疫情反复, 影响销售。
2,2021年10月27日首创证券给出买入评级。

图8来源东方财富软件
研报摘要: Q3 收入业绩同比下滑,盈利能力基本稳定
空调市场整体承压,公司 Q3 单季收入增速放缓。
控费效果显著,单 Q3 公司净利率水平提升。
经营性现金流大幅提升,运营效率保持稳定。
投资建议:期待渠道改革成效释放,维持“买入”评级。
风险提示:渠道改革不及预期,国内疫情反复,原料价格上涨等。
3,2021年10月28日西部证券给出买入评级。

图9来源东方财富软件
研报摘要:三季度业绩下滑,盈利能力持续改善
内销延续优势,外销增速改善,渠道变革见成效。
盈利能力持续改善。
投资建议:受冷夏、疫情等因素影响,Q3空调需求疲弱,但作为行业龙 头,公司出货和终端销售依然具有优势,随着渠道改革持续推进,公司经营效率将续提升 。 我 们 预 计 公司 2021-2023 年 归 母 净 利 润 为 235.20/269.74/290.50亿元,预计EPS分别为3.91/4.48/4.83元,对应PE 分别为9.4X/8.2X/7.6X,维持公司评级为“买入”。
备注:据不完全统计共有310家机构给出买入评级。26家机构给出增持评级。
八,备受争议的公司回购情况:
1,2020年4月13日,第一次回购。

图10来源东方财富软件
2020年10月10日公布第一次回购进展情况:

图11来源东方财富软件
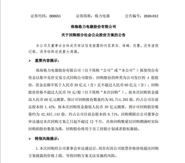
2,2020年10月15日,第二次回购。

图12来源东方财富软件
回购摘要:
(五)拟用于回购的资金总额及资金来源 拟用于回购的资金总额:公司用于回购的资金总额不低于人民币 30 亿元 (含),不超过人民币 60 亿元(含),具体回购资金总额以回购期满时实际回 购股份使用的资金总额为准。 本次回购资金来源为公司自有资金。
2021年4月30日第二次回购结束。

图13来源东方财富软件
回购摘要:
截至 2021 年 4 月 30 日,公司第二期回购计划已通过回购专用证券账户以集中竞价方式累计回购公司股份 74,513,908 股,占公司截至 2021 年 4 月 30 日总 股本的 1.24%,最高成交价为 61.95 元/股,最低成交价为 56.46 元/股,支付的 总金额为 4,420,644,968.79 元(不含交易费用),本次回购符合相关法律法规 的要求,符合公司既定的回购方案。
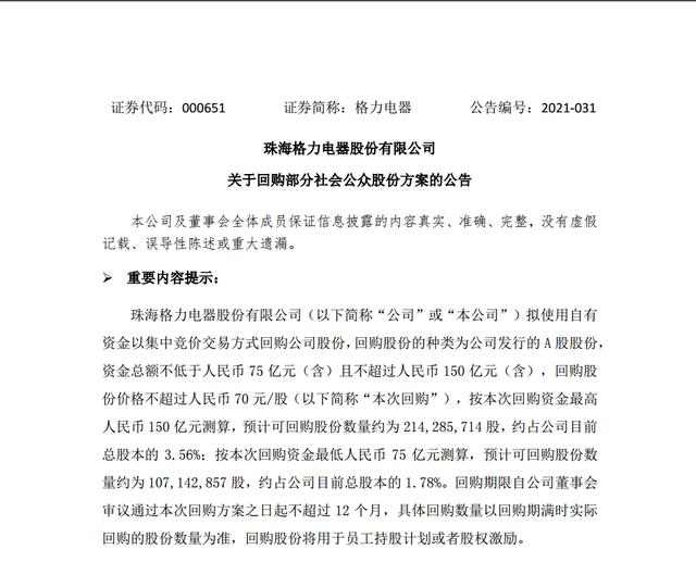
3,2021年5月27日第三次回购。

图14来源东方财富软件
2021年9月13日完成第三次回购。

图15来源东方财富软件
回购摘要:公司本次回购累计通过回购专用证券账户以集中竞价方式买入公司股份 315,760,027 股,占截至本公告日公司总股本的 5.25%,最高成交价为 56.11 元/ 股,最低成交价为 40.21 元/股,成交总金额为 14,999,985,072.39 元(不含交 易费用)。公司本次回购方案已实施完毕,实施情况符合相关法律法规及回购方 案的要求。
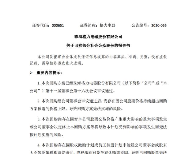
4,2021年9月29日,注销第三次回购公告。

图16来源东方财富软件
回购摘要:
本次注销回购股份的原因及内容 鉴于公司短期内尚无使用第三期回购股份用于员工持股计划或者股权激励的具体计划,根据公司实际情况,公司拟对第三期回购已买入股份的 70%(即221,032,019 股)进行注销以减少注册资本,其余 30%已回购股份仍将用于实施员工持股计划。公司第三期回购共回购股份 315,760,027 股,本次变更221,032,019 股股份用途并注销后,公司总股本将由 6,015,730,878 股变更为 5,794,698,859 股(暂未考虑公司第二期已回购股份注销后的情况)。
至此三轮股份回购计划均已实施完毕,成交金额(不含交易费用)分别为60亿元;60亿元;150亿元。共计出资270亿元。累计回购4.17亿元(不含注销股份)。
因为,公司连续3次回购公司股票,并没有达到预期效果,股价持续回落。所以,备受争议。
初步预测,耗资270亿元的三次回购,公司已经浮亏约70亿元。年末将产生公允价值变动损益-70亿元,相应减少全年利润总额约70亿元。因此,更加备受争议了。
九,个人观点,一孔之见。
1,十大流通股东的大幅减持,卖出股票是导致股价持续下跌的主要原因之一。
2,资本都是逐利的,不要指望他们抬轿子。清醒点,是来收割散户的。拉高诱多,再砸盘打压股价,是他们的惯用手法。这种超级大盘股没有超大资金是做不到股价连续下跌的。反之成立。
3,股东人数持续增长,说明机构吸筹力度不够。也许还会收割一波。
4,这两天呈弱势反弹,个人认为还在下降通道之中。不排除继续下跌的可能。机构调研评级再好,你也要有风险意识。
5,等底部横盘震荡一段时间后,发现有超大资金进场,成交量明显放大时,应该是最好的买入时机。
6,被套的朋友,你可以尝试波段做T,降低成本。就是利用你熟悉的指标,比如KDJ或CCI判断出短期顶部或底部,你就好操作了。如果你还有资金的话,可以短期底部加仓,逢高卖出。没有资金的话,你可以短期顶部卖出部分股票,等股价回落到相对底部再接回来。
7,请关注最近消息,似乎对格力电器都不是很好。
以上仅是我个人的浅薄之见,仅供参考而已。不作为你操作买卖股票的依据。
持有或关注这只股票的朋友,欢迎你留言交流。
内容来源网络,如有侵权,联系删除,本文地址:https://www.230890.com/zhan/64659.html
