新能源买谁?

新能源买谁?

新能源汽车领域个股。

新能源买谁?

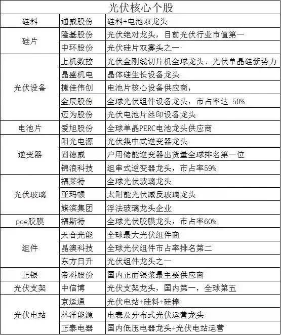
光伏核心个股

随着隆基和宁德的新高,市场四季度的主线还是新能源确定无疑了。怎么买买谁,见仁见智。名单都在这里了。

还有风能!作为增速确定,而机构配置较少的板块,是极具性价比的。还可以追[灵光一闪]

内容来源网络,如有侵权,联系删除,本文地址:https://www.230890.com/zhan/63727.html

(0)

相关推荐

  • 飞鹤飞帆呵护3段奶粉怎么样,飞鹤奶粉有羊奶粉吗

    随着精细化育儿理念的深入,当代父母更加注重宝宝的喂养,尤其是婴幼儿配方奶粉,不仅要求营养全面均衡、消化吸收好,还要求与肠道相容,有利于生长发育。 在这种情况下,为了满足消费者的多元...

    生活 2021年10月23日
  • 负债的宝妈该怎么发头条,赚收益

    刚才看推荐页,看到这个宝妈,一看到照片,再一看标题,我就想点进去,看一下,到底发生了什么,负债宝妈怎么养育小孩

    生活 2021年9月30日
  • 985教授,17岁最年轻博士生导师

    近年来,青年学者不断发力,“90后”甚至“95后”活跃在学术舞台。近日,重庆大学计算机学院“95后”博导冯磊引发关注。学院透露,冯磊撰写的论文在第38届国际机器学习会议上发表,这是机器学习领域公认的顶级国际学术会议,在学术界享有极高的声誉。这也是该学院首次以第一单位在该会议上发表学术论文,实现了零的突破。而论文的第一作者与通讯作者均为冯磊。

    科技 2021年10月26日
  • 中医教您如何调节身体阴阳平衡

    阴阳平衡就是阴阳双方的消长转化保持协调,既不过分也不偏衰,呈现着一种协调的状态。阴阳平衡则人健康、有神;阴阳失衡的人就会患病、早衰,甚至死亡。

    生活 2021年9月10日
  • 马斯克哀叹德国官僚作风:柏林工厂投产或再次延期

    德国勃兰登堡州环境局周二启动了一项磋商程序,让公众重新讨论对特斯拉在柏林附近建造超级工厂的反对意见。这使得特斯拉CEO埃隆·马斯克再次在Twitter上哀叹德国的官僚作风。勃兰登堡州环境局之所以重新启动这一磋商程序,是因为外界质疑第一次公众讨论没有遵守法规。该磋商将持续到11月22日。但是对于特斯拉来说,这一讨论将是公司计划本月开始生产电动汽车的一个障碍。特斯拉柏林工厂依旧在等待地方当局的批准。(凤凰网科技)

    科技 2021年11月3日