来源:阿里拍卖。
金龙集团、乐清,乃至整个温州的明星企业,都是国家工商总局批准的无区域注册的全国性综合性大型企业集团。
集团拥有10家制造企业、3家房地产项目开发公司、3家酒店投资公司、5家外贸公司和3家内贸公司。
全国很多城市都有工业园区,占地650亩,总建筑面积30多万,员工7000多人,年产值25亿.
很多人知道金龙集团,是因为金龙集团也是温州第一家创业板上市公司,是带着“苹果供应商”光环的金龙机电公司的控股股东。
然而,近年来每当提到“金龙”这个词,除了一些投资者的抱怨和谩骂之外,仍然是旁观者无尽的唏嘘。
一个曾经的庞然大物,现在已经到了山穷水尽的地步,正式退出了历史舞台。
近日,金龙集团再次出现在公众视野中,但却是以“遗产”的形式被拍卖。
在阿里球拍台上,金龙控股位于其总部金龙科技园的两栋大楼被拍卖。.


第一,科技大厦,以123,739,400元的价格起拍,保证金2400万,的评估价和起拍价一样。


根据拍卖界面的信息,科技大厦的许可建筑面积为36542.2,土地使用权面积为10450.51。包括2部货梯、4部客梯、2台发电机组、10台空调机组等机械设备,以及空压机房、仓库等配套设施。
在综合楼,起拍价163,020,300元,保证金3200万,评估价格与起拍价相同。

资料显示,综合楼由几栋地上建筑组成,包括员工宿舍、简易厕所、简易钢结构房屋等建筑,此外,楼内还有大量电子办公设备。



这两座建筑的起始时间是为2021年11月25日10时至2021年11月26日10时。.
总部大楼都列出来了,后面的意义就不用说了。
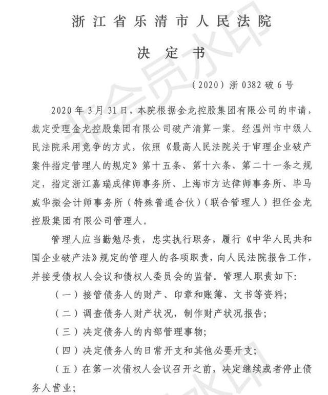
乐清市人民法院的裁定书显示,2020年3月31日,金龙控股集团主动向法院申请破产清算,最终乐清法院受理了该破产清算案件。

破产的原因是由于公司已经无法清偿到期债务,公司未能清偿的执行案件有25件,总金额高达6.6亿元左右。.
其实早在2018年,金龙控股即将破产的消息就已经传遍了各地,引起了不小的风波。
当时,建行乐清市支行因金龙控股无法偿还贷款本息1.7亿元,向法院申请对金龙控股进行破产清算。
最后经过一番波折,建行乐清支行撤回申请,金龙控股得以继续维持。
然而,经过两年的缠绵,金龙控股最终还是没能摆脱危机,甚至越陷越深,直到戛然而止。
金龙的倒下自然影响了其控股公司金龙机电。2020年2月,深交所向金龙机电股份发出关注函,要求其说明金龙集团破产清算的原因。
后来金龙机电宣布公司股票可能暂停上市,股价暴跌。
但目前,金龙机电虽然也在不断动荡,但仍在正常运营。10月27日,本文刊发,金龙机电股价下跌4.14点,收于5.56元。

当金龙集团倒下,金龙机电有限公司仍有无限可能。
免责声明:
1.聚合引擎全面整理了文章来源:
2.本账号文章版权归原作者及原出处所有,不代表本网站同意其观点,并对其真实性负责。
3.此帐户中的一些文章是复制的,不用于任何商业目的。我们也尽可能的公布了作者和来源。
4.本账号仅供参考,不构成任何投资和申请建议。
5.因能力有限无意中侵犯了某媒体或个人的知识产权,请及时与我们联系,我们将根据原作者要求立即更正或删除相关内容。
内容来源网络,如有侵权,联系删除,本文地址:https://www.230890.com/zhan/57617.html
