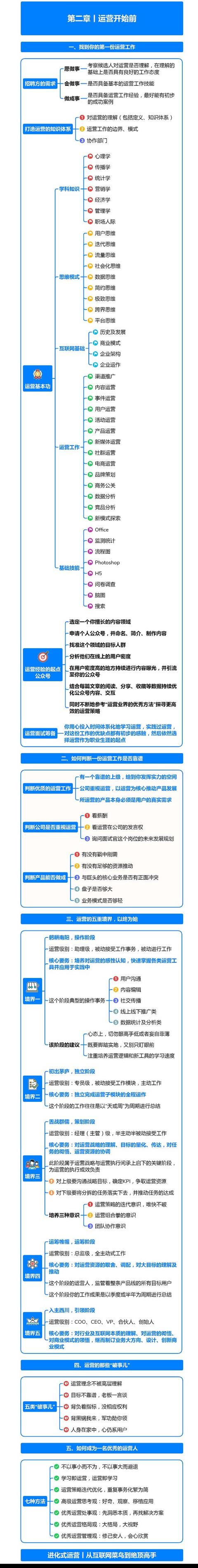
作者以自己十年的互联网洞察和实践经验为基础,融合信息论、心理学、经济学、管理学,甚至包括生态学、进化论在内的跨学科、交叉学科知识,从零开始构建了一个全新的互联网运营体系:立足用户视角的用户养成运营框架,从产品运营过程中的四个生命周期出发,阐述如何将该运营框架运用于产品的各个生命周期.



文末,获取全高清图片。

内容来源网络,如有侵权,联系删除,本文地址:https://www.230890.com/zhan/57410.html
作者基于自身十年的互联网洞察、实践经验,并融合了 信息论 、 心理学 、 经济学 、 管理学 、甚至包括 生态学 、进化论 等跨学科跨学业的知识,从无到有地构建了一套全新的互联网运营体系:基于用户视角的用户养成运营框架,并从产品运营过程中的四大生命周期入手,阐述如何将该运营框架运用于产品的各个生命周期。
作者以自己十年的互联网洞察和实践经验为基础,融合信息论、心理学、经济学、管理学,甚至包括生态学、进化论在内的跨学科、交叉学科知识,从零开始构建了一个全新的互联网运营体系:立足用户视角的用户养成运营框架,从产品运营过程中的四个生命周期出发,阐述如何将该运营框架运用于产品的各个生命周期.



文末,获取全高清图片。

内容来源网络,如有侵权,联系删除,本文地址:https://www.230890.com/zhan/57410.html