随着我国人均GDP的不断增长、消费升级和城镇化的不断深入,消费者对高品质出行的需求不断释放,出行成为人们生活中不可或缺的场景。
当前,在政策、技术、经济、消费等多种因素的叠加下,中国旅游领域正在经历前所未有的转型变革。和绿色成为出行领域的两大核心和关键趋势,为人们出行带来创新体验。
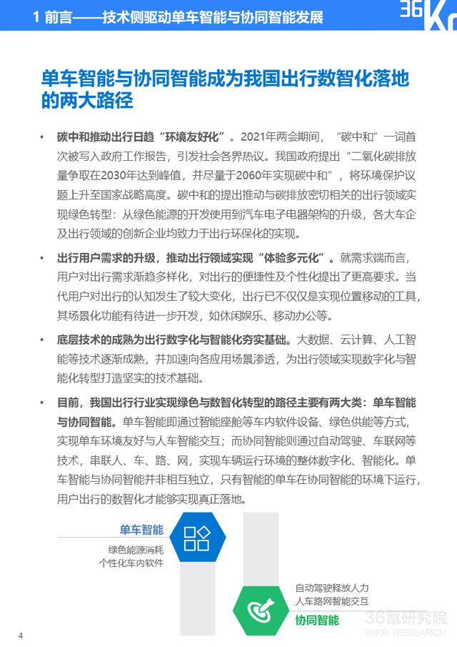
出行行业数智化主要有两大实现路径:单车智能与协同智能
智能骑行是指通过智能座舱和车内软件设备以及绿色能源供给,实现环保骑行和人车智能交互。协同智能通过自动驾驶、车联网等技术将人、车、路、网串联起来,实现车辆运行环境的整体数字化、智能化。

(图:智能出行号的两大路径)
单车智能之智能座舱:不止是交通工具,还可成为生活中的“第三空间”
随着近年来移动物联网的发展,消费者对汽车的需求发生了变化。随着消费者对汽车的需求水平逐渐从安全舒适转向社交等个性化体验,智能座舱不仅保持了车辆的属性,还增加了更多移动娱乐空间的属性,逐渐成为生活中的“第三空间”。

(插图:消费者需求的变化)
单车智能之新能源汽车:整车厂成为产业链主导者
2020年,整车厂商将开始发力,抢占新能源汽车产业链的重要位置。一些整车厂商通过自研、合资或并购等方式打造自己的电池品牌,以满足造车需求。基于此,整车之间的竞争将从电池技术转向智能和自动化领域。随着对关键零部件和核心技术控制的加强,整车制造商逐渐成为产业链的领导者。

(图:按电气化程度划分汽车类别)
协同智能之自动驾驶:遵循先封闭后开放、先载货后载人的原则,商业化应用逐级展开
受技术应用难度和法律法规限制的影响,自动驾驶的商业化应用通常遵循先关后开、先装后载人的原则,在不同场景下逐步展开。首先,在封闭性质的有限场景中,比如自动泊车、封闭公园等,率先行动;其次是干线物流、终端配送、环卫领域的固定线路、公交地铁通勤、网络汽车等。最后是私人场景的自动驾驶。

(图解:自动驾驶的应用场景扩展路径)
协同智能之车联网:为交通管控升级提供技术支持,对停车产业进行数字化改造
车联网为交通管控升级提供技术支撑,以V2X为核心的智能交通管理正在示范区模式中推广。此外,车联网还能以数字化存量改造现有停车产业,盘活车位资源,提高车位利用效率。

(插图:构建车路协同的全局融合感知)

(插图:智能停车业务架构)
本报告就如下重点问题进行研究:
目前实现旅游行业智能化转型的途径有哪些,发展现状如何?
智能座舱产业链的核心环节是什么?竞争的关键要素是什么?
新能源汽车的技术瓶颈是什么?未来的竞争点在哪里?
自动驾驶的商业应用是什么?制约因素有哪些?
车联网的应用场景是什么?有哪些尚未开发的应用价值?
出行智能领域各子赛道(智能座舱、新能源汽车、自动驾驶、车联网)有哪些成长潜力高值得关注的玩家?
未来智能出行行业的发展趋势是什么?
更多精彩内容,详见《2021年中国出行行业数智化研究报告》。点击下载链接并提取代码:aiiv。
关注我们:【36Kr研究】微信微信官方账号。

5TO5Akz0xl” alt=”36氪研究院 | 2021年中国出行行业数智化研究报告”>








































内容来源网络,如有侵权,联系删除,本文地址:https://www.230890.com/zhan/54202.html
