《新疆维吾尔自治区集成电路企业和软件企业享受企业所得税优惠核查管理办法》发布!

近日,新疆维吾尔自治区工业和信息化厅发布《关于印发<新疆维吾尔自治区集成电路企业和软件企业享受企业所得税优惠核查管理办法>的通知》。

近日,新疆维吾尔自治区工业和信息化厅发布《关于印发新疆维吾尔自治区集成电路企业和软件企业享受企业所得税优惠核查管理办法的通知》。

《新疆维吾尔自治区集成电路企业和软件企业享受企业所得税优惠核查管理办法》发布!

《新疆维吾尔自治区集成电路企业和软件企业享受企业所得税优惠核查管理办法》发布!

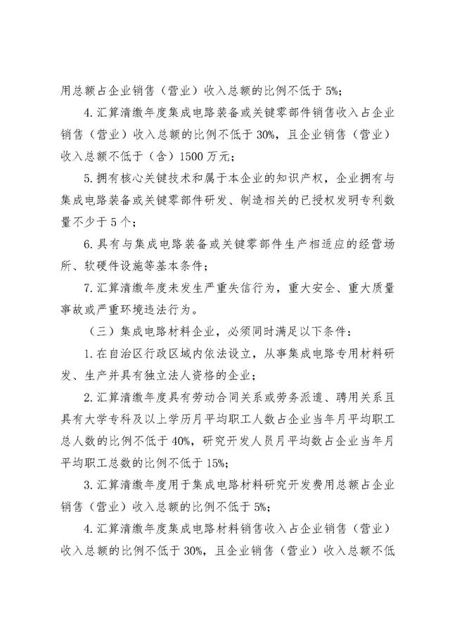
新疆维吾尔自治区集成电路企业和软件企业享受企业所得税优惠核查管理办法

(点击图片查看高清大图)

《新疆维吾尔自治区集成电路企业和软件企业享受企业所得税优惠核查管理办法》发布!

《新疆维吾尔自治区集成电路企业和软件企业享受企业所得税优惠核查管理办法》发布!

《新疆维吾尔自治区集成电路企业和软件企业享受企业所得税优惠核查管理办法》发布!

《新疆维吾尔自治区集成电路企业和软件企业享受企业所得税优惠核查管理办法》发布!

《新疆维吾尔自治区集成电路企业和软件企业享受企业所得税优惠核查管理办法》发布!

《新疆维吾尔自治区集成电路企业和软件企业享受企业所得税优惠核查管理办法》发布!

《新疆维吾尔自治区集成电路企业和软件企业享受企业所得税优惠核查管理办法》发布!

《新疆维吾尔自治区集成电路企业和软件企业享受企业所得税优惠核查管理办法》发布!

《新疆维吾尔自治区集成电路企业和软件企业享受企业所得税优惠核查管理办法》发布!

内容来源网络,如有侵权,联系删除,本文地址:https://www.230890.com/zhan/51600.html

(0)

相关推荐

  • 苹果、华为、小米怎么选?看看内行人的说法,看完就不纠结了

    现如今国内智能手机品牌已经多到一只手都数不过来了,除去华米OV四大天王以外,还有一加、魅族、摩托罗拉、大松等一些小众品牌,国外品牌苹果、三星、索尼也在国内占有着非常重要的份额,可以说竞争非常激烈。

    科技 2021年10月30日
  • 秋季健康不打烊 规避生活习惯误区

    #秋季健康不打烊#随着社会的进步,科学的发展,人们的生活逐渐好了起来,都开始注重保养自己的身体,好多生活中道听途说的土办法推陈出新。而秋季又是最适宜进补的时节,一些有关秋季的生活谣言又开始冒出头来。

    生活 2021年9月24日
  • 等我说完再挂电话

    今天我看到一个网友在今日头条上面问这么一个问题,他说为什么小米的客服人员现在是越来越差劲了,我们向他咨询问题,但是我们的话还没有问完,他急不可耐的就挂断了电话,这是为什么?那我说一下我的情况吧,我今天就遇到这么一个情况,因为我买了个红米K40游戏手机,然后这个手机我不太会使用,所以我就打电话向他咨询请教他也是这样,呃,我的话还没有完全不明白,他好像很着急的样子,就急不可耐的非常快速的就挂断我的电话,所以我还是要吐槽一下的,首先你是一个客服人员,你的职责就是要接听别人的电话,回答别人的问题。说你们这个部门的人都像你这样的话,那我只能说小米手机令我感觉到啊非常的气愤了,你一个客服人员,你不等我把话说完你就挂他电话,你这是什么行为呢?你对我们消费者到底怎么样呢?难道是说你们定到7个还是怎么样呢?说你们这个部门的人都像你这样的话,那我只能说小米手机令我感觉到啊非常的气愤了,你一个客服人员,你不等我把话说完你就挂他电话,你这是什么行为呢?你对我们消费者到底怎么样呢?难道是说你们定到7个还是怎么样呢?客服人员啊,就是要接听我们的电话。我只能说你们是店大欺客,那肯定是这样的。

    科技 2021年11月18日
  • 我用心理学“蔡格尼克效应”,改掉儿子拖拉磨蹭的坏毛病,很管用

    摊上一个重度拖延症的孩子,真是能让老母亲少活好几年。

    生活 2021年9月25日
  • 别给孩子玩磁力珠!3岁男童误吞11颗磁力珠 致4处肠穿孔

    又见儿童误吞磁力珠事件。近期,东莞3岁男童小杰(化名)肚子疼,在医院进行X线检查后才发现,腹腔中有一串连在一起的异物,两天后,他在广州接受手术取出了异物:11颗磁力珠。当时,小杰的肠管已被磁力珠夹挤出了4处穿孔。为此,医生疾呼:别再给孩子玩磁力珠了!

    生活 2021年9月28日
  • 探岳定制版,探岳豪华版介绍

    文章长度:0太短了,请勿浪费资源

    科技 2021年12月9日