
最近,中央企业再次采取集体行动打击假冒国有企业。
国有资产监督管理委员会(SASAC)在官网公布了353家假冒国有企业名单,告知公众所有上市公司及其各级子公司均为假冒国有企业,与央企无隶属关系或股权关系,也无任何投资、合作或业务关系,其一切行为均与央企无关。国务院国有资产监督管理委员会提醒社会各界提高警惕,防范风险。如果他们发现违法犯罪行为,请尽快向公安机关举报。

根据名单统计,涉案假冒国企注册地覆盖31个省、自治区、直辖市和5个计划单列市,中国电建集团披露假冒其子公司的违法企业数量高达151家。

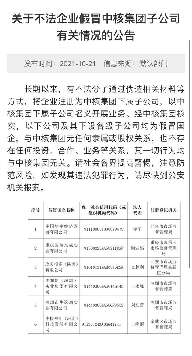
在CNNC此次公布的名单中,仍在第一时间提醒其与中国华宇经济发展有限公司不存在任何隶属关系或股权关系,也不存在任何投资、合作或业务关系,其一切行为均与CNNC无关。

2015年以来,中国华宇经济发展有限公司及其子公司作为中国核工业集团公司的子公司参与控制了大量的网络借贷平台,在业内被统称为国有资产“华宇系”。据此前媒体统计,有互惠宝、新新贷、中铁钱庄、联合体网、金融、金素在线、三鑫信用、新联在线、分秒金融、有容网、聚才网、OK贷、成惠通、金卓金融、金辉微金、金通贷、星月创投、一奇金融、AVIC商贷、景腾金融、邦邦金融。目前,其中一些平台已经被清算和关闭。
除了P2P,华宇也在资本市场兴风作浪。2018年,平潭发展发布重大资产购买暨关联交易报告书(草案),平潭发展将以现金方式向CNNC资源集团购买CNNC华东100%股权、CNNC华北100%股权、CNNC西南100%股权、CNNC西北100%股权、CNNC国家电缆100%股权。
CNNC的股东为高光集团有限公司、CNNC鑫源有限公司和北京亿德通资产管理有限公司.华宇公司是另一关联方,也是CNNC鑫源100%控股股东。
同时,报告披露,华宇公司为全民所有制企业,主管单位为中国核工业集团公司。
然后CNNC表示,华宇公司不是CNNC出资的公司或企业。华宇公司以“CNNC”名义设立并称为CNNC子公司的各类企业或机构,未经CNNC批准。华宇公司及其子公司的各种行为不能代表CNNC及其关联成员单位。

这一澄清声明也迫使平潭发展紧急取消股东大会。
国家信用信息公示系统显示,中国华宇经济发展有限公司已被市场监管部门列入经营异常名录,主管部门仍为中国核工业集团公司。

内容来源网络,如有侵权,联系删除,本文地址:https://www.230890.com/zhan/44204.html
