10月15日,湖北省能源局正式公布2021年廉价新能源项目名单,明确2021年湖北省新能源项目总容量1227.9万千瓦,其中1000万千瓦基地,2021年400万千瓦,9个96.4万千瓦廉价风电项目,75个731.5万千瓦廉价光伏发电项目。集中(共享)化学储能电站37座(不含基地配置的化学储能电站),容量2536兆瓦/5372兆瓦时。
根据光伏业主对光伏、风电、大基地项目的查询,中国能源总公司、华润、华电、华能的综合项目开发规模均超过1GW。
其中,国家能源公司以191万千瓦的总建设规模排名第一。其中,大基地120万千瓦,光伏发电71万千瓦。以80万千瓦华润基地、30万千瓦光伏和20万千瓦风电排名第二,合计130万千瓦。华电以112.4万千瓦排名第三,拥有80万千瓦和32.4万千瓦光伏大基地,其中与黄石电力联合投资光伏10万千瓦。华能总装机103万千瓦,大基地40万千瓦,光伏发电63万千瓦。业主具体规模如下:

备注:业主建设规模统计。
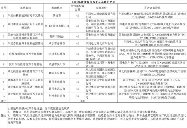
根据上述文件,百万千瓦级基地按100万千瓦提前规划,建设规模根据工程进度逐年分配。在2021年每个基地配置建设规模40万千瓦,配置的建设规模应在2023年底前全容量并网发电。,建设进度快、建设空间大(规模超过100万千瓦)的基地,后期可适当增加建设规模。若配套基地采用燃煤电厂机组柔性改造,则各电厂新增的所有柔性调整能力必须优先满足基地项目柔性调整配置要求。
廉价风电项目(不含百万千瓦级基地项目,下同)须于2022年1月底前批复,平价光伏发电项目必须在2022年1月底前开工建设(开工标志为升压站浇灌混凝土或主设备基础开始施工).其他继续按《湖北省能源局关于2021年平价新能源项目开发建设有关事项的通知》 (E能新能〔2021〕44号)要求执行。
为有序推进储能电站建设,有效提高储能电站利用效率,鼓励企业根据2021年配套新能源项目建设规模进行减容(单个储能电站减容不低于50 MW /100 MWh),鼓励一个企业集团或多个企业的多个储能电站通过共享或购买服务的方式合并集中建设。未列入2021年建设计划的化学储能电站不得自行建设。请有减容或合建需求的企业通过项目所在地市发改委(能源局)向湖北省能源局书面提交需求及相关材料。
以下是原文件:
湖北省能源局关于公布2021年平价新能源项目的通知
相关市、州、市发展改革委(能源局),国家电网湖北省电力公司:
根据《国家能源局关于2021年风电、光伏发电开发建设有关事项的通知》(国新能〔2021〕25号)和《湖北省能源局关于2021年平价新能源项目开发建设有关事项的通知》(鄂能新能〔2021〕44号)的要求,现将2021年新能源百万千瓦基地、廉价新能源项目和集中式(共享式)化学储能电站公布。
1.2021年,全省新能源项目总容量1227.9万千瓦,其中1000万千瓦基地、2021年400万千瓦、96.4万千瓦廉价风电项目9个、731.5万千瓦廉价光伏发电项目75个。集中(共享)化学储能电站37座(不含基地配置的化学储能电站),容量2536兆瓦/5372兆瓦时。
二、百万千瓦基地提前均按照100万千瓦的规划,根据工程进度,每年分配建设规模。2021年各基地配置建设规模为40万千瓦,配置建设规模应在2023年。
年底前全容量并网发电。对建设进展快且有建设空间(规模超过100万千瓦)的基地,后期可适当增加建设规模。燃煤电厂机组灵活性改造用于配套基地的,其单个电厂所有新增灵活调节能力必须优先满足基地项目灵活调节配置要求。
三、平价风电项目(不含百万千瓦基地项目,下同)必须在2022年1月底前完成核准,平价光伏发电项目必须在2022年1月底前开工建设(开工标志为升压站浇灌混凝土或主设备基础开始施工)。其它继续按照《湖北省能源局关于2021年平价新能源项目开发建设有关事项的通知》(鄂能源新能〔2021〕44号)要求执行。
四、为有序推进储能电站建设,切实提高储能电站利用效率,鼓励企业按2021年配套的新能源项目建设规模减容建设(调减后的单个储能电站容量不得低于50兆瓦/100兆瓦时),鼓励1个企业集团的多个储能电站,或多家企业的储能电站,采取共享或购买服务方式合并集中建设。对未列入2021年建设计划的化学储能电站不得自行建设。请有减容或合并建设需求的企业及时将需求及相关材料通过项目所在地市州发改委(能源局)书面报送省能源局。
五、市州发改委(能源局)要切实履行属地管理责任,督促项目单位严格按照国家和省有关要求,以及承诺的设计标准和时间节点加快推进项目建设,确保项目按期建成并网。同时,要加大协调服务和监管力度,对监管中发现的问题要及时处理,并报送省能源局。一是要遵循生态优先、强化监管的原则,加强对新能源项目,尤其是风电项目建设全过程监管,会同有关部门督促项目单位落实生态环保举措,做好水土保持和植被恢复工作,确保风电项目建设与生态环境协调发展。二是要坚持安全第一、规范管理的原则,督促项目单位严格按照国家相关技术标准、质量标准、安全标准、设计标准等实施化学储能电站项目建设,确保化学储能电站建设运行的全过程安全。三是要加大协调服务力度,做好宣传工作,及时协调解决项目推进中存在的困难和问题,确保项目顺利实施,尤其是要做好百万千瓦基地的协调服务工作,确保基地高标准按期建成投产。
六、国网湖北省电力公司要进一步做好百万千瓦基地、新能源项目和化学储能电站并网论证工作,确保百万千瓦基地、新能源项目和化学储能电站及时并网、安全运行。按照我省2021年燃煤发电基准价与项目单位签订长期固定电价购售电合同(不少于20年)。鼓励项目参与电力市场化交易,以更好地体现风电、光伏发电的绿色电力价值。
七、省能源局将根据项目建设进展情况,适时组织开展检查,对检查中发现的问题及时予以处理。
附件:
1.2021年新能源百万千瓦基地信息表
2. 2021年平价新能源项目信息表
3. 2021年集中式(共享式)化学储能电站信息表
4. 2021—2022年燃煤火电机组灵活性改造信息表
湖北省能源局
2021年10月15日
(联系人:新能源处 肖光武;电话:027-87894027




免责声明:文章及图片转载自光伏們,版权归原作者和原出处所有,所发内容仅作分享之用,不代表本平台立场。有事请联系人民产经观察邮箱chanjingguancha6@163.com
内容来源网络,如有侵权,联系删除,本文地址:https://www.230890.com/zhan/40624.html
