
根据国家电网查询的消息,未来3日(11月24日—11月26日),天津3个区内有停电计划,小编整理如下,以便大家提前做好准备,避免因停电影响日常生活。
西青区
停电时间:2021-11-24 07:00—2021-11-24 16:00
停电范围:天津市西青区辛口镇大杜庄村
停电线路:窝24
停电时间:2021-11-24 06:00—2021-11-24 08:00
停电范围:天津市西青区精武镇荣华道祥和园、天津市精武建设开发有限公司
停电线路:精17
滨海新区
停电时间:2021-11-26 06:00—2021-11-26 16:00
停电范围:天津滨海新区南港轻工城建设有限公司(路灯)
停电线路:工22
停电时间:2021-11-25 06:00—2021-11-25 18:00
停电范围:工商银行天津市大港支行、天津市滨海新区大港市政工程服务站
停电线路:641
宁河区
停电时间:2021-11-25 07:30—2021-11-25 15:30
停电范围:大艇村2#,大艇村1#
停电线路:王艇535
停电时间:2021-11-25 05:30—2021-11-25 15:30
停电范围:天津市宁河原种猪场,小丛砖厂,中国铁塔股份有限公司天津市分公司,胡晋南水点,李占波,天津市宁河区农业农村委员会变压器
停电线路:赵景213
(滑动查看详情)温馨提示:本信息来自国家电网官方网站,为计划停电时间,但具体停电结束时间可能根据天气原因和特殊情况顺延,停电期间也可能会提前送电。该消息仅为供大家参考,以便提前做好准备。
根据《中国统计年鉴2021》,2020年末,我国共有12个城市的住户存款余额超过了万亿元大关,分别是北京、上海、广州、重庆、深圳、成都、天津、杭州、苏州、西安、沈阳和武汉。其中,天津住户存款余额总数为14866亿,人均存款为10.7万元,两项排名均位列第七。
日前,津南区海棠街与海教园院校共建签约仪式在海教园管理中心举行。海棠街与天津轻工职业技术学院、天津海河教育园区南开学校、天津现代职业技术学院、天津机电职业技术学院、天津市机电工艺技师学院、天津市电子信息技师学院6所院校分别签订了共建协议,并设立“海棠大学堂”。

11月22日,针对快递小哥等流动性较高的人群,河西区优先组织开展接种,先期安排以确保流动人员接触安全。

22日起,河东区东兴路与光华路交口处试运行“潮汐路口”交通组织调整措施,于工作日(周一至周五)7时至9时采取“借道左转”方式增加一条左转车道,提升交通早高峰时段东兴路左转光华路车辆通行效率。这也是河东区的首个“潮汐路口”。

近日,四千余只有着“鸟类大熊猫”之称的国家一级保护动物东方白鹳飞临天津市,在天津市域内清河农场、七里海湿地、滨海新区北塘街道北村周边落脚。

目前,天津和平区垃圾分类主题公园建设基本完工,该公园位于贵阳路与营口道交口,面积4000余平方米,预计本月底前开放。
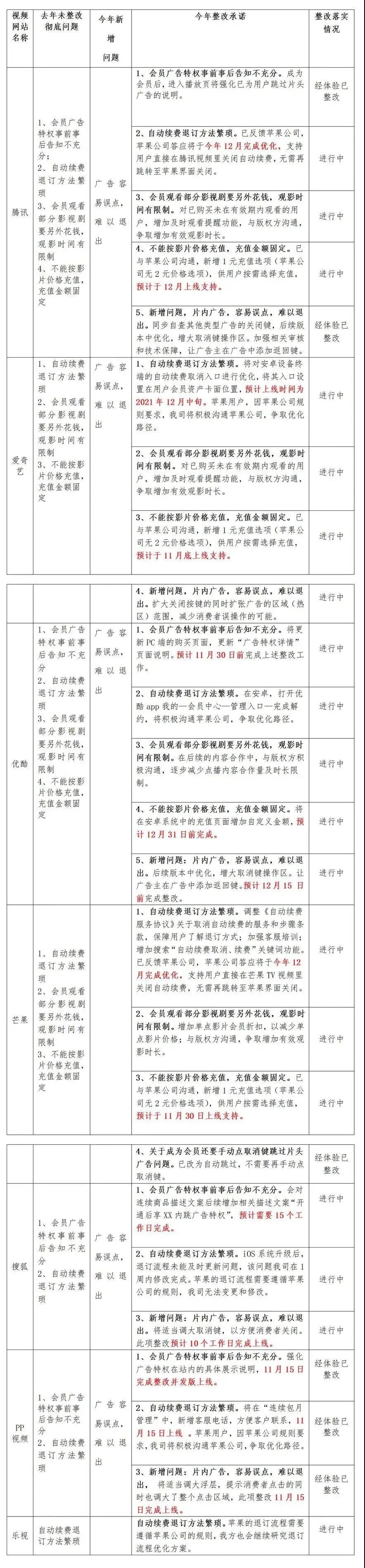
你被APP软件悄悄扣费过吗?日前,在浙江省消保委监管下,国内7家视频网站(腾讯、爱奇艺、优酷、芒果、搜狐、PP视频、乐视)承诺取消强制自动续费。
(滑动查看详情)
· 生活提示 ·

· 今日彩蛋 ·
在这张图里,你第一眼看到的是什么?A、山丘 B、眼睛 C、白云 D、礁石 。在本公众号对话框发送 v ,测试一下你内心最无法放弃的是什么吧!
解锁更多天津本地新鲜事儿


▌说明:本文由津门新鲜事儿整理发布,转载本文请联系我们。
▌来源:部分文字及图片信息源自国家电网、天津广播、津南好,感谢原创者辛苦付出,版权归原创者所有。如有侵权请联系我们删除。
▌转载|爆料|合作:微信号 xiaoxunhuan01
内容来源网络,如有侵权,联系删除,本文地址:https://www.230890.com/zhan/159037.html
