2021年即将结束。今年商用车市场销售趋势受政策影响严重,机会也不少。
那么,在今年,有哪些对商用车行业有重大影响的政策会在2022年继续对商用车市场产生影响呢?请看第一商用车网带给你的库存报告。
国务院发文!2022新能源冷藏车市场要爆发
12月12日,国务院办公厅发布《关于印发“十四五”冷链物流发展规划的通知》(以下简称《通知》)。《通知》表示,推动冷链物流高质量发展,是减少农产品产后损失和粮食流通浪费,扩大优质市场供给,更好满足人民群众日益增长的美好生活需要的重要手段。是支持农业规模化产业化发展、促进农业转型和农民增收、助力乡村振兴的重要基础。

《通知》提出推动冷链运输设施设备升级,提升冷藏车发展水平。严格冷藏车市场准入条件,加大标准化车型推广力度,统一车辆等级标识和配置要求,推动车辆出厂前安装符合标准要求的温度监测设备,加快形成满足干线运输、支线转运、城市配送等不同需求的冷藏车车型和规格体系。研究制定标准化冷藏车配置方案,指导规范不同容积车辆的选型。有计划、有步骤地淘汰非标准化冷藏车。加强冷藏车生产改装监管,严厉打击非法改装。加快轻型、微型新能源冷藏车、冰箱研发制造,积极推广新型冷藏车、铁路冷藏车、冷藏集装箱。遵循冷链物流标准化、智能化、绿色化的基本原则。
16部委联合发文保障货车司机权益
11月3日下午,国务院新闻办公室举行“加强货车驾驶员权益保护”新闻发布会。交通运输部副部长汪洋、公安部交管局局长石勇等。出席会议,并介绍了交通运输部与公安部、人力资源和社会保障部、中华全国总工会等16部门联合发布的《关于加强货车司机权益保障工作的意见》相关情况。

003010聚焦广大货车司机反映的停车休息难、牌照办理不方便、互联网平台诱导降价等后顾之忧,城市交通难、偷油偷货、社会保障不完善、车辆报废政策不合理等货车司机的后顾之忧,以及道路执法不规范、投诉举报渠道不畅等问题。研究提出了九项重点任务,主要内容如下:
一是严格规范公正文明执法;二是畅通货车司机投诉举报渠道;三是简化货车司机办理工作证手续;四是优化调整货车禁行政策;五是改善货车司机停车休息条件;六是依法打击土匪、路霸;七是规范网络货运新业务行为;八是推动货车司机参加社会保险;九是合理引导货运市场供给。
今年气价高,油价高,运价低,货源稀缺,货车司机处境十分艰难。十六部委联合发文保护货车司机权益,可谓雪中送炭。
私拆三元催化器 最高可罚款50万
10月29日,环境部发布关于印发《意见》(以下简称《2021-2022年秋冬季大气污染综合治理攻坚方案》)的通知。其中明确,各城市要组织开展国六排放标准重型燃气汽车专项检查,通过路检、路检、入户检查等方式,检查核实环保信息、污染控制装置和排放物的公开情况。重点是
院发布了《关于印发2030年前碳达峰行动方案的通知》(以下简称《方案》)。《方案》明确,要积极扩大电力、氢能、天然气、先进生物液体燃料等新能源、清洁能源在交通运输领域应用;推动运输工具装备低碳转型,构建绿色高效交通运输体系,加快绿色交通基础设施建设。

“双碳”目标引燃了今年新能源商用车市场,千辆大单频频出现。进入下半年以后,新能源市场依旧坚挺,成为商用车市场中为数不多的销量亮眼的细分市场之一。
机动车年检实施空车称重
今年1月1日,国家标准化管理委员会发布并实施国家强制性标准GB38900-2020《机动车安全技术检验项目和方法》,其中规定了整备质量和空车质量。该标准明确规定,在用机动车安全检验时,2015年3月1日起注册登记的货车、重中型挂车的空车质量与机动车注册登记时记载的整备质量技术参数相比,误差应满足:重中型货车、重中型挂车不超过±10%或±500kg,轻微型货车不超过±10%或±200kg,且轻型货车的空车质量应小于4500kg。

按照规定,空车质量检验要求将自标准实施之日起的第九个月开始正式实施。也就是说2021年9月1日起,全国各地都会在对货车的安全检验中,正式开始空车称重,超重车辆将上不了牌,也过不了年检。
这项新政的实施意味着国家治超治限的力度继续加大,将淘汰市场上一批不合规的车辆,对整个商用车市场的销量能起到一定的提振作用。
工信部、公安部正加紧研究编制“蓝牌新规”
2021年8月3日,工业和信息化部联合公安部发布了《关于进一步加强轻型货车、小微型载客汽车生产和登记管理工作的通知》(征求意见稿),传言中的“蓝牌轻卡新规”正式落地了。

从今年年初的传言,到8月份正式实锤,新蓝牌法规给轻卡市场造成了地震般的影响。征求意见稿出台后,关于2.5L发动机新品的消息开始涌现,一大批2.5L排量柴油发动机如雨后春笋般涌现出来。该政策正式发布后,将对明年轻卡市场带来较大冲击。
国六法规全面实施
2021年7月1日起,全国范围全面实施重型柴油车国六排放标准,禁止生产、销售不符合国六排放标准的重型柴油车(生产日期以机动车合格证上传日期为准,销售日期以机动车销售发票日期为准),进口重型柴油车应符合国六排放标准(进口日期以货物进口证明书签注运抵日期为准)。

国六法规全面实施,对今年的商用车市场产生了最为重大的影响,以7月1日为分界点,商用车销量呈现冰火两重天的局面,上半年大涨,下半年大降,而且主要细分市场也基本呈现这一态势。造成这一现象的最大原因,当然是国六法规的实施。
新生产车辆应符合GB 30510-2018等四项标准
5月18日,工业和信息化部装备工业发展中心发布了《关于GB 30510-2018等四项标准整改确认的通知》(以下简称《通知》)。《通知》表示,2021年7月1日起,企业新生产的相关车辆产品应符合GB 30510-2018《重型商用车辆燃料消耗量限值》、GB 15083-2019《汽车座椅、座椅固定装置及头枕强度要求和试验方法》、GB 38262-2019《客车内饰材料的燃烧特性》、GB 18296-2019《汽车燃油箱及其安装的安全性能要求和试验方法》等标准要求。

5月1日起牵引车强制安装ESC 部分车型强制安装AEBS
交通部2019年3月发布了《营运货车安全技术条件 第2部分:牵引车辆与挂车》条例。该条例中4.8和5.6的规定自2021年5月1日起对新生产车型实施。

其中,4.8规定要求,“牵引车车辆应安装稳定性控制系统(ESC)。ESC的性能应符合JT/T 1094-2016附录A及相关标准的规定,电磁兼容性应符合GB/T 18655中第3级及GB/T 17619的规定 ”;5.6规定要求,“最高车速大于或等于90km/h的牵引车辆应安装自动紧急制动系统(AEBS),AEBS的性能应符合J7/T 1242-2019的规定。”
通俗讲,就是自5月1日起,牵引车须加装电子制动系统、转向轮盘式制动器、转向轴爆胎应急装置(非双向轴)、单胎胎压监测系统这4个装置。如果没有,车辆将限速89km/h。反之,加装后最高车速将可达到110km/h。
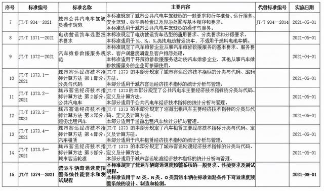
《营运车辆弯道速度预警系统性能》等多项标准实施
2月18日,交通运输部发布了《关于发布<电动营运货车选型技术要求>等15项交通运输行业标准的公告》。

第一商用车网整理发现,交通部这15项行业标准,有两项政策已于4月1日实施,剩下的包括汽车悬架装置检测台、电动营运货车选型技术要求等9项行业标准已集中在5月1日实施。8月1日起,交通部2月份发布的15项行业标准中余下的包括营运车辆弯道速度预警系统性能要求和测试规程等4项行业标准即将实施。文章转自:第一商用车网


内容来源网络,如有侵权,联系删除,本文地址:https://www.230890.com/zhan/147952.html
