近日,中国人工智能学会发布《2021年吴文俊人工智能科学技术奖初评通过项目公示》。
名单显示,2021年吴文俊人工智能科学技术奖初评通过项目共计68项,其中杰出贡献奖3项,自然科学奖14项,技术发明奖8项,科技进步奖19项,科技进步奖(科普项目)1项,科技进步奖(企业创新工程项目)5项,专项奖(芯片项目)3项以及优秀青年奖15项。
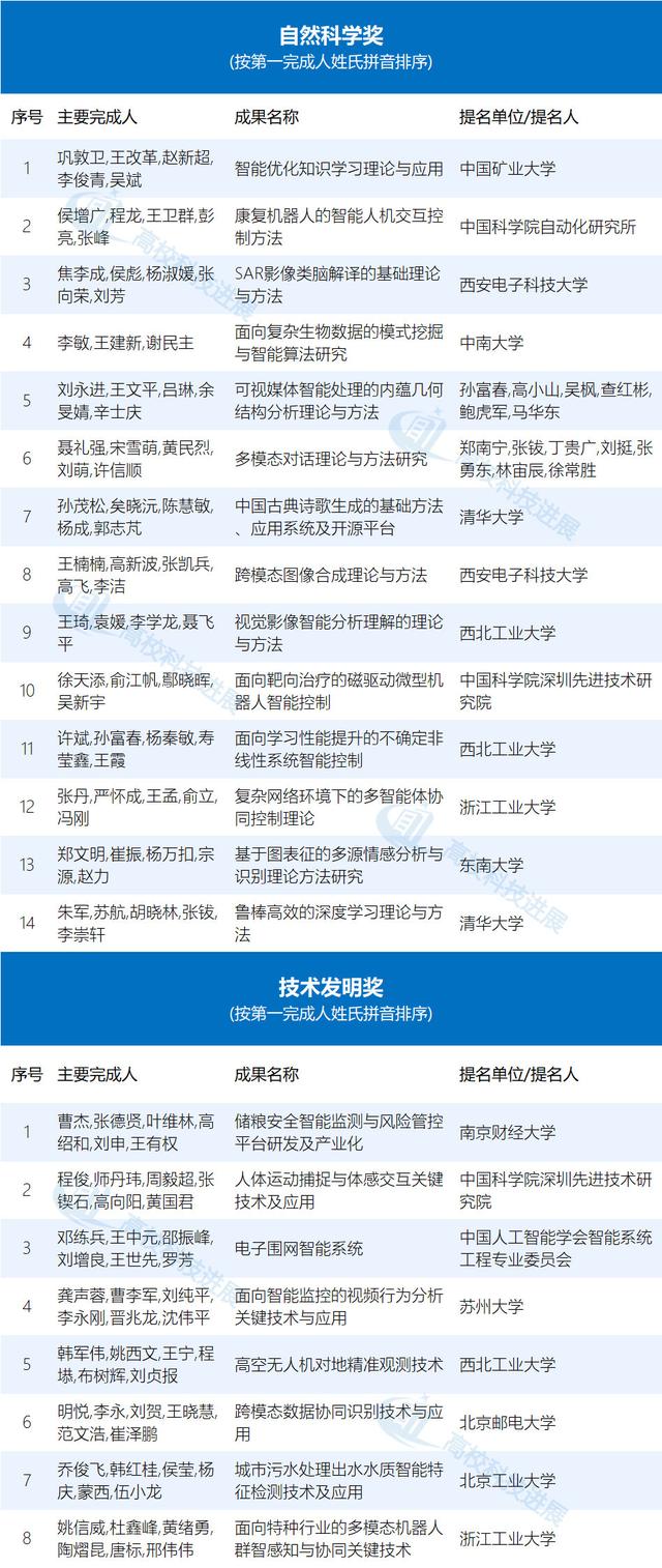
具体来看,华南理工大学陈俊龙教授拟获杰出贡献奖。清华大学、西北工业大学、西安电子科技大学分别有2个项目拟获自然科学奖,中南大学、中国矿业大学、中国科学院深圳先进技术研究院、浙江工业大学及东南大学各有1个项目拟获自然科学奖。
南京财经大学、苏州大学、西北工业大学、北京邮电大学、北京工业大学、浙江工业大学各有1个项目拟获技术发明奖。
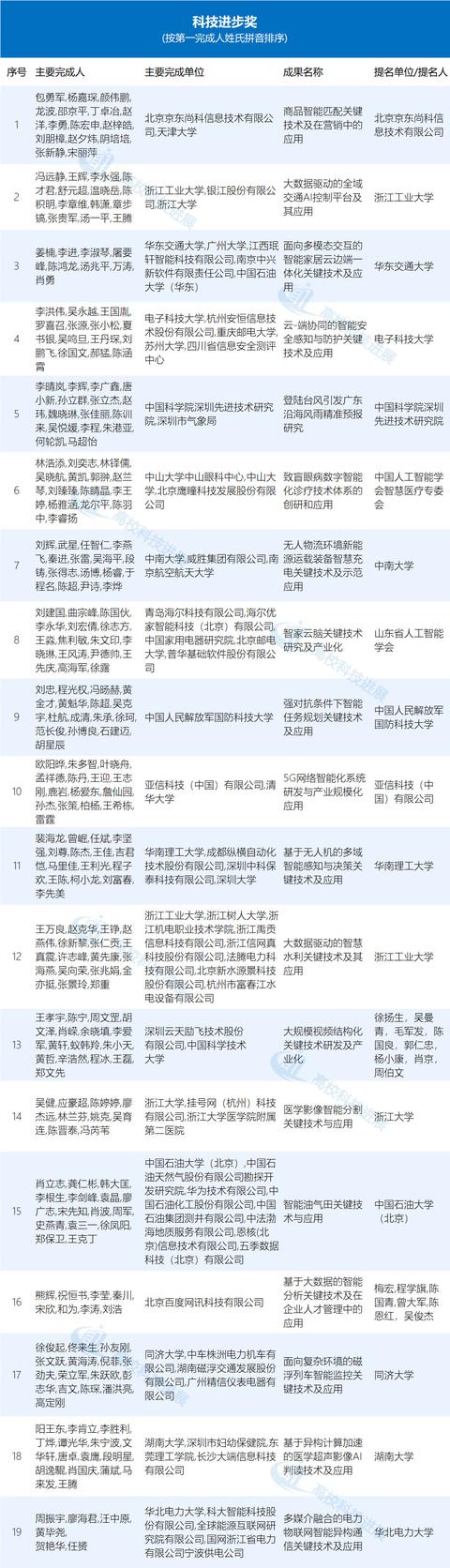
此外,浙江工业大学、华东交通大学、电子科技大学、中南大学等10余所高校,作为第一完成单位,拟获得科学技术进步奖。来自12所高校的13位科技工作者拟获优秀青年奖。
据了解,“吴文俊人工智能科学技术奖”设立于2011年,以人民科学家、人工智能先驱、中国人工智能学会原名誉理事长吴文俊先生命名,经科学技术部、国家科学技术奖励工作办公室批准,由中国人工智能学会主办,旨在表彰智能科学技术领域取得重大技术突破,贡献卓著的人物和组织。
附:2021年吴文俊人工智能科学技术奖初评通过项目名单






编辑整理:高校科技进展
内容来源网络,如有侵权,联系删除,本文地址:https://www.230890.com/zhan/136121.html
