(报告出品方/作者:国泰君安证券,吴晓飞,赵水平,管正月)
1. 重体验+“软”实力,汽车智能化驶上高速车道
消费群体变迁和新盈利模式塑造的双重推动下,汽车智能化在加速发展,智能化边界也在不断扩容。作为伴随智能手机崛起而长大的一代,90 后/00 后对汽车的智能网联化需求更加突出尤其是在某些体验感很深的座舱&自动驾驶等领域,会成为影响购车决策的重要因素;同时汽车行业盈利模式正从制造端向软件端延伸,盈利对象从新车销售向存量市场全生命周期扩展,智能化是实现新盈利模式的前提,也是最主要载体。在多重因素驱动下,汽车智能化将迎来加速发展,智能化的边界逐步从精密控制走向提升驾驶体验。
1.1. 汽车智能化是体验型消费和新盈利模式落地的重要载体
以 90 后为代表的年轻消费群体崛起,带动了乘用车的消费属性和体验型需求不断提升,而智能化是其重要载体。作为伴随着智能手机崛起而长大的一代,90 后/00 后对汽车的智能网联化需求更加突出尤其是在某些体验感很深的座舱&自动驾驶等领域,会成为影响购车决策的重要因素;同时他们在买车时更加看重外观、配置而非质量、安全性,乘用车的消费属性在不断凸显。在消费者的选择偏好将推动汽车智能化的加速发展。
90 后消费者占比不断提升,体现出了不同的消费特征。90 后逐步成为购车的主力人群:2014 年 90 后消费人群占比不足 20%,到 2020 年已经超过 40%。90 后在消费时体现出了明显不同于 60/70 后的消费特征,看重个性化和美观度、看重智能网联化、品牌中性化。

看重外观、看重配置、更加追求驾驶乐趣。90 后更加“颜控”,70/80 后在买车时更加看重质量和安全性,而 90/95 后则更加看重外观和配置。同时对于 95 后而言,买车的用途中追求驾驶乐趣。
汽车行业盈利模式的改变也在推动汽车智能化的快速前进。整车企业和零部件公司主要的盈利方式是制造业模式,主要群体为新购车人群,净利润=销量*单车净利;而以新造车势力以及科技巨头为代表的新进入者正在打造汽车行业新的盈利模式,把群体变为了整个乘用车的保有量市场以及新车市场,通过对乘用车整个生命周期的环节提供产品或者服务来盈利,产品和服务包括新车销售、软件服务以及各种配套服务等,而智能化是新盈利模式落地的前提,也是最主要载体。
软件市场规模在快速增长,成为整车和零部件企业的新的增长点。随着汽车智能化、网联化水平的提升,单车代码数量高速增长,汽车软件市场正高速增长,预计 2030 年全球汽车软件市场规模达到 500 亿美元;同时软件和服务类业务具备更高的盈利能力,以苹果和特斯拉为代表的科技巨头在软件业务上的收入和盈利贡献在不断提升,以苹果为例,2021 年其软件&服务毛利率超过 60%,毛利占比达到 30%,特斯拉autopilot 的海外选装包价格也达到 7000 美元。

盈利群体从新车销量向保有量转变。对于传统车企而言,盈利的对象主要是每年新增的销量,存量市场的后市场服务是经销商的重要盈利来源;对于造车新势力而言,通过付费 OTA 升级从存量市场获得盈利正在逐步实现,以特斯拉为例,他在加速包、座椅加热以及续航升级等领域已经实现了付费升级服务。
1.2. 汽车智能化范畴不断扩大,真正意义上的智能汽车时代正在来临
智能化在汽车上的表现形式主要是汽车电子,汽车电子包括发动机电子系统、底盘电子系统、车身电子电器、自动驾驶系统和信息娱乐与网联系统等五大类。发动机电子系统包括发动机管理 ECU、冷却系统、点火系统等;底盘电子系统包括转向系统、悬挂系统、制动系统等;自动驾驶系统包括雷达、摄像头、芯片、算法等;车身电子电器包括主要车身线束、照明系统、开关等;安全舒适系统包括座椅相关装置、空调系统等;信息娱乐与网联系统包括车联网相关应用等。
汽车电子的发展本身是一个不断迭代和完善的过程,其外延在不断拓展,过去更多以精密控制为主,未来会更侧重于空间体验以及辅助驾驶。从初级阶段的电子燃油喷射、电子点火等到后来的防抱死系统、电子稳定控制等,再到现在的胎压监测、LED 大灯、线控技术、娱乐和通信等,汽车电子的前半阶段侧重点是对车辆行驶的精密控制,控制的主体还是驾驶员本身;而在接下来的汽车电子的后半段,无论是辅助驾驶、智能座舱还是智能底盘,是在一定程度上降低驾驶难度、提升驾驶感受,侧重点发生转变。

1.3. 更高水准的智能化的大前提:电子电气架构的变革和软硬件的解耦
更高水准的智能化的大前提:电子电气架构的变革和软硬件的解耦。汽车智能化从简单走向复杂,从独立走向协同,会涉及更多感知或者执行终端的协调、更高的算力和更标准化的系统语言,汽车电子电气架构会加速从分布式走向集中式,控制器从 ECU 走向域控制再走向多域控制;同时整车厂要把软件打造成新的盈利来源,需要改变过去零部件巨头软硬件一体化供应的模式,在其定义下打造新的应用生态,就需要实现软硬件的解耦。
E/E结构变革可以分成五个阶段,目前大部分车企仍处于第三代E/E分布式体系到第四代的变化过程中,从分散式走向更集中。在第三代E/E体系中,功能在具有高度软件到硬件(SW-to-HW)集成的 ECU 上。第四代 E/E 体系中出现核心域控制器,在整合多个功能的基础上进行成本优化和更多功能的实现
按照麦肯锡的定义,E/E结构可以划分为五个阶段:1、出现独立ECU,功能根据 ECU 进行一定程度的分离,功能与 ECU 一一对应;2、出现分域的概念,包括动力、底盘、车身等等域,同一个域的 ECU 被合并,域与域的交流较少;3、通过控制网关跨功能连接加强域与域的联系,可以处理更加复杂的功能,比如自动驾驶;4、出现核心域控制器对功能进行整合,可以实现更复杂的功能;5、出现虚拟域,专属硬件减少,应用以太网加强通讯能力,汽车更像是一台高性能电脑。
伴随着集中化和软硬件的分离,多域控制器架构中将出现控制器交流跨领域现象。电子电气架构以一个控制单元来控制不同的领域,如信息娱乐和车身控制。集中化将伴随着硬件和软件的分离,车辆系统被构建为一个分层架构,在操作系统(OS)和中间件层有清晰的抽象结构点。跨领域交流在信息娱乐和驾驶辅助方向将变得常见,因为高性能、低安全本身性、延迟临界性的领域更容易也更有利于转变。

ECU、DCU、MDC 分别可以代表汽车控制器发展的三个阶段:由电控单元 ECU 的数量急剧增多,到出现域控制器 DCU 的概念,再到分域控制的控制思路,汽车控制思路经历了两次大变革。
域控制器 DCU( Domain Control Unit)的逻辑是按照电子部件的功能将整车划分为几个域(动力总成,车辆安全,车身电子智能座舱和智能驾驶等),再采用有更加优秀处理能力核心处理器对每个域进行控制,达到取代目前分布式汽车电子电气架构的目的。
域控制器使得整车功能集成度得到提高,软件与硬件的设计有更多分离的可能性。单个 ECU 的作用被弱化,复杂的数据处理和控制功能被统一安排在核心处理器中,ECU 更多的是在执行 DCU 的命令。同时,传感器模块不再需要与具体某个 ECU 相对应,因而零部件得以进行标准化生产。

多域控制器 MDC(Multi Domain Controller)将是汽车电子电气架构未来发展的趋势。随着汽车行业的发展,汽车控制器需要接收和分析处理的信号变得更加复杂,数量也急剧增多。传统的功能于 ECU 一一对应的模式,或是单一分模块的域控制器已经无法满足需求了,而 MDC 平台本身的可扩展性使其能够对接的传感器类型与数目是不固定的。
MDC的逻辑是通过一块 ECU来接入不同的传感器得到的数据,对其进行分析,最终发出控制的指令。与 DCU 不同的是,DCU 是单一模块的域控制器,其对接的传感器是按照功能进行划分的,而 MDC 中一块 ECU会接触传统意义下不同功能的传感器。
以特斯拉 Model 3为例,特斯拉已经从域控制器的阶段直接进入多域控制器阶段。Model 3 四大控制器 AICM(辅助驾驶及娱乐控制模块)、BCMRH(右车身控制器)、BCM LH(左车身控制器)以及 BCM FH(前车身控制器)控制着整辆车几乎所有功能。

2)激光雷达主导方案:激光雷达(主导)+毫米波雷达+超声波传感器+摄像头,典型的代表是 Google Waymo。
除了控制器的特点外,Model 3 在电子电气架构上还有以下特征:1)打造自己的车载 linux 系统,80%以上软件自己开发;2)控制器为线束模块化服务,车载线束总长度降至 1.5km;3)去保险丝化和去继电器化。
2. 智能驾驶:L2+级别 ADAS 迎来爆发增长
2.1. L2+级别 ADAS 将迎来高速增长
自动驾驶是一整套相互融合的系统,具体包括感知、决策和执行三个层面。感知层来感知周围环境,进行识别和分析,包括摄像头、毫米波雷达、激光雷达、超声波雷达等;决策层负责规划路径和导航;而执行层负责汽车的加速、刹车以及转向。

自动驾驶分级有差异,不同企业选择了不同的发展路径。根据系统参与程度的差异,自动驾驶可以划分为 L0-L5 级,在 L0-L2 较低级别的智能驾驶可以通过 ADAS 功能来实现。在自动驾驶的路径下不同企业的选择上有差异,传统车企采用渐进的 EASY 模式,通过 ADAS 覆盖低级别自动驾驶,逐渐提升自动驾驶等级,科技型企业一开始就选择了 hard 模式,直接从 L4 甚至更高级别开始切入市场,抢占行业话语权。
ADAS 全称是高级驾驶辅助系统,它包括自动紧急刹车、自适应巡航、车道保持、盲区监测、自动泊车等功能。ADAS 是自动驾驶在中低级别时的重要实现方式,在感知和执行端能较好的满足智能驾驶要求,对于更高级别的自动驾驶而言,ADAS 在决策层还需要进一步的升级。

L2+级别的 ADAS 渗透率有望不断提升。根据罗兰贝格数据,2020 年中国的 ADAS 装配主要以 L0 和 L1 级别为主,预计到 2025 年 L2+级别的ADAS 渗透率将达到 35%,L2+的功能像自适应巡航、自动泊车辅助等装配率也会大幅提升。
装配率提升带动 ADAS 规模快速增长。全球 ADAS 市场正在快速增长,预计到 2020-2030 年全球 ADAS 规模将从 270 亿美元增至 831 亿美元;中国市场也处在加速增长中 2020-2025 年中国 ADAS 规模将从 270 亿美元增至 844 亿元增长至 2250 亿元。从行业竞争格局看,国际零部件巨头占据了中国 ADAS 市场的大部分市场份额,2020 年博世、大陆和电装的份额分为别 27%/22%/21%。
2.2. 感知层:摄像头和雷达迎来高速增长
感知层的主要产品有光学摄像头、毫米波雷达以及激光雷达等,整车企业和科技型巨头在感知层面选择了两条不同的技术方向。
1)视觉主导方案:摄像头(主导)+毫米波雷达+超声波雷达+激光雷达,典型的代表是特斯拉,马斯克坚持在其方案中不加入激光雷达。
2)激光雷达主导方案:激光雷达(主导)+毫米波雷达+超声波传感器+摄像头,典型的代表是 Google Waymo。

车载摄像头主要有前视摄像头、环视摄像头、侧视摄像头、后视摄像头和内置摄像头等,根据 ADAS 的功能需求单车用量有差异,高端车超过8 个以上,而 2020 年中国车载摄像头的单车搭载量不足 2。随着 L2+级别的 ADAS 渗透率的不断提升,摄像头的单车用量将持续增长。
随着 L2/L3 级别自动驾驶的车辆占比不断提升,车载摄像头销量有望加速增长,行业规模有望从 2020 年的 64 亿元增长是 2025 年的 230 亿元。
车载雷达包括超声波雷达、毫米波雷达和激光雷达,在不同级别的自动驾驶中单车用量有差距,根据前瞻产业研究数据,2020 年中国汽车雷达市场规模为 270 亿元,其中以超声波雷达和毫米波雷达为主。
高级别自动驾驶装配率不断提升,带动毫米波雷达、激光雷达用量持续增长,雷达行业市场规模有望持续增长。L2/L3/L4 级别的毫米波雷达数量分别超过 3/6/10 个,而且从 L3 级别开始,激光雷达的装配率开始提升。在高级别自动驾驶带动下,雷达市场规模将迎来高速增长,预计 2025年中国车载雷达市场规模超过 700 亿元。

2.3. 决策层:关键环节是算法和芯片
决策层是根据感知层得到的信息通过计算最优路径,帮助类驾驶员做出最优的驾驶决策。在 L1-L3 级别决策层更多起到的是辅助驾驶员的作用,主要功能有车道保持、车道偏离预警、自适应巡航等,而更高级别的自动驾驶中决策层会替驾驶员做出更多决策。
从构成上看,决策层主要有两个环节,一个是算法,包括感知层算法和决策层算法,另一个是芯片。感知层算法主要是把雷达、摄像头等传感器采集的信息转换成计算机能够识别的语言,决策层算法则是把感知层算法的信息转换成决策指令。
目前算法层面的参与者主要有三类,一是整车企业,包括宝马、大众、奥迪等传统车企以及特斯拉等新能源车企,二是 Google、百度、因特尔等互联网以及科技企业,三是 uber、滴滴等驾驶运营商。
在芯片层面,Mobileye 和英伟达占据垄断地位,高通在逐步布局。在智能驾驶芯片领域,Mobileye 和英伟达占据了垄断地位,其中 Mobileye 的主要客户为 tier1 供应商,而英伟达的主要客户包括部分整车厂以及 tier1供应商。高通则通过收购恩智浦切入汽车半导体,在自动驾驶芯片领域快速推进。

Mobileye 在 L2\L3 级别的自动驾驶芯片领域占据支配地位,核心优势在视觉处理。Mobileye2004 年推出第一代自动驾驶芯片 EyeQ1 到 2018 年推出第四代产品 EyeQ4,在 L2-L3 级别自动驾驶芯片市场占据主要市场份额,2019 年 EyeQ 系列芯片出货量约 1700 万套,预计前装市场 1500万套,市场占有率大约为 75-80%。
Mobileye 在 2017 年被英特尔收购,成为英特尔自动驾驶芯片产业链环节的重要环节。2017 年 3 月英特尔以 153 亿美元收购 Mobileye,而在2015 年 6 月、2016 年 9 月英特尔分别收购了 FPGA 巨头 Altera 以及视觉处理芯片公司 Movidius,结合英特尔自身的 CPU 处理器形成了自动驾驶的整体硬件解决方案。(报告来源:未来智库)
英伟达在 L4 级别更具备优势,适用于摄像头、雷达等不同类型传感器的融合。英伟达从车载娱乐等处理起家切入到汽车芯片领域,2015 年初推出其第一代智能驾驶芯片 DrivePX 系列,随后不断升级,最新一代产品 DriveXavier,可满足 L3/L4 级别的自动驾驶计算需求。英伟达在自动驾驶芯片领域的特点是支持能像头输入、激光定位、雷达和超声波传感器等多种传感器的融合,使其在更高级别的自动驾驶中更具备优势。

2.4. 执行层:线控技术的不断推进
在自动驾驶执行层,主要涉及到三块,控制车速的油门、控制车轮的转向系统以及控制制动的制动系统。这些系统在自动驾驶应用中的关键是实现解耦,便于决策层更快速、更准确的控制。
3. 座舱电子:消费者体验的重要落地场景
相对低单品价格、低安全等级要求、强体验感受,智能座舱产品具有很强爆发性。座舱作为驾驶的空间主体,更容易从视觉和听觉两个维度与驾驶员形成智能交互和驾驶感受,容易打造出差异化卖点;座舱的主要应用多联屏、声学系统、HUD 等单价相对较低,能兼容中端车型因而具备广泛的客户群体;而座舱中除了车机外大部分产品的安全等级要求相对较低,开发周期相对短。综合看来,智能座舱的单品具备快速放量的基础。
3.1. 供需双重推动智能座舱优化升级
在汽车电子的诸多应用中,智能座舱将成为焦点。智能座舱是从消费者应用场景出发构建的人机交互体系,从汽车座舱升级路径来看,座舱产品正处于初级智能时代,全液晶仪表开始逐步替代传统仪表,少数车型新增 HUD 抬头显示、流媒体后视镜等,人机交互方式多样化,智能化程度明显提升。但现阶段大部分座舱产品仍是分布式离散控制,即操作系统互相独立,核心技术体现为模块化、集成化设计。

智能座舱产品多元化,单车价值量提升 3-7 倍。传统座舱产品以机械仪表和车载音视频播放器为主,整体单车配套价值在 2000 元以下,而智能座舱产品丰富,融合触控、智能语音、视觉识别、智能显示等实现多模态交互,整体单车配套价值在 6700-13900 元,是传统座舱的 3-7 倍。
供给端与需求端双重推动,智能座舱发展前景广阔。智能座舱产业链分为三大环节:上游零部件供应商-中游单个产品供应商-下游集成产品需求商。公司从汽车电子零部件供应商开始,经过多年业务拓展和新产品开发,成为汽车座舱电子供应商与系统集成服务商,处于产业链中下游。目前上游芯片、软硬件等技术问题逐步得到解决,供给端质量提升,成本费用下降;汽车智能网联化进程加快,汽车电子产品需求大幅增加。在供给端与需求端的双重推动下,公司智能座舱产品市场空间广阔。
2025 年中国全液晶仪表市场空间将达 301 亿元。2020 年中国前装全液晶仪表市场渗透率为 27.2%,预计 2025 年可达 55%;市场发展带动成本费用下降,价值量从 2619 元降低至 2249 元,对应全液晶仪表市场空间为 301 亿元,复合增速 16%。
2025 年中国车载信息娱乐系统市场空间将达 488亿元。2020年中国前装车载信息娱乐系统市场渗透率为 90.2%,预计 2025 年可达 99%,由于车载信息娱乐系统渗透率处于较高水平,成本费用下降空间较小,随着集成配置提高,预计价值量从 1800 元增加至 2027 元,对应车载信息娱乐系统市场空间为 488 亿元,复合增速 8%。

2025年中国流媒体后视镜市场空间将达 47亿元。2020年中国前装流媒体后视镜市场渗透率为 7.6%,预计 2025 年可达 30%,价值量从 747 元降低至 541 元,对应流媒体后视镜市场空间为 47 亿元,复合增速 33%。
2025年中国智能座舱市场空间将达 1032亿元。智能座舱主要产品包括全液晶仪表、车载信息娱乐系统、HUD、流媒体后视镜等。2020 年中国智能座舱市场空间为 497 亿元,预计 2025 年市场空间可达 1032 亿元,复合增速 16%。
3.2. 强化智能化体验,HUD 配置率先普及
HUD 抬头显示是一套将重要的行车信息实时映射在车前挡风玻璃上的显示系统,避免了驾驶员因低头、转移视线等带来的行车安全隐患。HUD的基本结构主要包括信息处理与影像显示两部分。信息处理部分将各种行车信息转换成驾驶员可识别形式如图像、文字后输出,影像显示部分通过反射投影装置将接收到的信息映射在前挡风玻璃上,驾驶员即可直接在玻璃上获取车辆相关信息。
从 HUD 开始在汽车上应用到现在,共出现了三种产品形态:C-HUD(组合式抬头显示器)、W-HUD(风挡式抬头显示器)和 AR-HUD(增强现实式抬头显示器)。C-HUD 通过放置于仪表上方的透明树脂玻璃反射出虚像,安装便利,但成像区域小、显示内容有限;W-HUD 使用前挡风玻璃来反射成像,可支持更大的成像区域和更远的投影距离;AR-HUD 在W-HUD 的基础上将导航和 ADAS 信息与前方道路融合,使显示信息直接投射在用户视野角度的道路上。

HUD 市场基本被国外巨头垄断,国内企业将持续发力。2016 年日本精机、德国大陆、日本电装、美国伟世通、德国博世的全球 HUD 市场占有率依次为 55%、18%、16%、3%、3%,共占据 95%的市场份额;2020 年国外巨头仍占据中国 HUD 市场份额超 80%,几乎垄断中国市场。近几年国内也出现众多优秀的 HUD 供应商,前装量产正加速追赶国外企业,比如华阳集团、泽景电子、未来黑科技、水晶光电、点石创新等。
经济型车比重加大,HUD 市场空间巨大。HUD 过去成本高且研发难度大,近年来 HUD 技术逐渐成熟,市场空间不断扩大。中国乘用车市场前装 HUD渗透率逐年上升,由2015年的0.12%提升至2020年的2.87%。高工智能汽车研究院数据显示,2021 年 1-5 月国内新车前装标配搭载HUD 上险量为 41.45 万辆,同比增长 118.96%,在 W-HUD 上险量超过1 万辆的车型中,经济型车型有 8 款,占比 91%,是 HUD 市场增量的贡献主要来源。
2025 年中国乘用车前装 HUD市场空间可达 197亿元。随着汽车智能化变革的不断深入,HUD 技术也得到快速发展,搭载 HUD 的车型迅速增加,前装 HUD 渗透率逐年上升。预计 2025 年国内前装渗透率达到 45%,W-HUD 和 AR-HUD 成为主流, HUD 市场空间有望达 197 亿元,2021-2025 年复合增速 58%。

全景天窗结构简单、视野好,全玻璃车顶成本有优势。全景天窗,采用最新的玻璃模压、包边总成集成技术,使整片天窗玻璃面积有更大的发挥空间,并与汽车造型无缝衔接形成整车顶全景天窗面板。
3.3. 消费升级+智能化,车载功放即将爆发
车载功放是声学系统中将音频输入信号进行选择与预处理,通过功率放大芯片将音频信号放大,用来驱动扬声器重放声音的电子产品。公司车载功放主要为数字功放,数字功放相较于传统模拟功放具有稳定性高、抗干扰能力强、失真小、噪音低、动态范围大等特点。数字功放系统中内置 DSP 处理器,对整车声场、相位、均衡及声像等方面进行调整,可提升声音输出品质,配合公司自主研发的声学信号处理算法,数字功放产品可实现更多的拓展功能。
消费升级+智能化发展,车载功放迎来发展机遇。受成本等因素的影响,对于中低配置的车型,过去汽车制造厂商更多的选择将音响系统的功率放大功能或简易的音频处理功能集成于主机内。随着汽车消费升级,中高端及豪华车型销量占比增加,下游对整车音响系统的品质的要求不断提升,车载功放在前装市场的需求逐渐扩大。此外,在汽车智能化升级趋势下,搭载中控屏幕成为当下车型的设计潮流,将车载音响系统的功率放大功能从主机中独立出来并搭载车载功放成为重要的发展趋势。音质提升需求及汽车智能化驱动的双重动力,为车载独立功放带来较大的发展空间。

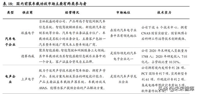
全球前装车载功放市场参与者众多,行业集中度较低。从全球来看,主要的参与者有三大类,一类是伟世通、德尔福等国际知名汽车零部件供应商,该类企业多为国际汽车零部件巨头,在车载功放行业竞争地位较稳定;另一类是日本阿尔派株式会社、先锋电子等起步于电子产品的企业,该类企业在日系汽车制造厂商的车载功放市场中具有较强的市场竞争力;第三类是具有汽车声学业务布局的电声企业,如普瑞姆、艾思科集团等,该类企业可提供完整的汽车声学解决方案,具备一定的竞争力。
国内前装车载功放市场起步晚,本土供应商快速发展抢占份额。由于缺乏电子产品方面的先发优势和初期大规模的研发投入,国内厂商初期发展缓慢,近年来随着国内企业整体业务规模的发展和电子技术水平的提升,加之部分企业通过并购、合资等方式进行资源整合,国内车载功放企业取得较快发展。目前国内前装车载功放市场主要有两类参与者,一类是以航盛电子、德赛西威等为代表的汽车电子企业,其专注于汽车电子产品,硬件软件开发和电子产品体系较为成熟,在前装车载功放领域具备较强的竞争力;另一类是以上声电子为代表的具有汽车声学业务布局的电声企业,其在现有的客户体系内也拥有一定的竞争优势。
2025年全球车载功放市场空间 431亿元,中国车载功放市场空间达137亿元。2020 年全球汽车销量 7797 万辆,中国汽车销量 2531 万辆,预计2025 年全球汽车销量 9567 万辆,中国汽车销量 3039 万辆。消费升级叠加智能网联化发展,车载功放量价提升明显,预计 2025 年全球和中国车载功放渗透率达 25%,单车价值量为 1800 元,对应全球车载扬声器市场空间为 430.51 亿元,年复合增速 15%;对应中国车载扬声器市场空间为 136.75 亿元,年复合增速 14%。

4. 车身电子:天幕玻璃+ADB 大灯的加速渗透
车身电子的智能化主要体现在高端智能电动车拉动下,ADB 大灯、天幕玻璃等高端配置的渗透率不断提升。车身电子更多的是功能属性,辅助车身控制。而在电动车的高端智能化的过程中,天幕玻璃、ADB 大灯等提升驾驶舒适性的品类被推出,能更高的提升消费者体验。随着中高端电动车电动车销量的加速增长,这些品类的渗透率将加速提升。
4.1. 单车价值量+渗透率双重驱动,天幕玻璃行业加速扩容
审美、功能升级等驱动下,汽车配置从最初的无天窗发展到现在逐渐兴起的全景天窗,部分车型更是搭载全玻璃车顶,改善汽车的外形设计、打开车内视野。
传统天窗结构复杂,价格不低。天窗包含滑动及连接结构,涉及材料包括天窗玻璃、遮阳板、驱动电机、齿轮、滑动螺杆、滑轨、ECU 等,涉及玻璃、金属、橡胶、半导体等。汽车玻璃厂商通常作为 TIER 2,先供应玻璃给天窗生产商伟巴斯特等,然后再成产出天窗供应给主机厂。根据伟巴斯特的报价,天窗系统根据车型、配置的差异,普通的小天窗系统约 2000 元左右,高配置的价格超过 6000 元。

全景天窗结构简单、视野好,全玻璃车顶成本有优势。全景天窗,采用最新的玻璃模压、包边总成集成技术,使整片天窗玻璃面积有更大的发挥空间,并与汽车造型无缝衔接形成整车顶全景天窗面板。
单片天幕玻璃从无功能加成到加隔热镀膜等之后,价格浮动范围在 800-5000 元,平均价格在 1500-2000 元。和天窗系统相比,成本更低。
特斯拉引领,新势力跟进,全玻璃车顶渗透有望加速。特斯拉是目前全球销量爆款的电动车品牌,热销车型 MODEL 3 和 MODEL Y 都配备了全玻璃车顶,造型时尚,视觉冲击强。2021 年 6 月上市的 MODEL Y,玻璃车顶面积达 1.4 平米。其他的新势力、自主品牌等也纷纷跟上配置,蔚来 EC6 玻璃车顶面积突破 2 平米,行业配置率有望提升。天幕玻璃的应用,单车玻璃面积有望从 4 平米提升到 5 平米以上,单车用量增长 25%以上。
新能源车在天幕的配备率较高,多款新上市车型的卖点就包含全玻璃车顶,且集成了多种功能。在新势力等带动下,传统车型也有望跟上行业趋势,未来的配备率也有进一步提升的可能。预计到 2025 年,天幕玻璃市场空间有望达到 400 亿。假设配备天幕的车型原先均配备天窗,仅考虑面积上,天幕至少是天窗面积两倍,未来的增量市场也至少有 200 亿元。

4.2. 从 LED 到 ADP 大灯,智能车灯的不断升级
车灯单品价值高,升级空间大,是汽车零部件领域里的黄金赛道,受乘用车销量增长、单车装灯数提高、灯源升级以及车灯智能化的驱动,行业景气度趋势向上,增长好于大部分零部件行业。车灯集照明、信息交流、外观美化等功能于一体,对汽车的实用、安全和外观有重要影响。
功能细化、消费升级,单车装灯数不断增加。随着车灯技术的不断发展,车灯功能不断细化,日间行车灯、转向辅助灯、转向头灯、远光灯逐渐取代原本单一功能的普通前大灯。在消费升级的驱动下,为给消费者带来更好的驾乘体验,氛围灯、车前 LOGO 等也进一步带来单车车灯数的增加。
灯源升级大幅提升车灯价格。从车灯光源来看,经历了油灯到LED六代演进,还有更先进的激光大灯,未来单车车灯价值将不断提高。车灯作为是汽车销售的卖点之一,消费者愿意为之买单,随着光源技术的提升,车企能通过车灯造型的变化,以及更智能化的功能,提升车型的差异化竞争力。
和传统光源相比,LED 车灯体积小,亮度高,能耗低,在一个车灯中可以排列多个光源,且每一个光源都可以独立开启或关闭,形成不同的光束样式,有助于实现智能化,是市场的主流方向。激光照明是汽车照明领域最前沿的技术,宝马、奥迪等已经率先推出了搭载激光大灯的车型。由于一套激光大灯系统的总成本在一万美元以上,是 LED 车灯的数倍,目前车型配备率不高。

价格上,LED 车灯是卤素灯的 3 倍以上。结构上看,传统卤素灯中光源、塑料件等占比约 50%,LED 车灯中,增加了电子结构,整个电子模块占比 30%以上,塑料占比降至 20%以下,LED 车灯模组线路驱动和控制模块更加复杂,以后随着 ADAS、智能驾驶等车身智能化的升级,车灯在智能化方面也会持续升级,电子结构的占比有望持续提升。考虑到目前市场尚未完全实现 100%的 LED 化,且未来车灯功能仍有持续升级的空间,我们预计未来 3-5 年内 LED 车灯价格仍会高于卤素车灯。(报告来源:未来智库)
2017 年以前,LED 主要运用于内饰灯、日行灯及尾灯,然后逐渐在前照灯普及,渗透率相对低,车灯市场主流产品是卤素灯和氙气灯。卤素灯主要装配于中低端车型,氙气灯则装配中高端车型,LED 由于成本较高主要应用于高端车型。2016 年,卤素灯装配率最高,约占 60%,LED 车灯渗透率仅 16%。随着汽车照明技术朝着节能化、轻量化、电子化方向发展,LED 装配率逐渐提升,卤素灯相对下降。

小糸将世界首创的高功率,高能效 LED 前照灯商业化,并已安装在各种车辆中。与卤素大灯相比,他们不断改善 LED 性能,减少 LED 数量,成功地将功耗降低了 50%,助力行业 LED 车灯,特别是在前照灯的加速渗透。
LED等新光源技术背景下,车灯智能更易实现。智能化带动了车灯行业的发展,使得车灯承载了传统照明以外更多的功能。车灯将作为照明系统的一部分来实现新功能。为了提高驾驶安全性,汽车行业已开发出 AFS、ADB,以及更加智能化的信号灯、贯通式后组合灯、车内氛围灯等。
AFS(自适应前照灯系统),最初仅有纵向调整功能,通过感应前后轴的制动及加速动作,相应地纵向调节车灯,保持车灯光线的稳定。AFS 包括传感器、ECU、车灯控制系统和前照灯。工作时,包括角度传感器、速度传感器在内的传感器将信号通过控制器局域网络传入 ECU 中处理数据,然后向车灯控制系统输出前照灯转角指令,使前照灯转过相应的角度。配有 AFS 的乘用车现可实现七种模式的照明,包括乡村道路模式、高速公路模式、城市道路模式、恶劣天气模式、大灯随动转向、仪表盘故障指示、旅行模式。

ADB的主要功能是提升夜间会车安全性以及保护行人。ADB技术通过车载摄像头采集图像并将图像信号输入,系统判断前方来车的位置与距离后,将指令发送到前车灯系统,将其转换为在 LED 矩阵上开启和关闭的动作,可在会车时自动调整灯光照射区域,避免对来车产生炫光。当车辆的前方出现行人时,可以通过 LED 矩阵的变换,在地面投射出虚拟的斑马线。ADB 有矩阵式和像素式,处于成本考虑,目前矩阵式ADB 更加普遍。主流 ADB(第三代)通常采用 LED 矩阵灯实现,由于单个 LED 可以独立控制,因而可以形成各种形状的光束,LED 的普及为 ADB 的发展奠定了基础。
2019 年 8 月,小糸开发和批量生产了“BladeScan TM ADB”,通过叶片镜的旋转来开启/关闭 LED 灯,保证了高分辨率的光分布,确保驾驶员视野开阔,同时避免眩光迎面而来的车辆或前面的车辆,有助于发现交叉行人早走,从而有助于夜间行车安全。此外,小糸正致力于开发下一代 ADB 系统,“双视图机器视觉”,支持司机通过传感器或摄像机实现高分辨率照明分配和实时照明控制。
在智能汽车时代,车灯在 LED、OLED、激光等新光源技术的推动下,矩阵式 LED、AFS、ADB、像素级成像等智能车灯技术层出不穷,推动汽车车灯向电子化、智能化升级。

随着成本的降低、效率的提高、亮度的提高和封装尺寸的提高,2018 年以后,LED 开始加速普及。大部分的汽车制造商和一级零部件供应商都开发了基于 LED 的大灯系统,车型配备率也不断提升。根据欧司朗2018Q4 财报数据,2018 年前灯市场 LED 占比约 25%(产量角度),预计到 2023 年,前照灯 LED 化率有望超过 45%。
根据 Yole Development 测算,2018 年,全球汽车照明市场总额为 290 亿美元(折算人民币超千亿元),受益于灯源升级,预计 2024 年将达到 388亿美元,2018-2024 年复合年增长率为 4.9%。我们预测,2020 年,国内车灯市场 LED 化率约 30%,市场空间在 344 亿元-489 亿元区间,随着LED 车灯的加速渗透,行业空间有望持续提升。
5. 底盘电子:自动驾驶的执行落地,关键在于解耦
底盘电子是自动驾驶执行端的最核心组成,其技术升级的关键在于机械解耦。自动驾驶的执行端主要涉及到的就是车辆在横向和纵向移动上的实现,主要通过底盘电子中的制动、转向和油门来实现。在传统底盘中,制动、转向和油门都是机械耦合的,即制动或者转向的动力来源是驾驶员的机械力,通过液压等方式把力放大而实现终端的控制行为。在自动驾驶的推进过程中,底盘电子的关键是实现机械力的解耦,用电机驱动来代替,提升控制的精度的同时也能更好的实现人和系统的结合。

5.1. 从传统机械制动到线控制动,EHB 逐渐成为主流
制动行业正在经历从传统制动向线控制动演变,解决精密控制、真空源和能量回收等问题。在传统制动系统中,制动的起点是制动踏板,制动踏板和制动系统之间是线性对应关系,制动过程的传导是机械力的传导(踏板压力、液压等),在控制的精确性和及时性以及与其它系统的协调性上有待改进;此外,随着燃油效率的提升,发动机产生的真空源在减弱,同时纯电动车在制动过程中产生的能量在传动制动系统下较难回收,在这种背景下就诞生了线控制动系统 BBW,目前有两种发展法向,电子液压制动系统 EHB 和电子机械制动系统 EMB。
综合考虑成本、安全性等问题,中期维度看集成式的电子液压制动系统(EHB)可行性更高。虽然电子机械制动系统 EMB 能更好的实现踏板与刹车系统之间的解耦,但其成本高昂、短期内较难大规模应用,同时其产生的制动力有限、考虑到法规因素短期内很难独立应用;而电子液压制动系统(EHB)较好的实现了踏板和液压制动系统之间的解耦,尤其是集成式液压系统在解耦程度上做得更好,也更有利于能量回收,同时产品性价比也较高,在中期维度看是线控制动的更好选择。
5.1.1. 电子液压制动系统(EHB):“电”控“液”形态
电子液压制动系统(EHB),“电”控“液”形态。电子液压系统用电子踏板取代了传统液压踏板,用电机等电子元器件取代了传统制动系统中的真空助力器等传统机械零部件,保留了成熟度高的液压制动部分。

电子液压制动系统(EHB)由制动踏板单元、液压驱动单元、制动执行单元和控制系统四部分组成。制动踏板单元作为制动信号的接收单元,接受驾驶员的制动意图、生成并传递信息,给驾驶员制动反馈;液压驱动单元取代传统制动系统中的真空助力部分来驱动液压,这里有“电动机+减速机构”和“液压泵+高压蓄能器”两组装置;制动执行单元与传动制动系统一样;控制单元包括电控单元、液压力控制单元以及各类传感器等。
在电子液压制动系统的发展过程中产生了机电伺服助力系统和集成式液压系统两个方向。机电伺服助力系统以博世的 iBooster 为代表,采用的是机电伺服助力器+液压制动+独立存在的 ESC 模式,而集成式液压系统则是以天合集成化制动系统(IBC)为代表,集成单元(整合了 ESC等功能)+液压制动,集成化程度更高。
机电伺服助力系统以博世的 iBooster 为典型代表,2box+冗余备份+独立ESC。工作原理:当驾驶员踩电子踏板时,踏板位移传感器检测生成信号发给控制单元,控制单元借助电机将信息利用电机表达为制动主缸的制动液压。该系统有两重安全防护,一是车载电源动力不足时 iBooster则以节能模式工作,二是 iBooster 出现故障时,独立存在的 ESC 将接管制动系统以纯液压模式制动。

集成式液压系统以天合集成化制动系统(IBC)为代表,1box+无冗余备份。与机电伺服助力系统相比,集成式液压系统集成程度更高,它有一个集成单元取代了真空助力器体系以及 ESC 等独立零部件。集成式液压系统的核心组件为超高速无刷电机,除了助力功能,该电机还可以提供 esc、abs 等辅助制动功能。集成式液压系统失效时,则有无助力的液压模式接管。
5.1.2. 电子机械制动系统 EMB:“电”控“电”形态
电子机械制动系统 EMB 用轮毂电机取代液压系统,实现“电”控“电”模式。电子机械制动系统是电控纯机械制动,电子机械系统取代了传统制动系统中的液压系统(主缸、真空助力装置以及液压管路等),四轮的制动执行机构均由独立电动机来驱动。
电子机械制动系统由车载电源、电子制动踏板、制动力分配单元、车载计算机网络和制动执行单元等部分组成,其中制动执行单元由驱动电机、加速增压装置、运动转换装置以及制动器等构成。电子制动踏板接收驾驶员踩踏板信息,制动力分配单元制定制动方案以达到最短制动距离,然后以电信号形式通过车载计算机通路传递到制动执行单元实现制动。

电子化械制动系统是以电信号为传导介质,比传统制动系统的液压或者气压介质在管路中的传导方式具有更快的响应速度,缩短了驾驶员踩下制动踏板到制动执行器开始工作的时问间隔。
5.2. 转向和油门也在经历类似的线控升级
从 HPS 到 EHPS 再到 EPS,转向的线控化在不断推进。转向的作用是通过调节方向盘来调整转向轮,从而控制车辆的横向移动。转向产品在不断升级和电子化:通过液压来放大转动方向盘的力产生了液压助力转向,HPS(液压力来自于发动机)和 HPS(液压力来自于电动泵);通过转向电机取代液压系统带来了 EPS,使转向控制更加精确。
随着更高级别的自动驾驶的推进,线控转向系统(SBW)也有望逐步落地。EPS 虽然用电机取代了液压系统,但它并非真正意义上的线控,因为它还没有实现方向盘和车轮之间的机械解耦。而随着更高级别的自动驾驶(L4,L5 级别),真正的线控转向产品也会逐步落地。
从机械油门到电子油门,油门领域也在实现线控化。传统机械油门是当踩油门踏板时通过杠杆或者油门拉线直接控制发动机的节气门开度来调节供油量,它的结构还是典型的机械连接方式;而到了电子油门,油门踏板集成了位置传感器,传感器将踏板位置信号发送给 ECU,ECU 经过计算后通过电机来调节节气门开度。

5.3. 高端电动车强调驾驶舒适性,空气悬架开始加速渗透
空气悬架系统包括空气压缩机、蓄压器、控制单元、前后桥车身高度传感器、3 个不同方向的车身加速度传感器以及 4 个空气弹簧伸张加速度传感器等等。
空气悬架系统的主要作用原理是用空气压缩机形成压缩空气,并将压缩空气送到弹簧及减振器的空气室中,使得弹簧的弹性系数即弹簧的软硬可调节。具体作用过程是传感器接受路况及距离信号,电脑判断车身高度变化情况,再控制空气压缩机和排气阀门,使得弹簧长度得以改变从而改变车辆底盘离地间隙。
据 Research and Market 数据,2020 年全球空悬系统市场规模在 40 亿美元左右,未来有望进一步扩大。另外,在 2019 年全球汽车空气悬架系统市场规模约为 200 亿元,未来随着亚太地区的中国、印度以及东南亚国家的快速发展,全球汽车空气悬架系统市场规模将不断扩大,预计到 2025 年将达到 300 亿元以上。
当前在全球市场中,欧美国家的空气悬架渗透率较高,据中国商用汽车网,目前欧美重型载货车市场空气悬架渗透率可达到 80%,挂车市场空气悬架渗透率可达到 40%。空悬市场份额高度集中,全球范围内仅有大陆集团、特瑞堡威巴克以及被中鼎股份收购的 AMK 三家可以独立完成电控空悬架的研发和生产。

目前国内对于空悬系统的渗透率较低,且主要是危化品车和客车。主要生产商除了中鼎股份外,还包括保隆科技(空气弹簧)、天润工业(专注商用车空悬系统)、上海科曼(主要聚焦于客车空悬系统)。国内空气悬挂生产商近些年受益于新能源汽车蓬勃发展,在推行新能源汽车空悬标配化的趋势下发展迅猛,前景广阔。
6. 其他配套产业
智能化带动告诉连接器需求,电动化带动高压连接器需求。汽车连接器系电子是系统设备之间电流或信号传输与交换的电子部件,主要用途为传输信号或者分配电流。随着汽车电子的发展,各控制单元之间的联系越来越紧密,用于信号传输的连接器的用量不断增长;新能源车以电为主要能源,同时智能汽车的精密控制也推动电控技术发展,对分配电流的连接器的需求也在快速增长。在传统燃油车上连接器的数量在 500 个左右,而在新能源车上连接器数量在 800-1000 个。
欧洲和日本公司占据了传统汽车连接器市场的主要份额,随着新能源车需求以及智能化需求提升,中国企业有望逐步开启国产替代。传统汽车连接器市场十分集中,top10 份额超过 85%,top3 份额超过 65%,主要市场被欧洲以及日本企业占据。在智能化和电动化的新需求下国内企业有望逐步切入汽车连接器市场,开启国产替代。
(本文仅供参考,不代表我们的任何投资建议。如需使用相关信息,请参阅报告原文。)
精选报告来源:【未来智库】。未来智库 – 官方网站
内容来源网络,如有侵权,联系删除,本文地址:https://www.230890.com/zhan/133474.html
