(报告出品方/作者:国信证券 杨泽原 丁奇 陈涵泊)
公司概况:医疗 IT 龙头,加速产品变革引领市场
双轮驱动下收入利润稳定增长,现金流质量不断改善
深耕医疗信息近30年,龙头地位稳固。卫宁健康创立于1994年,是国内专注于医疗健康和卫生领域整体数字化解决方案与服务的高新技术企业。公司业务覆盖智慧医院、智慧区域卫生、互联网+医疗健康等,是医疗信息化市场中业务覆盖面最广的厂商之一。

公司前期通过并购,大幅提升渠道能力,建立遍布全国各省的服务网络,后期转为内生发展,重视研发,提升产品标准化程度,龙头地位得到确立和稳固。
据 IDC 测算,2019年公司在中国医疗 IT 市场占有率为12.9%,仅次于东软集团的13.3%;2020年公司在医院核心管理系统市场占有率为12.4%,位居行业第一。

业务布局全面,双轮驱动处于黄金发展期。
公司采用双轮驱动模型,一是传统的医疗卫生信息化业务,另一个是创新的互联网+医疗健康服务业务,二轮互为补充,协调发展。
在持续强化传统业务竞争优势的同时,公司自2015年起,前瞻性布局互联网+医疗健康领 域,全力推进“云医”、“云药”、“云险”、“云康”和“互联网创新服务平台”协同发展战略,打造“4+1”互联网+医疗健康生态格局。
公司两大业务正处于黄金发展期,传统业务方面,DRGs、智慧医院对电子病历提出长期要求,院内 IT 长期景气实质将得到提升;创新业务上,疫情使互联网医疗接受度提升,国家政策不断加码。

收入利润复合高速增长,传统业务扮演定海神针。
受益于行业高景气、高产品化率和前期收购实现的渠道拓展,公司近年来收入与扣非后利润稳定增长。2016-2020年营业收入和扣非净利润复合增长率分别为 24.16%和 22.81%,毛利率保持在 50%以上的较高水平。
收入结构上,2019、2020年公司传统业务(即医疗卫生信息化业务)收入占总收入的比重分别为 94.89%和 93.27%,创新业务(也就是互联网医疗业务)的收入比重虽然有提升,但占比还尚低。
在传统业务中,软件收入占比上升,硬件销售占比下降。
2020年,软件销售、硬件销售和技术服务的毛利率分别为69.64%、56.44%和14.66%,营收结构的调整为公司整体毛利率的提升提供动力。

近年着力控制应收账款,现金流质量明显改善。
在前期市场开拓阶段,为建立客户关系,公司应收账款增速较高,如今拥有了一定的市场地位后,由董事长亲自负责着力控制应收账款增速,从近年各季报对比看来取得了一定成效,整体呈降低趋势。
同时,公司市场地位提高后对上游议价权增强,近两年应付账款增速高于营业收入增速。
此外,产品体系逐渐成熟,产品化率提高,两方面原因共同作用下,公司经营活动现金流量净额快速增加,明显快于营业收入增速。

率先实现全国化布局,加码研发形成产品化优势
前期外延拓展完成全国覆盖,把握优质客户,二三级医院占优。
前期通过并购,公司渠道能力得到大幅提升,目前除香港、台湾以外,公司的服务网络对全国其它32个省、自治区、直辖市均已完成覆盖。
公司服务 6000 余家医疗卫生机构用户,三级医院和二级医院客户数量位居行业前列。
公司在二级医院优势明显,高客户基数与强大的技术实力将助力公司持续受益行业信息化系统升级需求释放。
收入侧重华东、华北地区,华东内部收入比率逐渐均衡。
公司营业收入集中在经济发达地区,2020年华东和华北地区收入分别占总收入的49.23%和38.78%,合计近90%。
其中华东地区集中在上海地区,但上海地区的收入占华东地区总收入的比例从2016年的37.53%逐渐降到2020年的 51.90%,2016-2020年,上海地区和其他华东地区的收入年均复合增速分别为 13.84%和 31.79%,表现出开拓新市场的能力。

后期依托内生打磨产品,扩大行业优势,树立行业标杆。
近年,公司从外延转向内生发展,依托内部力量研发整合产品,产品模块化、标准化程度提升,大大缩短项目实施周期,在行业高景气度背景下,快速交付的优势不断显现,订单持续稳定增长。
2019年,公司实现多个敏捷交付案例,如三乙医院四川省通江县人民医院项目 18 天实现实施上线。
研发投入逐年增加,不断提升公司业务竞争力。
2016-2020年,公司研发人员由 988 人增至 1953 人,研发投入由 1.29 亿元增至 4.70 亿元,复合增长率达 38.16%,2020年研发投入占营业收入比例达 20.76%,位居行业前列。
公司高度重视研发,将对未来业绩产生积极影响,通过不断的研发转化,公司未来应用及产品方面或有望率先实现落地,增强在头部三级医院中的竞争力。

产品化初显成效,2020年人均效能显著提升。
公司在产品化研发层面积累较多,形成了较大的行业优势。2020 年公司在整体人员增长 8.98%的情况下实现营业利润33.73%的增,人均收入贡献达 42.81 万元(19 年 39.32 万元),人均毛利贡献 23.14 万元(19 年同期 20.22 万元),人均净利润贡献 9.54 万元(19 年 8.15 万元),公司各项人均产值均处于行业领先水平。
行业展望:行业景气高保障,医疗云化开拓未来
我们总结了行业发展的三方面推动要素的推动,一是后疫情时代医疗资源建设带来信息化建设的客户增量;二是医疗机构评级体系的不断丰富完善带来存量需求,DRGS 全面铺开、智慧医院“三位一体”评级体系的确立、医共体将助推以电子病历为核心的医疗信息系统继续升级;三是医疗信息化 SaaS 化转型带来的产品大规模升级。

驱动力 1:后疫情时代医疗资源建设带来信息化建设的增量需求
我国医疗资源长期供给不足,疫情助推医疗卫生新基建落地。
优质医疗资源总体供给不足、分布不均衡是我国卫生领域长期存在的突出问题,2008-2018 年,我国人均医疗卫生支出从 132 美元增长到 501 美元,而美国同期从 7411 美元增长到 10624 美元,同世界主要发达国家相比,我国人均医疗资源明显不足。
医疗资源不足的问题在此次疫情中充分暴露,2020年,为保障人民生命健康同时刺激消费和投资,国家提出医疗卫生新基建,各地实行补短板政策。
中央层面,2021年“两会”中提出发行 1 万亿元抗疫特别国债,全部转给地方主要用于公共卫生等基础设施建设和抗疫相关支出。
地方层面,京粤江浙沪等重点五省新一轮公卫建设规划加速落地,北京和上海系统性出台公卫建设三年行动计划。


新建医院立项翻倍,带动行业增量需求提升。
根据国家卫健委统计,2020年各月新增医院数量同比2019年整体呈现增加趋势,上半年疫情爆发期尤为明显。
根据各地立项资料,2020年新建医院数量同比疫情前翻一倍,对应的新增医院部分带来的信息化需求可以提高一倍,按医院建设期 2-3 年估计,该需求可在2021年下半年至2023年释放。

驱动力 2:医保控费及评级体系不断丰富带来更多持续升级需求
我国医疗信息化存在渗透率提升的客观需求。
当前院内信息化投入绝对额和占医疗机构收入整体比重较低。
信息化投入占比方面,据产业信息网数据,2011-2019 年,我国医疗信息化市场规模从 146 亿元增长至 592 亿元,增速稍高于我国医疗机构总收入。
医疗信息化市场规模占医疗机构总收入的比重从 2011 年的 0.89%提升至 2019 年的 1.14%,虽长期呈现增长态势,但较欧美占比显著较低(美国约为 5%-10%)。
平均来看,在 CHIMA 统计的 1909 家样本医院中,医院累计投入大致仍为百万级别,累计投入 1000 万元以上的医院合计占比 28.76%,未来仍具备较大的提升空间。

国家卫健委圈定的智慧医院范围主要包括三大领域,即面向医务人员的“智慧医疗”、面向患者的“智慧服务”、面向医院管理的“智慧管理”。
其中,“智慧医疗”是以电子病历为核心的信息系统建设,2010年开始就已经在全国推进,2018年12月,国家卫健委发布《电子病历系统应用水平分级评价管理办法(试行)》,将电子病历分为0-8九个等级。
“智慧服务”从患者服务的维度考察医院互联网建设与应用水平,2019年 3 月,国家卫健委发布《医院智慧服务分级评估标准体系(试行)》,分为 5 大类别 17 个业务项目指标,一共 0-5 六个等级。
智慧管理是包括医疗质控、财务、后勤、教学科研等在内的全方位精细化管理,2021年3 月,国家卫健委发布《医院智慧管理分级评估标准体系(试行)》,共分为 1-5 五个等级,包括 33 个评估项目。
通过构建医疗、服务、管理“三位一体”的智慧医院系统,医院将为患者提供更高质量、更高效率、更加安全、更加体贴的医疗服务。

智慧医疗:
实现 DRGs 医保分组控费将有效助推电子病历升至 5 级,智慧医院建设将推动电子病历等级持续升至 6 级。
自2018年 3 月医保局成立以来,我国陆续出台了多条政策推动 DRGs 发展,助力医保控费。
2019年 6 月,国家医保局发布通知,要求加快 DRGs 在全国 30 个试点城市的推进。
根据健康界调研数据,截至2019年 8 月,已经开始采取 DRGs 付费或正在试点按 DRGs 付费的医院占比约 26%。
2021年 3 月,据国家医保局消息,北京、天津等开展 DRG 付费国家试点工作的城市已全部通过模拟运行前的评估 考核,进入模拟运行阶段。
11 月 26 日,国家医保局发布《DRG/DIP 支付方式改革三年行动计划》,指出从2022到2024年,全面完成 DRG/DIP 付费方式改革任务,推动医保高质量发展;到2024年底,全国所有统筹地区全部开展 DRG/DIP 付费方式改革工作,先期启动试点地区不断巩固改革成果;到 2025年底,DRG/DIP 支付方式覆盖所有符合条件的开展住院服务的医疗机构,基本实现病种、医保基金全覆盖。

DRG/DIP 改革将打开行业增量空间,显著推动板块景气度提升。
医保局端,按全国 315 个医保统筹地市计算,若 DRG/DIP 改造单价 300 万,将打开约 10 亿元的即时及刚性医保信息化需求。
医院端,按 10000 家二级以上医院计算,若 DRG/DIP 改造单价 300 万,医院建设 DRG/DIP 将打开 300 亿元的医院增量市场空间。
此外,实现 DRGs 精准控费要求医院动态掌握临床数据,对应电子病历 5 级,即实现数据的统一管理和中级医疗决策支持。
我们认为,未来 DRGs 的全面铺开将为医院电子病历向 5 级提升打开中期空间,未来医院要完成智慧医院全面建设,实现全流程医疗数据闭环管理,电子病历需要达到 6 级。

智慧服务、智慧管理:有望接棒智慧医疗评级打开行业未来空间。
继2019年 3 月国家卫健委发布《医院智慧服务分级评估标准体系(试行)》,2021年3 月 15 日,国家卫生健康委医政医管局发布《医院智慧管理分级评估标准体系(试行)》,这也意味着智慧管理评级由前期的协会评级升级为国家标准评级。由智慧医疗、智慧服务和智慧管理组成的智慧医院评价体系正式形成。
2019年,我国智慧服务平均水平为 0.33 级,尚处于起步阶段,根据智慧服务与电子病历分级的对应关系仍有很大成长空间。
根据2020中国医院信息网络大会,智慧服务等级与电子病历评级存在对应关系,其中智慧服务 1 级(医院应用信息化手段为门急诊或住院患者提供部分服务)对应电子病历 3 级,智慧服务 2 级(医院内部的智慧服务初步建立)对应电子病历 4 级。
2019年我国智慧服务全国平均仅为 0.33 级,在二级医院达到电子病历 3 级、三级医院达到电子病历 4 级的情况下,各医院升级到对应的智慧服务等级将带来极大的建设空间。

驱动力 3:医疗信息化产品 SaaS 化发展带来医院系统大规模替换需求
医疗 SaaS 是行业垂直型 SaaS 中最重要的类目,市场占比 16%,位居行业垂直型第二。根据艾瑞咨询,2018年我国行业垂直型 SaaS 市场规模达到 103.3 亿元,年增长率高达 56.6%。
其中,零售电商 SaaS 市场规模最大,约占行业垂直型 SaaS 的 26%。医疗 SaaS 市场规模紧随其后,占比约 16%,未来仍有很大提升空间。

医疗领域政策释放信号,鼓励医院探索应用云技术。
国家卫健委于2020年 7 月下发了《医院信息互联互通标准化成熟度测评方案(2020年版)》,对医院的互联互通建设提出了新的具体要求。
与2017版标准进行对比可以看出产业政策对云化的鼓励,新版标准增加对微服务、5G、区块链、大数据等新技术方面的要求,同时在平台功能加入了服务订阅管理功能,释放对云端存储、SaaS 云订阅服务的支持。

医疗信息系统 SaaS 化是行业内客户和厂商未来的必然发展方向。
对医院等客户而言,传统医疗信息系统解决了医院数据的从无到有,如个人病历信息从手写到电子存档,医院开始通过业务的信息系统实现了线上化和自动化的流程,并将数据收集和汇总。

但行业发展至今,医院通过系统所获取的相应数据在目前的体系下并未形成充分利用,提升医院的运行效率和医技水平。
因此,将各个系统的数据打通实现实时使用将是医院未来重要的发展方向,也给行业SaaS 化提供了基础。

通过医疗云化,厂商的产品竞争力和议价力将显著提升。
对于厂商而言,医疗数据的打通及实时利用,将帮助厂商升级系统架构,提升系统的研发迭代和延展性。
利用云上的数据实时存取和调用,厂商可以开发出更多创新型的非流程类业务系统,更多基于医院及临床数据的应用将被开发出来,厂商的产品市场竞争力和议价力将显著提升。

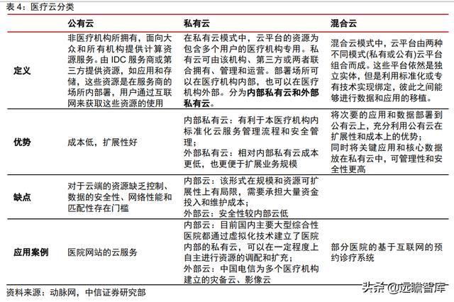
模式上,我国医疗机构以私有云为主,正逐渐往混合云转变。
医疗云主要有三种部署模式:公有云、私有云、混合云。
根据国家移动信息化中心的统计,截至2016年 11 月,我国 35.6%的三级医院和 7.8%的二级医院已经部署了云计算应用。
私有云是目前医疗用户主选的云计算模式,46%的用户选择了私有云部署方式;从安全角度出发,医院尤其是三级医院云化的方向仍是以自建的私有云为主。
公有云的部署占比为 19%,医疗行业用户对公有云的接受度有所提升。
随着互联网+医疗健康、远程医疗、分级诊疗、区域医疗协同的发展,院外业务应用(SaaS)模式将成为主要应用场景。

模块上,医疗机构上云以分模块渐进式进行,从互联网、轻量级业务向医疗核心业务渐进发展。
医疗机构云迁移应当在云容灾备份基础上,做到互联网等轻量级业务先行,核心业务最后上云,保障系统的稳定性和安全性。
云容灾备份是目前较为刚性的需求,本地容灾备份对服务器及本地机房成本要求较高,云容灾备份可减少医院成本。
互联网业务是医院公有云的入口,如互联网医院平台、互联网挂号等。未来越来越多的医院轻量级业务有望向公有云过渡,如卫宁健康新产品 WiNEX 的门诊医生工作站、住院医生工作站等以流程类功能为主兼具部分诊疗功能。
在轻量级的基础上,若未来公有云技术和安全性有较高保障,如检验检测、影像、手术室系统等临床相关核心系统亦有望具备上云机会。

传统业务:力推新一代云架构产品 WiNEX,助推市占率提升
产品:WiNEX 引入云原生中台架构,持续延伸上层专业化应用矩阵
率先推出云原生中台架构新产品 WiNEX,引领医疗行业变革。
随着我国医疗卫生服务体系的变革和发展,医院正逐渐向信息化、数字化、智能化方向转变,而传统紧耦合模式下的医疗业务系统架构已无法适应医院面向未来建设开放、灵活、易扩展的发展要求,医疗健康领域信息化建设面临升级换代的转折点。
2020年 4 月,公司基于云原生技术和中台理念,采用前台与数据库相分离的 B/S 架构,推出新一代产品 WiNEX,初代含有数据中台和门诊医生工作站两项产品。
2020年 5 月,公司正式推出云化战略,引领医疗行业上云。

WiNEX 数据中台通过医院各部门数据的打通,形成各类专科知识库,助力医院数据从可收集到实时可用。
传统医疗信息化软件实现了医院的数据从无到有的过程,医院的各种流程类数据和患者数据得以被记录。
而受限于前期的技术和产品能力,医院的数据并未被打通和实时使用。
WiNEX 借助于中台架构,打造以数据中台为核心的三大中台(技术中台/数据中台/业务中台,中台思维即充分考虑通用性、复用性和可扩展性等特性,通过这些特性,归纳出来可复用的数据、知识、流程和规则等做成中台,通过中台来支持新系统、新技术的开发、升级和可持续发展)。
WiNEX 数据中台的核心是提供个性化的数据服务,将医院内各科室的静态医学数据标准化结构化,并通过机器学习开发出来新知识,建立各个科室的知识图谱,并整合成数据基础服务与数据建模服务和数据分析服务,并将其提供给前台。
数据中台帮助医院实现动态的流程数据和行为数据的资产化价值化,数据可实时收集实时使用实时迭代,通过数据知识不断反哺前端业务。

利用专科知识库和前后端分离架构,开发优化上层高体验感的通用化应用,不断提升医生业务效率。
WiNEX基于数据中台于2020年同步推出了WiNEX门诊医生工作站产品,使用了前后端分离技术,并深度应用了数据中台专科知识库。
在界面上,WiNEX更多采用了平铺展示,对医疗知识、诊疗处置、病历在同一界面内有机结合,将功能性有效呈现,医务人员具有较强的医疗体验,且通过前后端分离,各个科室所采用的门诊医生工作站界面排版保持一致,仅通过后台不同专科知识库实现各科室功能差异化,极大提升了前端的升级和规模化复制效率。
在数据功能上,门诊医生工作站通过数据中台形成的知识图谱,在应用上体现为医生提供索引推荐(如诊疗诊断、合理用药)等,WiNEX知识图谱相关功能便捷了医生的日常就诊工作,极大提升了医生的业务效率。

在中台架构的基础上,公司持续加速上层应用的模块化丰富,2021年,WiNEX 上层产品数量丰富至 8个,大临床产品完成标杆上线。
公司通过业务中台对业务的抽象与融合,提供共性的流程和操作的服务,包括各类标准流程,临床路径等。
不同于传统信息架构进行竖向切分,业务中台架构进行横向切分,分成前台应用层和业务中台层,在数据中台和业务中台支撑下,前台应用系统只需要按照医疗场景需求来组合。这种架构能够提高产品复用性和灵活性,提供更多的新场景下的业务创新。
2021年上半年,公司推出了门诊医生站、住院医生站、住院护士站、体检管理、PACS 系统、病案系统、BI 系统、HDCC 系统等 8 个新产品,快速实现了上层产品的规模化研发。
公司2021年 9 月于天津海河医院完成 WiNEX 大临床版本上线,项目周期仅为 6 个月,体现公司产品优越性,我们预计 WiNEX 大临床版本将于明年正式发布,且公司将进一步延伸上层专业级应用。

推广:1+X 模式将标准化和定制化相结合,提升用户粘性和用户吸引力
WiNEX 采用 1+X 迭代升级模式,支持一次性置换及原有系统对接,支持一次性购买和 SaaS 云服务模式,满足不同医疗机构差异化需求。
公司推进 1+X 的迭代升级模式,1 是交付中台,X 是模块化产品,可以基于客户需求定制。
WiNEX 是覆盖从轻量级业务到核心业务的全产品体系,目前可满足智慧临床、智慧服务和智慧管理的建设要求,未来伴随产业要求提高也容易直接升级,而不需要重新建设系统。
在升级方式上,既可以进行平台一次性置换,也可以通过中台架构和原有系统形成对接,打通数据交付的通道,在中台之上可以开启新的系统,让新老系统共同运行,逐步迁移升级。
在市场推广上,既支持传统的一次性购买,也支持 SaaS 租赁云服务模式,首次开通后每年支付一定的服务费用。

以头部标杆老客户替换为着力点,依托产品及品牌优势逐步开拓二级医院/专科医院等新客户。
对于头部老医院客户,医院系统结构繁杂,老的系统架构沿用数十年之久,在原有架构上升级迭代愈发复杂,WiNEX 能够实现持续交付和快速迭代,为医院提供云化解决方案,打造数字化生态环境,助力构建智慧医院,树立行业标杆。
对于广大的二级/专科医院,由于系统相对标准化,数据量相对少,上云迁移成本较低,之前受到资金限制,卫宁通过 WiNEX 的 SaaS 付费模式,提供代价最小,帮助医院上云的迁移方案,二级及专科医院资金问题得以解决。
公司具有 6000 多家的存量医疗机构客户,将通过部分头部老客户建设智慧医院契机,先行先试形成较强的标杆效应和品牌优势,逐步吸引更多老客户采购 WiNEX 产品,提升公司在老客户中的价值。
面对新的客户,公司将依托分年付费、阶段性降价等方式,利用性价比优势向外延伸至二级医院/专科医院等新的医院客户。

WiNEX 实施效率显著提升,产品成熟后推广情况再次领先行业。
包括卫宁健康、创业惠康、东华软件、东软集团多家公司都在积极布局中台化产品,说明中台化是行业趋势,其中卫宁健康的推广落地情况最为领先,如同曾经进行全国化布局一样,率先推出中台化产品并积极落地完善有望打造卫宁另一大优势。
目前,公司 WiNEX 产品的实施交付效率已经完善,实施周期从最初的三四个月缩短至目前的半月到一月,交付产能显著提升。
伴随交付产能的提升,公司WiNEX 产品推广不断加速,2020年在数十家医疗机构推进建设,至2021年前三季度已经在约 140 家医疗机构落地,另有数百家医疗机构有建设意向。根据公司预计,2021年公司全年推广计划为实现 200 家以上用户的部署。
2020年 WiNEX 推出的是门诊+中台+知识库,2021年增添了住院和其他子系统,发布了专病版和大临床系统,顺应云化的优势,后续根据预算情况产品可以不断迭代升级,初期阶段还在进行 HIS 转 WiNEX 的经验积累,逐渐完善产品后有望实现量价齐升。
美国上云启示:分场景渐进式上云,加速行业集中大势
美国医疗 IT 上云是一个分场景渐进式过程。
美国医疗信息化龙头 Cerner、Epic 和 MEDITECH 最初都是先在小范围试点推广,逐步实现转云。
Cerner 于2010年推出了 Health IntentTM 基于云的平台,主要应用于搜索患者健康记录,同时根据患者临床活动为医生推荐临床措施,极大地提高临床诊断效率。
Epic 于2015年开始转云,一开始只向社区医院提供远程托管或 SaaS 解决方案,以降低电子病历使用和存储成本。
MEDITECH 于2017年推出基于私有云的订阅制电子病历解决方案 MEDITECH as a Service(MaaS),最开始也只向偏远地区的急诊医院(Critical Access Hospitals)提供,直到2019年才开 始与 Google Cloud 公有云合作。
率先转云的厂商收益,头部玩家集中度提升。
美国医疗 IT 的竞争格局在转云过程中也发生了变化。
一是率先转云的厂商最先收益,市占率提升明显。
以急诊电子病历市场为例,最早转云的Cerner在2013年市占率落后于 Epic 和 MEDITECH,2014年市场占有率便成为行业第一,占到23.3%。2015年转云的Epic虽然起步较晚,但较快地抢夺市场,2019年市占率重回第一,占到29%。
而最后转云的 MEDITECH 市占率则从2014年的第二名,下降到2019年的17%,与Cerner、Epic存在一定差距。
二是转云厂商市场占有率不断提升,并向头部集中,急诊电子病历市场TOP3市占率从2014年的65%提升至2019年的72%。

我国医疗信息化市场集中度低,参考美国发展进程,云化将加速国内市场集中度提升。
2019年美国急诊电子病历市场中,前两名企业 Epic 和 Cerner 分别占29%和26%,且仍存在持续向头部企业、尤其是前两名企业集中的趋势。
相比之下,中国的医疗信息化市场仍有较大提升空间。
根据 IDC,2019年我国电子病历市场前两名市场份额仅 32.5%,与美国相比仍有很大提升空间;其中,卫宁健康市场份额 11.4%。
我们认为,依托 WiNEX 产品,除了老客户更换和增购提升公司院内占有率,公司在传统优势地区树立头部医院标杆,并加强在中西部地区医院和二级专科医院的推广,有望扫除长尾厂商,进一步提升市占率。

创新业务:享政策红利,前瞻卡位打开增量空间
持续前瞻布局“4+1”创新业务,打开长期发展空间自2015年起,公司便积极布局医疗健康服务领域,推动互联网+模式下的医疗健康云服务等创新业务的发展。
公司“4+1”互联网医疗业务包括云医、云药、云康和云险,分别对应互联网+诊疗、互联网+医药、互联网+健康管理、互联网+医(商)保控费和创新服务。
“4+1”战略帮助公司广泛连接了医疗服务和健康管理的各个参与方,包括医院、药店、疗养院等医疗服务提供方,患者、亚健康人员等医疗服务接受方,医保、商保、个人等医疗服务支付方。
目前,公司创新业务仍处于投入期,业务端数据持续向好,财务上存在一定滞后性。
我们认为,在疫情背景和政策助推下,公司与医院共建及运营互联网医院、处方外流和医保 IT 等创新业务将成为新增量。

政策疫情双重加持,创新业务乘互联网之风驶入快车道
顶层设计不断加码,关键节点破局在即。
2018 年以来,我国互联网医疗政策从顶层设计到具体管理办法层层助推,互联网首诊、医保接通、网售处方药,行业生态各关键节点处于政策黄金期。
在医保支付方面,多项文件明确将符合条件的“互联网+”医疗服务费用纳入医保支付范围。
随着各省市医保接通模式的落地和推广,全国范围内医保覆盖互联网医疗未来可期。
在互联网诊疗方面,虽然目前仍局限在常见病、慢性病复诊,根据2020年 7 月国家发改委等 13 部门联合文件,互联网首诊放开仍有待政策进一步规范,但 4 月国家发改委首次释放放开“首诊”信号。
在互联网医药方面,2019年修订后的《药品管理法》首次解除处方药在线销售限制,网售处方药已进入实质执行阶段,随着处方外流模式进一步明确,处方外流将将成为行业显著增量。
在健康管理方面,政策主要集中在地方试点,随着国民健康意识提高,未来仍有较大发展空间。

疫情下互联网医疗优势显现,线上就医习惯得到培养。
疫情期间,互联网诊疗的优势得以显现,非接触、跨时空的特点能够减小交叉感染风险,缓解线下诊疗压力。国家也接连发布政策,推动互联网医疗步入发展快车道。
疫情发生以来,各大医院的互联网医院平台和平安好医生等第三方平台纷纷推出在线问诊、线上购药等服务,缓解了实体医疗机构医疗资源不足的压力,及时满足了人们在家看病的需求。
本次疫情加速了消费者线上问诊与购买习惯的养成,随着我国抗疫进入常态化,互联网医疗渗透率有望进一步提高。
创新业务收入高速增长,进入发展快车道。
2020年,公司实现创新业务收入 3.61 亿元,同比增长 28.72%,较2018年收入 CAGR 44.08%,2021H1,公司实现创新业务收入 1.39 亿元,同比增长 20.84%,受加大投入影响,创新业务亏损扩大至 9582.14 万元。

互联网医院建设保障云医未来成长性,处方外流迎云药发展契机
(1)“云医”牢牢把握医院侧数据资源,护航创新业务发展与医院共建互联网医院优势显著。
云医主要通过纳里健康平台帮助实体医院建设并运营互联网医院,产品线包括就医服务、健康管理服务、互联网诊疗服务、远程医疗协同、家庭医生服务、人工智能、第三方协作等,主要收入来自一次性建设费收入和合作运营互联网医院的运营服务费分成。
得益于庞大的客户基数和政策支持,云医商业模式可持续强,未来增长性较为确定。
一方面,公司传统业务拥有6000余家医疗卫生机构客户资源,禀赋优势明显,可以逐步转化为云医业务的客户。
另一方面,公司与医院“合作共建+运营”的互联网医院建设模式,医疗责任划分明确,更符合监管意愿。
疫情期间,公司标杆浙江邵逸夫医院运营项目已成为国家实质推广模式。

互联网医院建设百亿市场空间,将为公司未来带来巨大成长空间。
根据我们测算,基于2019年三级医院和二级医院的数量,假设2019-2025年三级医院与二级医院的数量增速分别为 7.9%/7.4%,假设三级医院互联网医院平台建设单价为 200 万元,二级医院互联网医院平台建设单价为 50 万元,三级医院互联网医院渗透率 100%,二级医院互联网医院渗透率 50%,则三级医院和二级医院未来 5 年将分别贡献 86.76、37.17 亿元的市场空间,2025年项目制互联网医院建设整体市场空间将达到 123.93 亿元。
鉴于公司前期的高市占率和互联网医院合作运营分成的商业模式突破,卫宁健康将有望于互联网医院市场获取数十亿潜在收入规模。

公司与医院合作共建互联网医院数量持续高增,预计未来将继续带动创新业务其他板块成长。
截至2019年底,全国取得医疗机构执业许可证的互联网医院共 269 家,卫宁健康合作共建了其中 89 家,市占率达 1/3。
截至2020年上半年,卫宁纳里健康累计承建 7 个省级互联网医院监管平台,约占全国建成/在建省级互联网医院监管平台案例的 1/3;截至2021年上半年,卫宁纳里健康平台提供互联网医疗应用服务的医疗机构累计达 6800 余家,其中与实体医疗机构已签订合作共建协议(含已取得医疗机构执业许可证)的互联网医院累计 310 余家,卫宁纳里健康平台完成收费在线问诊订单 60 余万次,同时完成第三方在线检验检查与健康管理服务订单 40 余万次,另有因政策落地时间差异等尚未收费服务订单超过 2100 余万次。
云医发展目前形成“互联网复诊+处方在线流转+医保支付+药品配送到家”的全流程服务闭环,未来将继续带动创新业务其他板块的成长。

(2)“云药”:依托云医院资源,打开处方外流市场处方外流市场广阔,云药迎发展契机。
公司云药业务致力于构建打造一个融“处方流转、药险联动、B2B 赋能、健康服务”于一体的“药联体”。
根据 IQVIA 预测,随着分级诊疗和医药分开深入实施,2020年处方外流线上将达60~80亿元的规模,预计到2023年线上渗透率将提升到 30%左右。
公司依托“钥世圈”在全国推进“互联网+药联体+处方流转”业务,建立和运营包括用药、买药、配送的一站式云药房平台,目前在天津、上海等地多家三级医院落地,上线 2 个多月,已服务一万余人次。
随着处方外流线上渗透率不断提高,公司的云药业务发展前景广阔。

针对处方外流,钥世圈推出“医药健险整合运营”SaaS 服务平台 RiNGNEX。
公司加大对“云药”业务的投入,2020年10月及2021年 5 月,公司对“云药”业务载体钥世圈进行两次增资,上市公司对钥世圈持股比例由31.97%提升至45.70%,并入公司合并报表范围。
公司于2021年上半年发布 RiNGNEX 平台,截至2021H1已与人保、太保、泰康、众安等50 余家商保机构开展合作,接入约 30 家医疗机构以及 3 个区域中心药房,并在全国范围内连接了 8 万多家药房。
在药品服务板块,通过自有医药公司与国药、益丰等大型医药公司及顺丰、蜂鸟等第三方渠道合作,目前 B2C 药房已实现大部分地区药品配送次日达或三日达,O2O配送网络支持核心城市 3 公里 45 分钟送达。

盈利预测及估值
盈利预测
主营业务:
(1)公司软件销售业务受疫情影响稳步消除,2021年迄今增速略有提升随着新建医院的需求释放及新产品 WiNEX 的逐步放量,预计2022-2023年软件销售业务加速增长,收入增速为25%/35%/30%。
(2)公司技术服务产品主要是软件的运维及二次开发,受益于智慧医院建设加速及公司前期的客户积累,老客户需求更新加快,预计技术服务呈现整体加速态势,2021-2023年收入增速为20%/25%/23%。
(3)硬件为公司软件配套外采设备,鉴于公司提升业务质量,预计硬件业务保持较低增速,2021-2023年收入增速为10%/15%/13%。
(4)互联网医疗健康业务2021年受子公司并表贡献实现大幅增长,2022-2023年,该业务作为公司未来方向长期发力,预计高速增长,2021-2023年收入增速预计为217%/38%/31%。
综上,预计公司2021-2023年实现营业收入30.56、39.83、50.40亿元。


费用:
(1)公司加速 WiNEX 新产品销售,预计2021-2022年销售费用率保持较高水平,2023年开始加速下降,2021-2023年销售费用率14.0%/13.5%/13.0%;
(2)公司2021年受股权激励费用和并表影响,管理费用率略有上行,公司持续优化管理,我们预计后续管理费用率较前期呈现较快下降趋势,2021-2023年管理费用率将为6.8%/6.5%/5.9%;
(3)公司近期加速了医院数据中台和 WiNEX 各类新产品的研发,我们预计未来三年研发 费用率较2020年整体有提升,但逐年下降,预计2021-2023年研发费用率10.8%/10.5%/10.0%。

估值
卫宁健康是医疗 IT 赛道的龙头公司,具备较强的产品能力及商务能力,在医保改革政策和医院评级体系完善及新建医院等医疗新基建带动下,有望进一步提升市场份额。
卫宁健康在产品层面研发并推出新一代云化架构产品 WiNEX 并取得较好的推广成效,未来有望加速推广提升公司经营效率及经营质量。
我们选取软件转云厂商(泛微网络、广联达、恒生电子)以及医疗信息化厂商(创业慧康)作为可比公司,2022年可比公司对应 P/E 为 49x,考虑到 WiNEX 提升了公司长期竞争力以及议价权,且具有 SaaS 化收费的潜在机会,对公司未来的市占率和净利润率提升将具备较强的贡献,乐观情况下,可单拆 WiNEX 进行 PS 分部估值,我们现阶段保守按可比公司整体估值给予公司 49x PE。
我们预计公司2021-2023年净利润 6.24/8.87/12.04 亿元,给予公司2022年 49x P/E,对应总市值 435 亿元,折合目标价 20 元。

—————————————————————
请您关注,了解每日最新的行业分析报告!
报告属于原作者,我们不做任何投资建议!
如有侵权,请私信删除,谢谢!
获取更多精选报告请登录【远瞻智库官网】或点击:智库官网|文库首页-远瞻智库·为三亿人打造的有用知识平台
内容来源网络,如有侵权,联系删除,本文地址:https://www.230890.com/zhan/133008.html
