为贯彻落实《工业互联网创新发展行动计划(2021-2023年)》,加速工业互联网标识应用落地实施,引导标识应用向更广范围、更大规模、更深层次发展,中国信息通信研究院于近日武汉举办的2021中国5G+工业互联网大会“工业互联网标识”专题会议暨中国工业互联网标识大会(武汉)上发布了“第二批国家工业互联网标识应用供应商”,共25家企业入选。
目前,中国信息通信研究院已开展了两批标识应用供应商的甄选工作,全国共有37家企业进入名录,随着合作伙伴的不断加入,标识应用供应商体系日趋完善,各行业供应商将发挥应用基础和优势,催生良性商业模式,共建标识生态。
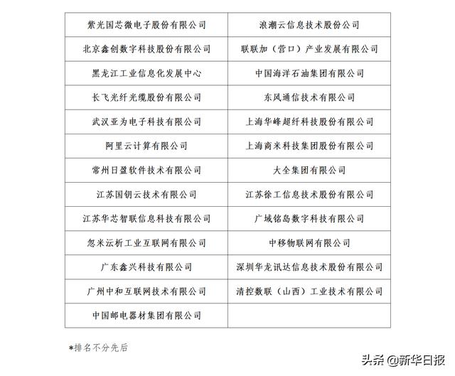
l 工业互联网标识应用第二批供应商名单:

经过三年多的发展,工业互联网标识解析的基础设施、应用成效、创新能力、产业生态、安全保障进一步增强。在工信部印发的《工业互联网创新发展行动计划(2021-2023年)》中提出“标识解析增强行动”,描绘了以下三个方向的发展方向:一是促进标识应用发展,二是完善标识技术体系,三是丰富标识产业生态。
从标识技术体系完善的角度来说,需要从识别采集层、标识服务层、数据治理层、信任管理层共同出发,同步融合多种成熟技术、新技术,结合工业场景,以产业需求为导向,以技术创新为驱动,不断丰富完善现有标识技术体系。
在应用的发展过程中,标识应用供应商将发挥巨大的作用,成员单位将发挥各自行业基础、技术优势,从供给侧形成标识应用产品库和资源池,不断完善标识应用体系,提供一体化、多样化的应用选择;从需求侧解决企业标识应用落地难、成效差的问题,降低企业对于应用开发的门槛,实现应用快速规模化落地;从产业侧发挥行业龙头的优势和经验积累,通过行业强实践性应用,挖掘标识潜在深层价值,明确应用发力点和突破方向,为标识产业决策做支撑。
从打造完整、丰富的标识大生态出发,供应商通过打通存量二级间以标识应用为产品的商业模式通道,促进标识生态内循环,完善生态中生产者、使用者、再生者之间关系的相互转换及良性循环,使生态系统逐渐趋于平衡。
随着标识应用供应商体系持续完善,供应商提质扩容。工业互联网标识应用供应商体系以四层金字塔架构为基础,分为“战略级供应商合作伙伴、Plus合作伙伴、重点合作伙伴、沟通伙伴”,现已公布的37家供应商覆盖体系全种类,并从研发赋能、运营赋能、人力配置、市场推广赋能、生态建设、产品撮合、线索共享等多维度共同助力工业互联网标识解析发展。
【第三批标识应用供应商征集计划】
为了促进标识应用向着规模化、创新性发展,中国信息通信研究院向业界启动“2022年第三批标识应用供应商的征集计划”。在前两批供应商的基础上,第三批标识应用供应商将覆盖更多新的行业和产业,着重关注合作伙伴在垂直行业内的纵向贯通能力,强调标识解析综合技术能力及标识应用质量。未来,中国信息通信研究院将与各标识应用供应商共同共同推进标识应用发展,引导企业快速落地应用,丰富标识技术体系,完善标识大生态。
联系人:叶先生yezihao@caict.ac.cn
内容来源网络,如有侵权,联系删除,本文地址:https://www.230890.com/zhan/132921.html
