【声明】本原创内容只做信息分享,不做任何医疗建议。请随意转发分享,“转载”请私信我。

很长一段时间以来,我们的身边总是充斥着这样的告诫:炒菜要少放点油,平时少吃点肉和海鲜,多吃菜,主食不能少,这样吃才健康!
主食管饱,多吃菜,少吃肉,这样真的健康吗?事实上,我们中国很多老一辈的人和传统父母们都在遵循这样的饮食模式,也就是高碳水低脂肪饮食。

在他们的餐桌上,米、面、粥、馒头、年糕、米线这类精致主食是必不可少的;脂类、蛋白的种类很少,一天最多吃一个鸡蛋,一个月吃一次鱼;绿叶蔬菜的种类也很少,主要以土豆、各种豆类、南瓜、冬瓜、大白菜等为主;平时很少吃水果。

来源:新浪网
“脂肪恐惧”可以说是深深地烙印在一代人的观念上,而且又潜移默化地影响着下一代的人。虽说,脂肪多了确实不好,但没有脂肪呢?脂肪不够呢?碳水失衡呢?这同样会带来疾病!
今天,逆糖计划把人体所需的七大营养素的平衡与健康之间的关系给大家做一个简单的总结,大家可以对比自己平时的饮食结构,好好想想:你的饮食,营养是否失衡了呢?
01 水平衡
首先,水平衡可不是一天八杯水这么简单粗暴。每个人每天的水来源包括饮水(白开水、饮料等)、食物(萝卜、米饭、粥、热汤等)和物质代谢,总计约2500毫升。
而与此同时,标准室温下人体内的水分又会通过肾脏排尿、呼吸、皮肤蒸发、大便等形式输出,总量同样约为2500毫升。

图源:生命时报
正常情况下,普通人每天应该饮水1200~1500毫升,但天气热、活动量大、排汗多时要注意多喝水;如果你在饮食中的汤汤水水摄入比较多,那么相应地就应该减少单纯饮水的摄入量。

02 蛋白质平衡
蛋白质是人体最基本的重要组成成分,也是身体生长发育、衰老组织更新和损伤组织新生细胞的修补原料,与免疫系统功能息息相关。可以说,没有蛋白质就没有生命。
然而,许多人喜欢用植物蛋白来代替动物蛋白,认为这样更健康,殊不知,动物类蛋白生物利用率更高,是不能被植物蛋白完全代替的。

比如,大豆的蛋白含量虽然很高,但其缺乏某种人体必需的氨基酸,如果你只靠喝豆浆、吃豆制品来补充蛋白质,那么显然是不够的,需要搭配其他互补的食物以满足氨基酸摄取的全面性。
如果蛋白质摄入不足,那么就会导致儿童生长发育迟缓、人体代谢率下降、肌肉无力、易疲劳、消化不良、甲状腺功能低下、贫血、骨质疏松等症状。
所以,鸡蛋、牛奶、肝脏、鸭血、鸡鸭鱼肉等都应适当补充,保证优质蛋白的摄入,而不是单吃某一类植物蛋白哦。
03 脂类平衡
脂类包括脂肪和类脂,脂肪是甘油三酯(中性脂肪),类脂包括磷脂、胆固醇和糖脂。
脂肪除了供给人体能量外,还是脂溶性维生素的载体(如维生素A、D、E、K等),还能为人体提供必需脂肪酸,保护内脏。
一旦长期脂肪摄入不足,将会导致器官功能下降、全身肌肉无力、皮肤干燥、视力下降、出虚汗、记忆力减退等不良反应的产生。

如果你想要保持聪明、预防老年痴呆、减缓衰老、避免卵巢早衰、防止骨质疏松、抗抑郁,那么脂类更是必不可少的,他们各个在人体中扮演者重要的角色,缺一不可。
尤其是对于久坐不动的脑力劳动者来说,总是吃大量的米面等精致碳水,而不吃肉和油,那么不仅会变胖,你的脑细胞也将被不断亏空,变笨也只是迟早的事。

简单说,如果你能每天至少吃1个鸡蛋、1盒牛奶、100~150克肉,每周吃2~3次鱼类,那么摄入的动物脂肪量基本也够用了(当然,具体到个人还是要依据每个人不同的身体素质来)。
04 碳水化合物平衡
相较于脂肪和蛋白质的复杂和重要性,碳水化合物就显得简单多了,因为它最大的作用就是为人体提供能量。而许多人爱吃的米、面等精制主食、点心和土豆、地瓜等淀粉类蔬菜正是碳水化合物。

现在我们知道,吃多了碳水并不会让你变成大力士,也不会让你变得更聪明,反而还会致使你的血糖飙升、胰岛素抵抗,导致各种慢性疾病的养成,比如肥胖、脂肪肝、糖尿病等。

而用脂肪来代替大部分的碳水供能,是一种更清洁、更高效、也更健康环保的选择。所以,对于碳水我们的建议是:少吃为妙,尽量选择粗粮杂豆来代替精米精面。
05 维生素平衡
虽然维生素在人体内的含量很少,不到1%,但却很重要!如果没有维生素,那么人体内很多重要的生命活动都无法完成,这也是为什么它被称作维生素的原因——维持生命的元素。
维生素在人体内不能合成,也不能相互转化,只能从食物中摄取,所以一般极易缺乏,很难过量。

一旦食物搭配不合理,维生素摄取不足,就会出现各类维生素缺乏症,比如长期的蔬果摄入不足就容易导致“坏血病”——大航海时代令人闻风丧胆的“海上凶神”。
需要注意的是维生素有两类,即脂溶性和水溶性的,水溶性的不怕摄入过多,就怕不够;脂溶性的摄入过多,就会导致中毒。

关于维生素的补充,建议避免化学合成的维生素补充剂,天然食物是最好的选择。我们每一餐都要看看,饮食中是否含有维生素,还要知道含的是哪一类的维生素,确保维生素摄入均衡。
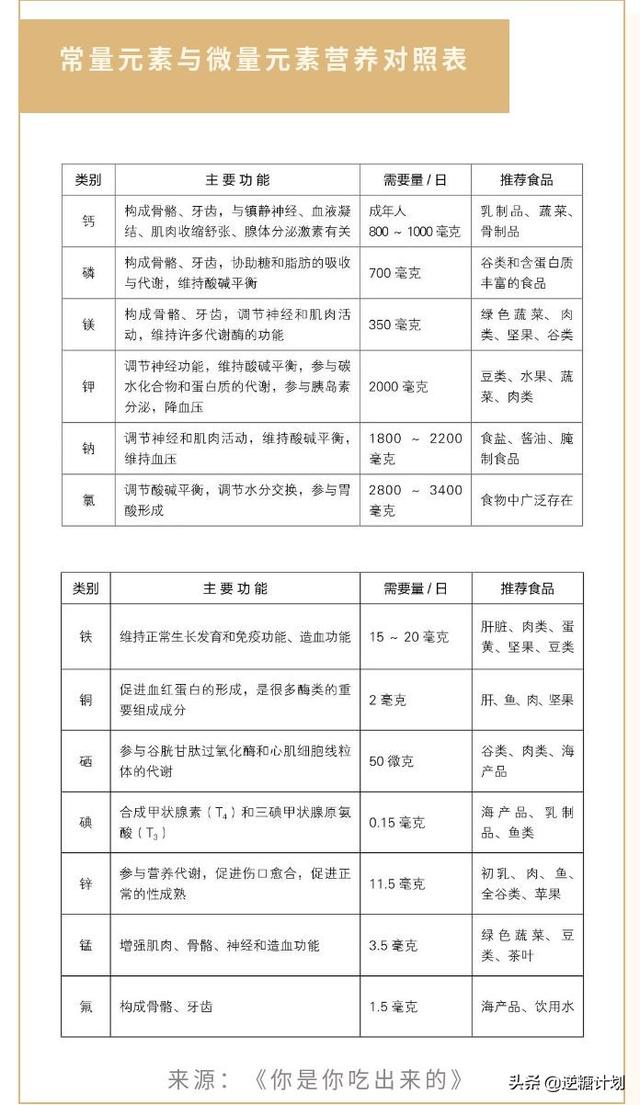
06 矿物质平衡
矿物质其实就是体内的各种离子,虽然含量很少,却有着四两拨千斤的作用,所以,也是不容小觑的,一旦缺失也会引起相应的病症出现。
比如,如果你经常发现自己突然间嗜甜如命,那就很有可能是身体缺钾了。再者,长期的高血糖也会使机体对胰岛素的需求不断增加,从而引起缺钾的现象。

人体所需的各种微量元素大多都能在食物中找到。比如一瓶补铁剂的铁元素含量就不见得比一只鸡腿的铁含量要多,而且鸡肉中的铁是血红素铁,很容易被人体吸收利用。

所以,普通人非必要的情况下,补充微量元素,你要做的是平时多下厨房,研究各种食物的搭配,而不是去药房。
07 膳食纤维平衡
膳食纤维的重要性相信大家现在都有一定的了解了。它分为可溶性膳食纤维(来源于水果蔬菜)和不可溶性膳食纤维(多来源于粗粮、植物茎叶)。
不仅是肠道菌的食物,能滋养肠道菌群,而且还有利于改善便秘、肥胖、预防结肠癌、降低餐后血糖、降压、预防和治疗冠心病等积极作用。

但是膳食纤维摄入过多或不足同样不是好事。长期过量摄入(除非你刻意为之,否则一般不会过量)会造成身体其他重要营养素的缺乏,导致营养不良;而摄入不足则很容易出现腹胀、大便干或便秘、肥胖、血糖高的症状。
如果你能做到每天至少摄入300克新鲜蔬菜(叶菜类最好占一半),就能够补充人体所需的膳食纤维。

此外,坚果里的膳食纤维也不少,黑芝麻,松子,杏仁,核桃都可以适量摄入,新鲜水果中如石榴,桑葚,梨子,猕猴桃里面也有很多膳食纤维,但建议糖友们还是以绿叶蔬菜为主。
写在最后
如果人体在营养方面的消耗>摄入,长此以往,体内的营养素就会亏空,各种疾病也将纷至沓来;而在营养方面的摄入>消耗,那么某些营养素在体内同样也会出现失衡,从而导致各种病症的形成。

听懂身体向我们发出的各种信号很重要,比如血糖高了,说明可能是碳水摄入过多;经常便秘或大便干涩,说明有可能是膳食纤维或水喝少了。
所以,不要一生病就急着吃各种药,以为吃了药病症暂时控制住了,就万事大吉了,不用管了。事实上,改变不良的饮食习惯,平衡膳食,才是预防与治疗慢病的根本!
– end –
撰文 / Rocky
部分图片来源于网络

原创不易,觉得好看
记得点个赞再走哦~
如果觉得有用,
一键“转发”让更多人看到吧~
内容来源网络,如有侵权,联系删除,本文地址:https://www.230890.com/zhan/13046.html
