#冬季生活的打卡季节#
“在怀孕的前三个月,准妈妈可能更关心自己的胃是否舒服,而不是饮食是否正确。因此,他们需要担心的可能是营养不良。
孕中期胃口好,准妈妈会不自觉的暴饮暴食,营养过剩,对食物的挑剔厌恶变成了对食物的饥渴。
孕晚期,体内生长的小人压迫着准妈妈的胃,准妈妈只能少吃多餐,根本不能吃喝。”
上述段落在《西尔斯怀孕百科》被截取。

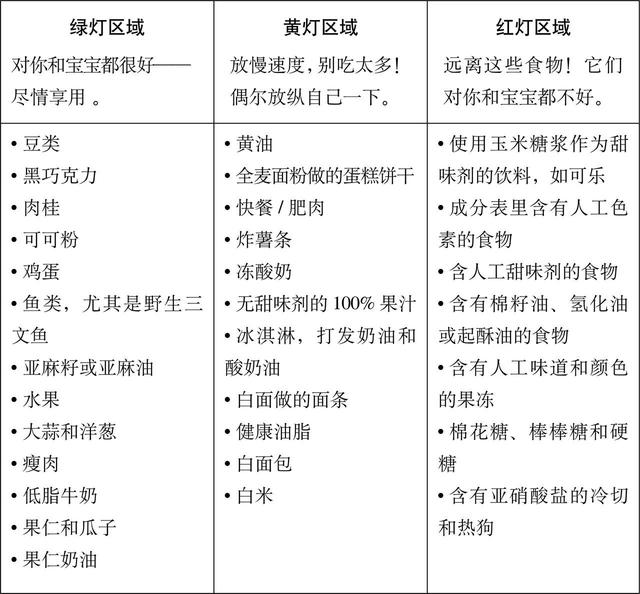
事实上,怀孕期间的健康饮食几乎和平时一样,但有必要增加几项:
多吃有营养的食物。
1.海味
我们经常听到的是“多吃鱼,宝宝变聪明”,这是真的。
鱼富含蛋白质和omega-3(多不饱和脂肪酸),富含DHA,这是能让宝宝变聪明的物质。
它不仅能让宝宝更聪明,还能让孕妈更开心。研究表明,很多孕妇血液中的omega-3 DHA水平在孕晚期较低,这时宝宝的大脑发育最快,这可能会导致妈妈的抑郁。
准妈妈和哺乳妈妈每周应该吃350克安全的海鲜。
如果我真的不喜欢吃鱼,或者我住的地方很难吃到安全的海产品,我是否应该服用鱼油补充剂?吃多少?
现在药店都有DHA补充剂,有明确的说明怎么吃,吃多少。我喜欢吃鱼,经常吃,所以没有额外的补充。

2.吃坚果
就像吃鱼一样,多吃坚果。
坚果是营养密度最高的食物之一,富含蛋白质、健康脂肪、膳食纤维、维生素E、钙以及你和宝宝需要的许多其他维生素和矿物质。坚果也是素食者甚至严格素食者最喜欢的食物。
坚果的热量很高,但请放心,它们来自大自然,是健康的。
我喜欢坚果。我的家乡也是一个核桃丰富的地方,但我不能只吃核桃。坚果也应该丰富。
3.青菜
绿色蔬菜是众所周知的健康食品。
例如菠菜、西兰花、羽衣甘蓝、甜菜、芝麻菜、芦笋等。都是孕妇所需的维生素和矿物质的绝佳来源,尤其是叶酸这种“大脑活力维生素”,是从绿色蔬菜中提取的最好的。
4、鳄梨
我是从一本书上读到这一条的,我也没有吃牛油果。关键是这个季节应该不容易买到,所以我没有发言权,哈哈。
书上说,牛油果富含维生素A、B、E、脂肪等健康营养物质。
没吃过,不知道怎么吃。
5、鸡蛋
说实话,我最不喜欢吃鸡蛋,从小到大,但是为了孕期的营养,我会坚持隔天或者隔天吃一次鸡蛋。不会做饭就炒,或者煮汤炒。
关于吃鸡蛋有很多说法。有人说早上吃鸡蛋好。有人说晚上吃鸡蛋富含氨基酸,有助于睡眠。但是我个人觉得早上吃鸡蛋比较好,因为早上胃的消化能力比较好,晚上需要休息。鸡蛋是一种难以消化的食物。
6、合适的脂肪
不是孕期少吃脂肪,而是吃对脂肪,脂肪分为饱和脂肪酸和不饱和脂肪酸,以及反式脂肪酸,其中反式脂肪酸对人体有害,比如蛋糕中的奶油等等。
我以前在健康课上学过这个,现在只是在用。毕竟禁忌没有孕期那么严格。
西尔斯说:一方面,胎儿大脑比其他任何器官都需要更多的能量;
另一方面,发育中的胎儿大脑主要是脂肪,这一点我们已经反复强调过了。由此可见,如果要选择女人一生中最危险的时期吃低脂饮食,那一定是怀孕。

7,美味的酸奶
说到酸奶,这应该是绝大多数孕妇所喜欢的饮品。
酸奶中,除了含有丰富的蛋白质和钙以外,还有益生菌,这对于那些便秘的妈妈们来说很有好处。
而且还不像牛奶那样难消化,酸奶是经过发酵的比较好消化。
那些因为乳糖或酪蛋白不耐受而消化不良的准妈妈格外好。
8,蓝莓——大脑莓
在《西尔斯怀孕百科》里这样说
蓝莓的蓝色外衣全是花青素——一种强有力的抗氧化剂,可以保护身体器官,尤其是大脑,免于受损和发炎。
蓝莓的健康作用清单一直在加长:蓝莓被称为“大脑莓”。
因为研究表明,它能起到保护神经组织免受损害的作用;它还被称为“修复莓”。
因为它能够帮助身体组织愈合;蓝莓被昵称为“肚皮莓”。
我也是现在才知道蓝莓是这样一个宝,只知道它的违反很适合孕妈。
9,豆类
豆类的B族维生素、蛋白质、膳食纤维、叶酸、钙、铁等的含量很高。
我在孕吐缓解后的一段时间突然就很想吃豆类,豆制品。
比如,豆腐,豆浆,豆芽,也许这就是身体需要,然后给我们的大脑和胃所发的信息。

10,亚麻籽
这种超级种子就含有健康的热量100卡,还有4克蛋白质和6克膳食纤维,而且是健康脂肪的极佳来源。
11,橄榄油
橄榄油中的脂肪90%都是单不饱和脂肪酸,有益心脏的健康,能够降低胆固醇。
我是四川的,所以吃菜籽油较多,橄榄油吃的不多。
12,燕麦
燕麦粥作为孕期的健康早餐吧!燕麦里含有的特殊膳食纤维,被称为β-葡聚糖,对肠胃非常好,它使碳水化合物的吸收保持稳定,稳定血压。
燕麦富含蛋白质、膳食纤维、铁、锌、维生素E和B族维生素。要吃就吃纯正的燕麦,而不是速食的。
我比较喜欢吃燕麦,饱腹感很强。
多喝水:其实很多孕妈,特别是早期的时候很不喜欢喝水,觉得白开水没味道,喝不下。
我就是这样,后面就用菊花枸杞,茉莉花泡水喝,因为水对孕妇来说很重要。
努力做到每天喝10杯225毫升的水,尿液的颜色会提示你是否缺水,透明或浅色的尿液说明你很可能喝了足够多的水,深色氨水味的尿液说明你肯定缺水。
少吃会影响你和宝宝健康的食物
1,不吃白色食物
很多白色食物都是漂白或是特殊药剂加工过的。
之前就看过一则报道,市面上绝大多数的莲藕颜色白净,耐放,就是长期泡在一种药水里的,商家在加工的过程需要戴上厚厚的手套,口罩,他们说那种药水有很强的腐蚀性,他们自己是不吃的。
少食多餐
我是静思,关于吃就分享到这里,下期见,喜欢的朋友记得点赞收藏➕关注[玫瑰]


内容来源网络,如有侵权,联系删除,本文地址:https://www.230890.com/zhan/130190.html
