年终,公司财务要进行资本核算,分析一年的经营情况,以及其他账目;可以说临近年底,财务人员不想清闲了!
如果你不熟悉这项业务,那将是浪费时间。我为你整理了一份年度财务分析报告模板。不懂分析公司财务的财务人员可以收藏!
(说明:本分析报告模板仅供参考。请根据实际情况修改或补充分析报告内容。重点是对经营情况的分析和说明,财务经营指标可根据实际情况增减。)
年度情况整体说明,主要描述为:反映公司在xx年的经营业绩,(比上年有较大增长、大幅度下滑或与上年度基本持平),实现在收入XX 亿元和净利润XX 万元,的主营业务等。对当年经营影响较大的因素、拟采取的主要措施,以及其他可能产生影响的不确定因素,如或有事项等。(具体描述内容请各企业依据实际情况进行修改或补充的分析数据是以“万元”为单位。)
公司xx年度经营指标完成情况表

xx年度公司财务概况

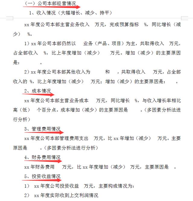
报告期内主要经营情况及财务状况分析




.
嗯,篇幅有限,剩下的就不一一展示了。

内容来源网络,如有侵权,联系删除,本文地址:https://www.230890.com/zhan/130113.html
