2月2日下午,上街区新建小学召开了疫情防控和网上教育教学工作视频会议,学校中层以上领导参加了此次会议。
各个负责领导汇报了近期工作的进展情况和计划安排。副校长孙孟玲对于当前学校的疫情防控、学校物资准备等工作进行了交流。学校每天通过班级群、工作群上报老师和学生健康情况,层层整理,级级汇报,不瞒报、不遗漏、不迟报,确保监控到全体师生的身心健康。
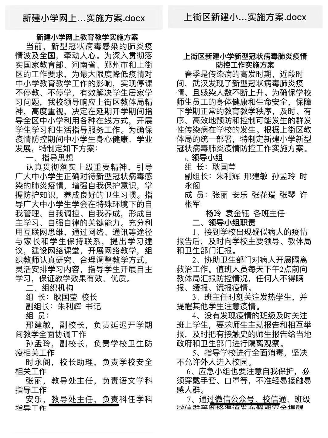
会议通报了《上街区新建小学新型冠状病毒肺炎疫情防控工作实施方案》,对学校卫生防疫和开学前学校要做的准备工作进行了详细的说明。传达了《新建小学网上教育教学实施方案》,对近期网上授课的准备工作、技术支持等工作进行了细致的安排。会议强调:当前形势严峻,作为一名党员、干部同志,要听从上街区教体局的统一部署,在高效预防和控制疫情的同时,全面保障教学质量和师生的身心健康。

“为了保障所有学生不耽误正常教学工作,学校要做好各种技术保障和服务工作,全面保障校园秩序和社会秩序。”校长耿国莹说。
郑州市上街区新建小学
ZHENG ZHOU SHI SHANG JIE QU XIN JIAN XIAO XUE
做有根有梦的教育
文章转载自微信公众号:郑州市上街区新建小学
内容来源网络,如有侵权,联系删除,本文地址:https://www.230890.com/zhan/127045.html
