回复“过过过”,领取教师资格证易错100题+精选100考点
回复“真题”,领取自考考试真题

01
四月自考报名时间

02
免考情况
报名之前,你觉得最需要了解的一件事就是免考!由于报考科目确定之后是不能更改的,万一报考后才发现报考的科目其实可以免考!岂不是很尴尬?
所以,在报考之前,建议大家最好先弄清楚自己的科目是否可以免考。不然就白白浪费了一次考试机会,导致离毕业又远了一步!
下面为大家整理了自考中可以免考的课程、申请免考步骤及相关事项。你有什么科目是可以申请免考的?可要仔细看咯~
03
哪些考生可以免考部分课程
国家承认学历的全日制普通高等学校、经国家教育部批准或同意备案的成人高等学校和民办高等学校(以下简称各类高等学校)的研究生、本科、专科毕业生(含符合条件的肄业生和退学生)以及高等教育自学考试毕业生(含在考生),报考高等教育自学考试的,均可按规定实施免考。
04
办理免考需要哪些材料
05
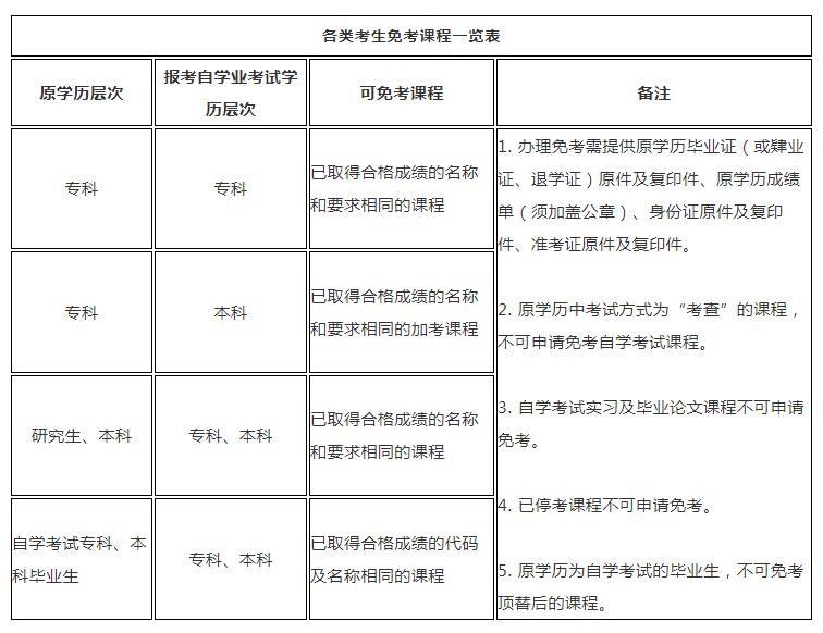
哪些课程可以免考


06
怎样申请免考
(一)凭等级证书申请免考办理流程
1.可凭等级证书类型及级别:
全国计算机等级考试证书(NCRE):一级、二级C语言、三级PC技术、其他级别;
全国英语等级考试(PETS)笔试成绩:二级、三级、四级;
全国英语等级证书(PETS):二级、三级、四级;
大学英语等级证书(CET):四级、六级;
剑桥商务英语等级证书(BEC):A1级、A2级、B1级、B2级、C1级、C2级;
西班牙外语水平等级证书(DELE):A1级、A2级、B1级、B2级、C1级、C2级;
中国物流职业经理资格证书:初级、中级、高级、未取得等级;
中国销售管理专业水平证书:销售经理助理、销售经理、销售总监;
中英合作采购与供应管理职业资格证书:初级、中级、高级、未取得等级。
2.考生登录自学考试管理系统(以广东省为例)
http://www.stegd.edu.cn/selfec/

通过系统中考籍管理模块的凭等级证书申请免考模块提交申请:输入已获得的等级证书类型、级别、证书编号(CET、PETS笔试成绩输入准考证号)、成绩(只有CET证书和PETS笔试成绩两种类型需要输入)、获得证书年月、获得证书所在省份。同时输入要申请免考的课程代码,同一张证书可申请免考多门课程。
3.输入证书信息后,系统自动匹配考生输入的证书类型、证书编号、考生姓名、身份证号,如匹配成功,提示“证书查验通过,无需递交材料,审核时间约30个工作日,请注意审核结果。”
4.如匹配不成功,系统提示“请将准考证、身份证、等级证书原件及复印件提交县(区)自考办初审。”考生需按规定的时间,到提交申请时选定的办理地点提交准考证、身份证、等级证书原件及复印件,并在等级证书复印件上注明考试所在的省份。
5.县(区)考办收集考生材料,打印《办理免考手续凭证》交考生,然后将考生材料统一集中报市考办。
6.市考办验核考生材料后,在复印件上签署意见并加盖公章,原件交县(区)考办退回考生,打印《免考审核表》与复印件材料一并上报省考办。
7.省考办审核后,不返回书面结果,考生通过系统查询审核结果。
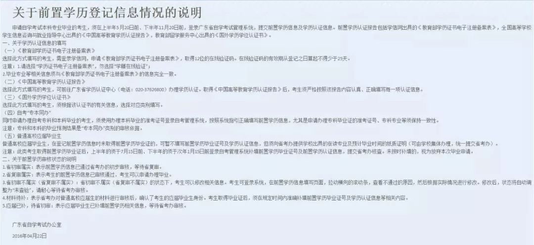
(二)凭前置学历申请免考办理流程
1. 凭前置学历申请免考的考生,须登录自学考试管理系统,通过系统中“前置学历信息管理”功能模块登记前置学历信息。待省初审通过后,方可通过系统中考籍管理模块的凭前置学历申请免考功能提交免考申请;
有关前置学历登记信息情况说明,可点击图片查看相关要求:

前置学历信息登记时间为:上半年2月1日-5月20日,6月25日-7月5日;下半年8月1日-11月20日,12月25日-1月5日。
前置学历审核由省自考办直接负责和管理,有关审核进展情况,考生可直接向省自考办咨询。
2. 考生前置学历信息登记待省初审通过后,需在规定的时间到提交申请时选定的办理地点提交准考证、身份证、毕业证书和完整成绩表的原件及复印件,如成绩表需从本人档案中复印,档案所在单位劳动人事部门须在复印件上签署意见,并加盖公章;如成绩表从原毕业学校复印,须由学校教务处(科)在复印件上签署意见,并加盖公章)。
3. 按上述凭等级证书申请免考办理流程中第5、6、7步骤办理。





文章转载自微信公众号:湖北教育信息助手
内容来源网络,如有侵权,联系删除,本文地址:https://www.230890.com/zhan/125204.html
