最近司马南手撕联想的新闻闹得沸沸扬扬,其中胡锡进最近发了一个视频,表明了自己的立场,算是坚定地站在联想一边,同时出现了一个叫项立刚的人,据说曾经是司马南的朋友,而现在也站在了联想一边,开始手撕司马南,而这个项立刚又是何许人也?他与联想有着怎样的关系呢,下边就为大家一点点的剖析。
百度词条上可以看到,项立刚是中国通信业知名观察家、智能互联网研究专家。工信部高质量发展高层次咨询专家,蓝迪国际智库专家委员会委员。中央电视台、中央人民广播电台、凤凰卫视评论员。乍一看,头衔还挺多,但这些头衔跟联想看起来扯不上任何关系。
所以我又用天眼查看了一下,项立刚投资了三家公司,其中有一家公司叫柒贰零(北京)健康科技有限公司,其中项立刚出资比例是28.36%,并担任公司董事长,下图是这个公司的股权分布的截图(见图一,来自天眼查)。

图一
从这家公司的股权分布可以看到,有一家叫北京纳远明志信息技术咨询有限公司的企业,持有柒贰零(北京)健康科技6.67%的股份。而天眼查显示,北京纳远明志信息技术咨询有限公司的实际控制人疑似刘丽梅和王凌云(见图二,来自天眼查),股比各占50%,而这个刘丽梅和王凌云是何许人也。

图二
先说刘丽梅,在天眼查上,她能关联到的公司51家,我只提供部分截图(见图三,来自天眼查),大家看一下,就知道怎么回事了。

图三
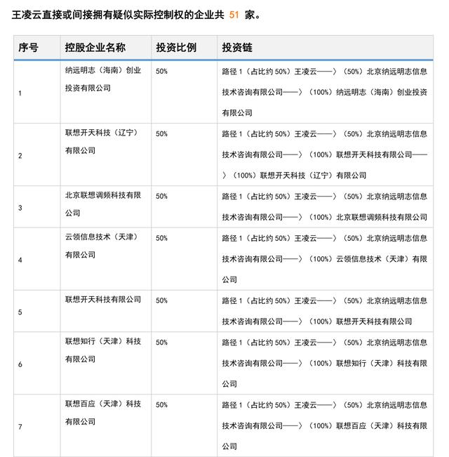
而王凌云的情况也差不多(见图四,来自天眼查)。

图四
通过上图,可以看到,刘丽梅,王凌云关联到很多联想系的公司,不言自明。而通过天眼查,我们还可以看到柳传志、杨元庆与项立刚的关联。

图五

图六
说白了,他们共同投资了柒贰零(北京)健康科技,是利益共同体,是合作伙伴,或许私下也是“好朋友”,所以“好朋友”有难,当然要挺身而出,力所能及的说说话,站站台。
大家有什么看法,可以在评论区讨论一下,也可以转发给你的朋友,一起聊聊。
内容来源网络,如有侵权,联系删除,本文地址:https://www.230890.com/zhan/122734.html
