中国广电的5G网络建设终于看到实质性动作了,要掏真金白银建自己的5G核心网了,前面700M 5G接入网设备是移动建设,广电租用。
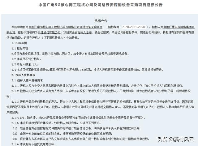
昨日(11月25日),广电发布“中国广电5G核心网工程核心网及网络云资源池设备采购项目”招标公告。

此次招标总限额11.58亿元,包括南北两大区、31个接入省核心网设备及网络云资源池设备。有意思的是本项目不划标包,且中标的只有1家。
那么,最终中标的究竟会是哪家?下面从几个方面分析一下。
1、中国移动5G核心网集采参考
中国移动作为5G网络建设的大户,其5G核心网的采购有参考意义,我们看看这两年中国移动5G核心网相关集采的情况。
下图是2020年中国移动5G核心网相关集采的中标情况,可以看到基本上是华为和中兴,华为是第一中标人,占最大份额,华为都是以华为技术和华为技术服务组成的联合体投标。另外,爱立信偶尔有少量份额。

下图是2021年中国移动高达75亿的4G/5G融合核心网集采,同样是华为和中兴中标,华为第一中标人,最大份额。

就是说国内四大运营商的核心网建设限定在华为和中兴两家没有太大争议了,核心网涉及核心数据,后续不太可能有外资涉及了,海外很多运营商也是这么干的。
2、核心网设备及网络云资源池设备
广电5G核心网集采与中国移动不同的是,不划分标包,全部打包在一起,那么所有设备一起采购,华为和中兴谁家更有优势?
核心网设备两家差异没那么明显,主要说说网络云资源池设备。
查了一下,这两年中国移动网络云资源池相关设备采购,有多次招标,主要涉及数据中心交换机及高端路由器采购、分布式块存储采购。而,数据中心交换机及高端路由器是华为的强项,分布式块存储华为是主要供货商,中兴几乎没有。
3、招标条款
招标条款中2.1.5,“本次招标接受联合体投标......”。我们看看上面的中国移动集采中标公告,华为每次都是以华为技术和华为技术服务组成的联合体参与投标,而,中兴从未出现联合体。所以,可以认为“接受联合体投标”这一条款是为华为定制的!
综上分析,广电5G核心网这个超11亿的大单极有可能华为拿下。
内容来源网络,如有侵权,联系删除,本文地址:https://www.230890.com/zhan/118739.html
