资料来源:住房和城乡建设部、建筑业、青山腾骏等。
11月19日,住房和城乡建设部发布征求意见稿,将《建设工程工程量清单计价规范》 (GB50500-2013)修订为《建设工程工程量清单计价标准》(征求意见稿)。
本意见稿共82页,对2013年票据定价规范进行了部分修订。相信修订后的清单定价规范很快就会公布。
本标准修订的主要内容有:
1.删除“工程造价鉴定”和“合同终止价款结算及支付”两章;
2.增加了“施工过程结算”、“工程量清单缺陷”等术语;
3.调整最高投标限价和投标报价的编制依据;
4.修订了综合单价的构成、计量和定价风险、单价合同和总价合同的定价规则、合同价格的调整、支付和结算。
本次拟修订安全文明施工费相关规定:
住房和城乡建设部拟调整安全文明施工措施规定。原发包人应在工程开工后28天内支付不低于当年安全文明施工措施总额的50%,并在工程开工后28天内变更为向承包人支付安全文明施工措施总额的50%。

新清单定价规定截图
在2013版《建设工程工程量清单计价规范》中,安全文明施工措施相关规定规定,发包人应在工程开工后28天内,提前支付不少于当年安全文明施工措施总额的50%,其余部分与进度款同时支付。

2013版清单计价相关规定截图
其他相关修订
增加了“施工过程结算”、“工程量清单缺陷”等术语。
根据相关法律法规和合同约定,施工过程结算:发包人和承包人将在过程结算节点对已完成工程的现行价格进行计算、调整和确认。


新清单定价规定截图

2013版清单计价相关规定截图
在工程量清单缺陷:'s演出期间,
合同对应的工程范围、建设工期、工程质量、技术标准等实质性内容 未发生变化的,合同价格不因招标工程量清单缺陷而调整。


▲新版清单计价相关规定截图

▲2013版清单计价相关规定截图
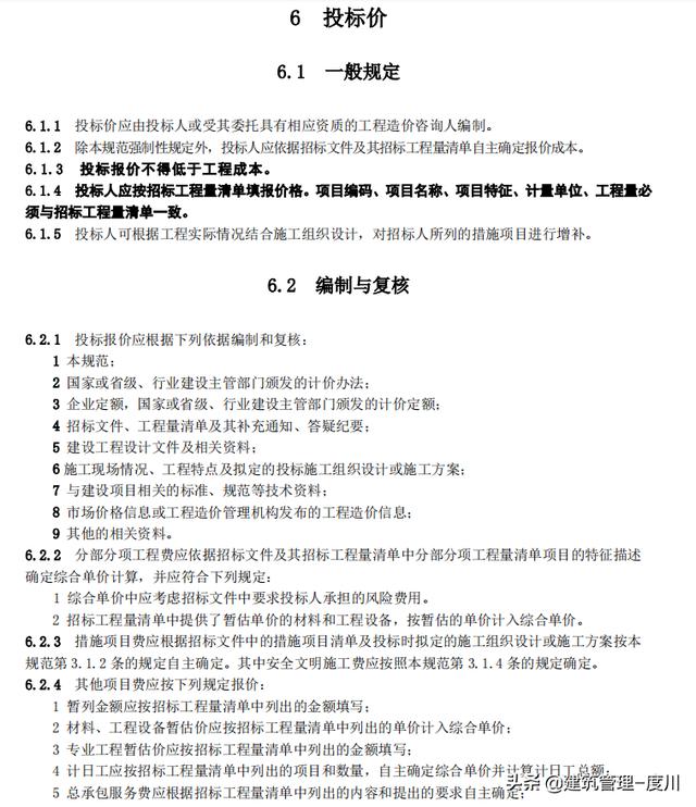
调整了最高投标限价、投标报价的编制依据
- 最高投标限价编制:






▲新版清单计价相关规定截图
- 投标报价编制:



▲新版清单计价相关规定截图


▲2013版清单计价相关规定截图
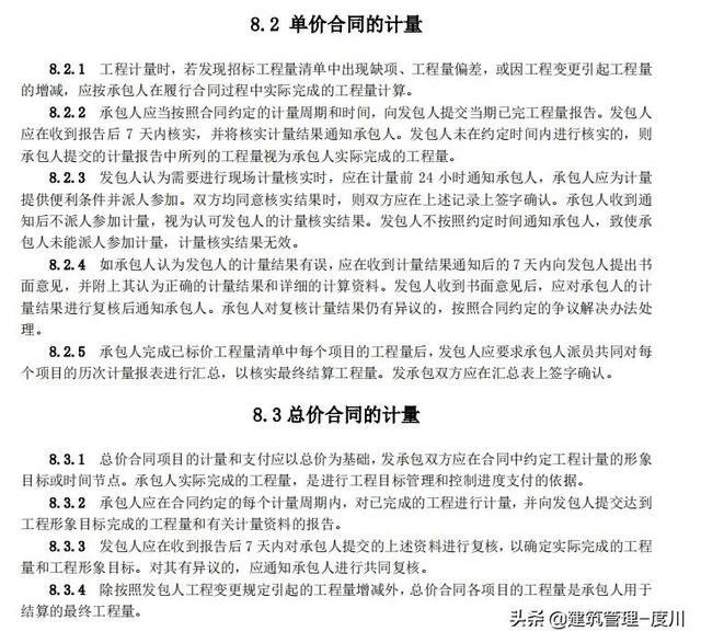
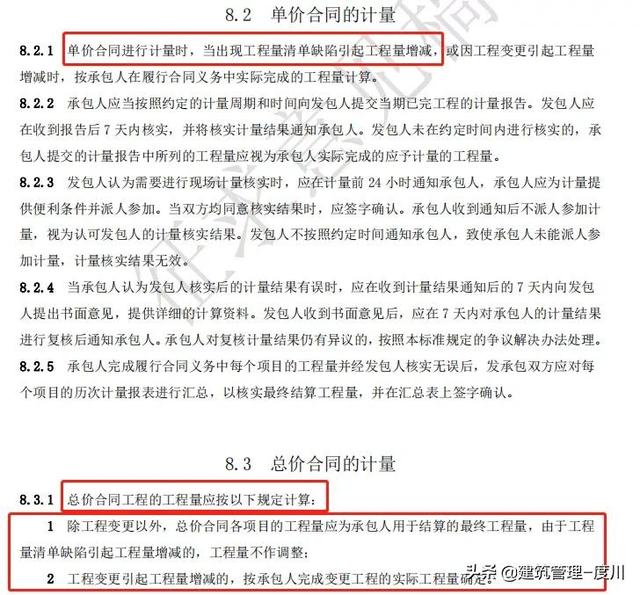
修改了综合单价构成、计量计价风险、单价合同与总价合同的计价规则以及合同价格的调整、支付、结算等内容。
- 计量计价风险:



▲新版清单计价相关规定截图

▲2013版清单计价相关规定截图
- 单价合同与总价合同的计价规则:单价合同计价中8.2.1修改为“单价合同进行计量时,当出现工程量清单缺陷引起工程量增减,或因工程变更引起工程量增减时,按承包人在履行合同义务中实际完成的工程量计算。”总价合同工程的工程量计算修改为按以下规定计算:1.除工程变更以外,总价合同各项目的工程量应为承包人用于结算的最终工程量,由于工程 量清单缺陷引起工程量增减的,工程量不作调整;2.工程变更引起工程量增减的,按承包人完成变更工程的实际工程量确定。


▲新版清单计价相关规定截图

▲2013版清单计价相关规定截图
合同价格的调整:


▲新版清单计价相关规定截图

▲2013版清单计价相关规定截图
内容来源网络,如有侵权,联系删除,本文地址:https://www.230890.com/zhan/116701.html
