来源:河南广播电视台-影像网
11月19日,河南省政府办公厅转发省发展改革委等部门联合制定的《河南省清理规范城镇供水供电供气供暖行业收费促进行业高质量发展实施方案》号文件,确定了目标:到2025年,基本建立科学规范透明的价格形成机制和促进行业健康发展的长效机制,水、电、暖等产品和服务质量效益明显提升。
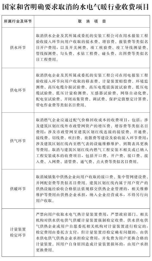
方案要求,全面清理和取消不合理收费,并列出国家和河南省明确要求取消的水电气供暖行业收费项目。

具体应该取消哪些收费?
应该规范哪些收费?
让我们来看看。
这些不合理的收费,取消!

私家车999
关键词:解约,河南,成本,综合编辑:王
本文来源于【河南广电-影像网】,仅代表作者观点。党媒信息国家公共平台提供信息发布和传播服务。
身份证:jrtt
内容来源网络,如有侵权,联系删除,本文地址:https://www.230890.com/zhan/116525.html
