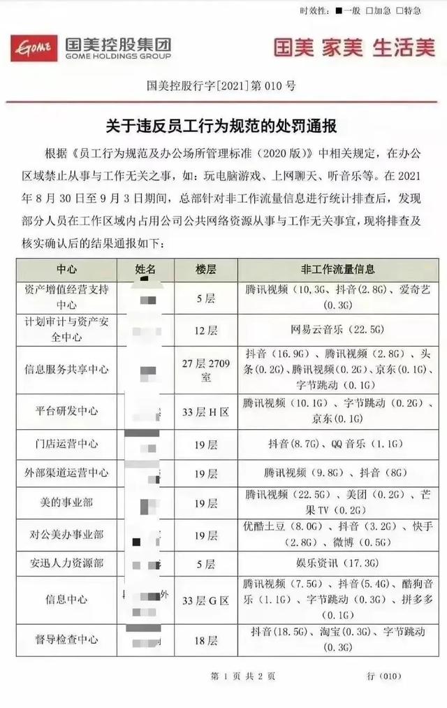
这两天的时间,国美上热搜了,原因是国美通过IT技术监控员工上班时间的流量,结果国美的HR最喜欢看腾讯视频,4天的时间,用了17G的流量看腾讯视频,而外部渠道运营中心则最喜欢刷抖音,4个工作日,使用8G流量刷抖音 + 10G的腾讯视频,这相当于我们现在手机一个月小套餐的流量。
看来在国美上班还是挺悠闲的,那么问题来了,从管理上看这简单、粗暴的处罚方式合理吗?

1员工有错吗?
在这个案例中,首先需要回答的问题是:员工有行为过错吗?我想大概率是有的,如果上班时间看腾讯视频就可以拿工资,这种躺平的生活也太美好了。
但是,在这里管理者还需要思考几个问题:这些员工是否已经完成或超越了公司的KPI或OKR,如果超越了,员工上班时间用公司的Wifi刷视频是否有过错?这个过错与没有达标的员工去对比,过错的评价程度是否是一致的。
2发起流量监管的动机是什么?
是怎样的行为或者绩效结果,促使管理者调动IT的流量,去监管与分析员工上班时间有没有在“偷懒”。其实不管什么原因,都已经说明一个问题:管理者与员工之间的信任度很低。因此,这个动机产生的负面影响远远大于员工用公司的Wifi刷视频的问题。
3通报的方式处理,效果好吗?
如果通过监管的方式,大家都不利用Wifi刷手机娱乐了,工作效率及绩效结果会改变吗?会有明显的绩效提升吗?
在今天有谁会差一点点的流量费呢?到目前为止我套餐流量还剩下100G+,且每个月都用不完,公司的Wifi有风险,我可以用自己的5G套餐呀。
4管理者如何分析这个问题
如果是个别员工的问题,处理的方式很简单,这个事情交给员工的直接管理者,1对1沟通就可以了,犯不着上升到公司层面解决这个问题;如果是普遍性的问题(这个概率更大一些,被通报的员工只是扮演了被杀的“鸡”的角色,实际上警告的是其他的“猴子”)。导致这个问题的原因是什么? 是招聘出现了问题吗?如果是招聘出了问题?又是什么原因导致招聘出了问题呢?是培训不到位吗?那么,为什么培训不到位了呢?是激励体系不合理吗?还是领导力不足呢?这些问题的背后又会延伸出很多更重要的组织管理问题需要去解决……
欢迎大家在留言处分享你的看法。
内容来源网络,如有侵权,联系删除,本文地址:https://www.230890.com/zhan/114385.html
