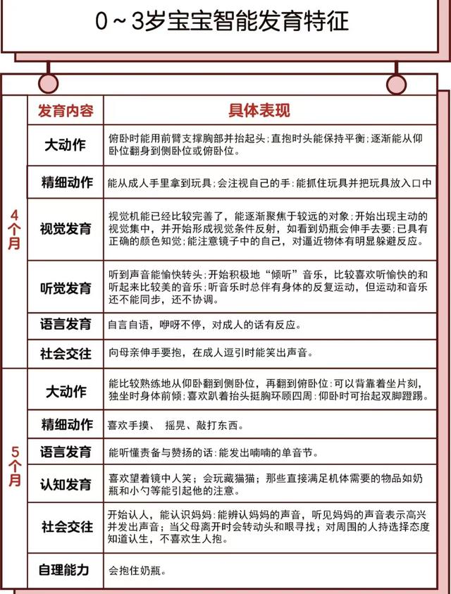
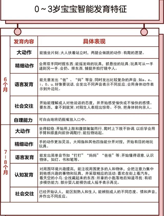
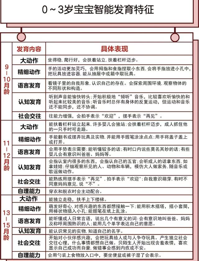
0-3岁的宝宝是培养良好语言习惯和生活习惯的最佳时期。在开始早期教育之前,父母应该了解0-3岁婴儿的生长发育特点,然后再因材施教。






在表格中,对宝宝在0-3岁各个阶段的运动、语言能力、视觉能力、听觉能力、社交能力、自理能力、认知能力等进行了详细的分析和讲解,可以帮助家长更好地了解宝宝,熟悉宝宝行为背后的逻辑,从而更好地指导宝宝。图片内容整理自《鲍秀兰谈婴幼儿潜能开发和早期教育》册。
这里是高级护士群马,分享育儿知识,让你轻松照顾宝宝!
内容来源网络,如有侵权,联系删除,本文地址:https://www.230890.com/zhan/113869.html
