在导读:‘s“碳中和”和“二氧化碳峰值排放”国家政策的支持和引导下,氢能作为国家战略进入了快速发展的通道。四型衬塑储氢复合材料气瓶以其较高的储氢密度和较好的疲劳安全可靠性逐渐成为行业研究的重点。但目前国内高压4型复合气瓶正处于研发阶段,许多“卡脖子”的关键技术亟待突破和解决。本文介绍了型高压储氢瓶的发展,如有不当欢迎批评指正。

一、型高压储氢气瓶的发展概况
1、IV型高压储氢气瓶应用背景
自2015年巴黎联合国气候变化大会通过《巴黎协定》,同意转型化石燃料驱动的经济以来,以氢气为核心的能源转换成为各国政府、行业和各界人士迫切关注的战略问题。美国、欧洲、日本、韩国等国家和地区纷纷布局发展氢能。
中国作为世界上最大的产氢国,在发展氢能方面具有明显的优势。2016年制定了《中国氢能产业基础设施路线图》,明确了氢能产业的规划目标。2019、《政府工作报告》年提出推进氢加气站等基础设施建设。国内氢能发展表现出前所未有的热情。地方政府加大对氢加气站的补贴力度,为氢燃料电池汽车小规模示范应用创造条件。
根据《中国氢能产业基础设施发展蓝皮书》的预测,到2020年,我国氢燃料电池汽车数量将达到1万辆,产业产值将达到3000亿元。到2030年,氢燃料电池汽车保有量将达到200万辆,产业产值将突破一万亿元。在这个从碳经济社会到氢能经济社会的转型过程中,氢燃料电池汽车将成为引领整体技术变革的核心支柱。

储氢瓶在作为氢燃料电池车的核心部件,的发展程度将直接决定汽车的续航能力。
高压气瓶的发展始于20世纪50年代。最早主要使用金属圆柱体。由于体积庞大,它们被改为铝合金材料。这种气瓶称为全金属气瓶(型)。在20世纪70年代,玻璃纤维包裹的钢或铝内衬被用来进一步减少质量。这种气瓶称为金属内衬纤维环向缠绕气瓶(型)。20世纪80年代,美国又开始使用碳纤维全缠绕增强铝内衬降低质量。这种气瓶称为金属内衬纤维全缠绕气瓶(型)。20世纪90年代,美国开始制造以高密度聚乙烯为内衬,外表面缠绕玻璃纤维或碳纤维的高压气瓶,是目前最轻的非金属内衬纤维气瓶(IV型)。以上四种类型的气瓶如图1所示。

图1~型高压气瓶对比
其中,型和型大容量比,难以满足氢燃料电池汽车的储氢密度要求。型和型瓶因其全缠绕纤维结构和单位质量高性能、高储氢密度的优点,已广泛应用于氢燃料电池汽车。尤其是IV复合高压储氢瓶,因其重量更轻、疲劳性能更好、价格更便宜,成为国内外研究的重点。
型高压储氢瓶主要由塑料内衬、金属接头、碳纤维缠绕层、外保护层和密封结构组成,如图2所示。其中,内衬主要起到气封和缠绕芯模的作用,基本不承重。国外使用的主要材料有高密度聚乙烯(HDPE)、尼龙6(PA6)和最新报道的PET聚酯塑料,一般采用滚塑、吹塑和注塑工艺制备。
纤维缠绕层由连续碳纤维浸渍树脂制成,按照铺设设计工艺缠绕在芯模(内衬)上,然后通过固化处理得到,主要为气瓶提供强度,保证气瓶满足设计承载要求。

图2示意图d
较大,在保证气瓶性能的前提下,开发气瓶低成本制造技术是气瓶企业目前研究的热点及难点,复合材料气瓶低成本生产技术包括原材料低成本化技术、内衬快速成型工艺、纤维树脂快速复合工艺和质量检测等方面。
同时提高可靠性、安全性也是车载储氢气瓶发展的主要趋势,其可靠性、安全性取决于塑料内衬和纤维缠绕层,使用塑料内衬的IV型高压储氢气瓶具有重量轻和制造成本低的特点,但缺点是气瓶抗外部冲击损伤能力较低、气密性较差,有待进一步深入研究。
并且复合材料缠绕设计工艺技术仍在不断发展中,针对碳纤维缠绕民用气瓶,从先进复合材料应用发展来看,碳纤维复合材料的价格和效费比等分析比较,采用大丝束碳纤维将是今后先进复合材料降低成本的主要措施之一。突破IV型气瓶塑料内衬的制造难题,实现低成本化、高可靠性IV型高压储氢气瓶的量产并且制定国内外的标准,是未来研究的热点。
2、IV型高压储氢气瓶国外发展情况
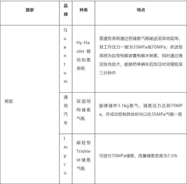
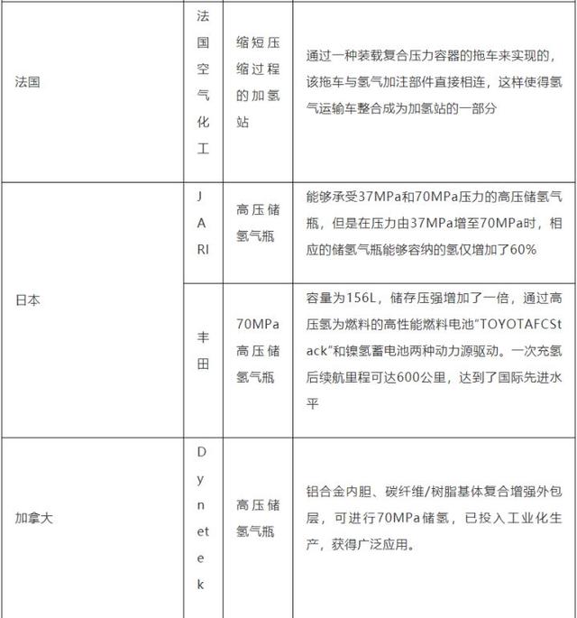
近年来,70MPa复合材料储氢气瓶已经进入示范使用阶段。国外从事复合材料氢气瓶研发与生产代表性企业和科研机构有美国Quantum公司、美国通用汽车、美国Impco公司、加拿大Dynetek公司、法国空气化工产品公司、日本汽车研究所和日本丰田公司等,研究情况见下图。



3、IV型高压储氢气瓶国内发展情况
目前,国内具有车载髙压储氢气瓶制造能力的厂家有北京科泰克、北京天海、沈阳斯林达、张家港富瑞、沈阳美托、浙江凯博等几家气瓶制造企业。从气瓶的制造材料上看,气瓶均为以铝合金为内衬的碳纤维全缠绕式气瓶,尚无以 HDPE及 PA 内衬的IV型复合气瓶的试制的相关报道。
从气瓶工作压力上来看,尽管北京科泰克、沈阳斯林达等研制的70MPa气瓶已经通过了型式试验,但目前试制并与汽车配合使用产品均为35MPa,尚未有压力为70MPa气瓶的应用实例;
从气瓶容积上看,各厂家制造能力略有差别,主要集中在35-150 L之间,但是上述产品目前尚未并未能形成规模化生产,与国际先进水平尚有差距,且由于国内尚无相关标准发布,更是极大的限制了IV型高压储氢气瓶的应用。
二、Ⅳ型高压储氢气瓶上下游产业链情况
目前以美国、加拿大为代表的北美国家在高压储氢气瓶领域已经形成了较为成熟的碳纤维制备-复合材料加工-高压储气瓶生产的完整链条,而且相关产值有逐年递增趋势。
1、碳纤维
碳纤维是高压储氢气瓶的关键原材料,按原丝类型,碳纤维通常可分为三类:聚丙烯腈(PAN)基碳纤维、沥青(Pitch)基碳纤维和黏胶(Rayon)基碳纤维。其中,PAN基碳纤维因生产工艺简单、成本较低、力学性能优良等特点,已成为当今世界产量最高、应用最广的一种碳纤维,市场占有率高达 90%以上;而沥青基碳纤维市场占有率在7%左右。高强型PAN基碳纤维是Ⅳ型高压储氢气瓶采用的主要原材料。
目前全球最大的碳纤维制造商为日本的东丽株式会社(Toray),总产能达到 42000t/a。目前东丽公司在美国、墨西哥、法国、意大利、德国、匈牙利、韩国及日本都有生产基地。
国际上其他主要碳纤维生产企业分别为德国的西格里碳素集团(SGL),日本的三菱丽阳株式会社(MRC)和东邦机械工业株式会式(TOHO),中国台湾的台塑集团(FPC),美国的赫氏公司(Hexcel)和氰特公司(Cytec,已被苏威收购)。
中国大陆的中复神鹰碳纤维有限公司、江苏恒神股份有限公司、精功集团有限公司、威海光威复合材料有限公司、兰州蓝星碳纤维有限公司和中安信科技有限公司。
另外还有韩国的晓星集团(Hyosung)和泰光工业公司(TKI),土耳其的阿克萨公司(DowAksa),以及俄罗斯的 UMATex。韩国晓星、泰光是日本东丽在韩国的产业转移承接企业,都是资深的化纤企业,对碳纤维有长远的战略安排,未来随着技术的日渐成熟,这些企业会成为碳纤维的重要生产厂家。

图3 碳纤维主要制造商分布
中国碳纤维需求量一直维持稳步上升趋势,2018年国内碳纤维市场需求为3.1万吨,同比增长32%,预计未来年复合增长率为12%,在2020年国内市场需求将达到3.89万吨。
- 目前国内T300级碳纤维性能达到国际水平,主要运用于航空航天及体育休闲等领域;
- T700级碳纤维已建成千万吨级生产线,低成本干喷湿纺T700级碳纤维已经实现规模化生产;
- 中国首条千吨级T800原丝生产线由中复神鹰生产线2016年投产,但T800级以上的碳纤维国内企业还处于小规模试验,技术相对东丽还是存在较大差距。
国内碳纤维公司产能排名如图4所示,前三名分别是:中复神鹰、江苏恒神以及精功集团。其中中复神鹰干喷湿纺碳纤维SYT49(T700级)和百吨级规模SYT55(T800级)生产线均实现连续稳定运行,为气瓶生产企业提供高性能缠绕成型碳纤维,并且已经过一系列装车验证。
在国家 “十一五”863计划碳纤维专项支持下,我国碳纤维的产业化取得重大进展,通用型T700级碳纤维实现了工程产业化,T800级碳纤维突破了关键技术,开始批量生产,已经突破T1000型高强碳纤维的研制,高模型碳纤维实现了关键制备技术的突破和小批量生产。
国内相关碳纤维生产企业的大规模建设,特别是T700级别以上高强型碳纤维的研制,为解决碳纤维复合材料汽车储氢气瓶相关材料的国产化和低成本化奠定了坚实的基础。但是与进口高性能纤维相比,产能与性能上仍然具有一定的差距,为限制Ⅳ型高压储氢气瓶发展的因素之一。
2、树脂基体
IV型高压储氢气瓶复合材料层的树脂主要采用环氧树脂。环氧树脂是目前树脂基复合材料中常用的热固性树脂基体之一,具有黏结强度高、固化收缩率小、无小分子挥发物、工艺成型性好、耐热性、化学稳定性好、成本低等优点而广泛用于纤维缠绕工艺。
我国20世纪80年代以前环氧树脂发展缓慢,2000年后,环氧树脂行业开始大规模建设投产,到目前为止我国已经成为全球最大的环氧树脂生产国和消费国。我国环氧树脂产能占全球44%以上,包括外企如陶氏化学公司、韩国国都公司、台湾长春公司、台湾南亚塑胶公司、宏昌化工公司、香港建滔化学公司等,国内企业如三木化工公司、扬农化工公司、巴陵石化公司等。国内产能排名前十的环氧树脂生产商如表2。
3、内衬
近年来,国外70MPa复合材料储氢气瓶已经进入示范使用阶段。美、法等多家公司积极研制HDPE内衬的纤维缠绕储氢气瓶,表2是各公司、实验室研制的HDPE内衬储氢气瓶的情况。
表2 HDPE储氢气瓶研制情况

2.4 储氢气瓶生产厂商
目前国际上生产IV型高压储氢气瓶的主要生产厂商如表3所示。
表3 IV型高压储氢气瓶主要生产商
|
生产商 |
生产地 |
|
ILJIN Composites |
Korea |
|
Hexagon Composites |
Norway |
|
NPROXX |
Germany |
|
Quantum Technologies |
Irvine,CA |
|
Luxfer Gas Cylinders |
Riverside,CA |
|
Lincoln Composites |
Lincoln,NE |
|
Dynetek Industries |
Calgary,Alberta,Canana |
5、氢燃料汽车车企
1966年美国通用汽车公司创造了世界上第一辆燃料电池车,即雪佛兰Electrovan,其车后部装有储氢气瓶和燃料电池。自Electrovan以来,燃料电池汽车的商业前景有所改善,但是一直以来发展比较缓慢。2004年,加利福尼亚州州长阿诺德施瓦辛格计划到2010年建立250个加氢站和生产20,000辆燃料电池汽车作为目标,然而在2013年,加利福尼亚只有9个加油站和几百辆燃料电池汽车。
尽管燃料电池车发展缓慢,但可能最终处于商业化的前沿。丰田,宝马,现代,雷诺,日产,戴姆勒,福特,通用汽车和本田都计划在2020年之前推出商用燃料电池汽车,预计燃料电池汽车年销量将从2015年的1,000辆增加到超过2,000,000辆。
德国戴姆勒克莱斯勒汽车公司于2008年开始研发氢燃料电池汽车,奔驰的氢燃料电池技术被称为F-Cell(Fule Cell),这项技术的实现平台是奔驰A级和B级轿车。A级F-Cell最早在2002年亮相,采用的是加拿大巴德拉PEM氢燃料电池,氢气燃料箱压力为35MPa,充满氢气后可达到200km左右的行程。B级F-Cell 通过提高储氢气瓶的容量和储存密度,压力增至 70MPa,使续行里程达到约 400公里。
美国通用汽车公司研发氢燃料电池汽车始于1964年,目前已有多款氢燃料电池汽车面世,其于2005年推出的氢燃料电池汽车,标志着其技术已从概念走向实用。2009年推出的雪佛兰氢燃料电池汽车也使用了70MPa复合材料高压储氢气瓶,续驶里程达320km。
韩国现代公司于2018年开发出第三代燃料电池汽车, NEXO 燃料电池电动汽车,设置有 120kW 燃料电池系统和三个70MPa储氢气瓶。储氢气瓶充满氢气后全行程为 650km,相当于汽油动力汽车,可在温度低达-25℃下启动。日本丰田汽车公司是全球最早研发氢燃料电池汽车的汽车厂商之一,量产的全球首款氢燃料电池车MIRAI拥有两个70MPa储氢气瓶(前60L/后62.4L),续航里程达500公里。
日本本田公司的首款量产氢燃料电池车型Clarity,拥有一大一小两个70MPa储氢气瓶(大117L/小24L),最高可提供750公里的续航里程。且创新性地将燃料电池和发动机集成在了发动机舱,扩大了车内乘车空间。
6、复合材料气瓶相关法规标准
高压储氢相关标准的研究与缠绕高压储氢气瓶的研究同步进行,国际标准化组织、美国、欧盟、日本等已经制定相应的标准或草案,如国际标准化组织ISO/DIS 15869《车用氢气及氢气混合气储存气瓶》、美国《氢能汽车燃料系统》、欧盟CGH2R Draft Revision 10《氢动力汽车储氢系统》、日本《氢能汽车用高压储氢气瓶技术标准》。尤其是联合国欧洲经济委员会工作组UN/ECE/WP.29/AC.3 HFCV《氢燃料电池汽车全球技术法规》(简称GTR)和2015年最新形成的国际标准草案ISO/CD 19881《车用压缩氢气瓶》。以上国际标准的适用范围如表4所示。
表4 国际标准比对表
|
序号 |
国际标准名称 |
适用范围 |
|
1 |
欧盟标准CGH2R:2006《氢动力汽车储氢系统》 |
CGH2R标准是关于整个压缩氢动力汽车供氢系统的,2006年12月公布,在其 附录7的A、B两部分给出了高压储氢气瓶的要求。A部分为气瓶设计制造的要求,B部分为气瓶检验的试验方法。设计寿命不高于20年。 |
|
2 |
日本标准JIGA-T-S:2004《氢动力汽车高压储氢气瓶》 |
JIGA标准是一部专门针对纤维缠绕高压氢气瓶的标准,制订于2004年。标准内容主要包括五章:总则、制造方法、设计确认试验及批试验、型式试验及附录。适用于金属内胆车用纤维全缠绕高压氢气瓶和塑料内胆车用纤维缠绕高压氢气瓶,并要求充装的氢气纯度在99.99%以上。未明确设计寿命。 |
|
3 |
国际标准ISO/DIS 15869:2009《车用 氢气及氢混合气体储存气瓶》 |
ISO标准是国际标准化组织氢技术委员会和气瓶技术委员会的气瓶设计分技 术委员会联合起草的。其内容主要有:材料、设计要求、结构和工艺、型式试验、逐只试验和批试验、标记、运输准备及四个附录。适用于金属内胆车 用纤维全缠绕高压氢气瓶和塑料内胆车用纤维缠绕高压氢气瓶,并要求充装氢气纯度99.99%以上。设计寿命不高于15年 |
|
4 |
国际标准草案ISO/CD 19881:2015 《车用压缩氢气瓶》 |
用于公称工作压力不大于70MPa,且容积不大于1000L的车用压缩氢气瓶,主要包括材料、设计、制造、标识、生产试验及附录。 |
|
5 |
联合国欧洲经济委员会工作组UN/ECE/ WP.29/AC.3 HFCV氢燃料电池汽车全球技术法规(简称GTR) |
GTR是以系统为试验对象,由编制说明、法规正文和附录三部分组成,法规正文内容主要有两大部分:整车安全要求和试验方法、车载储氢系统安全要求和试验方法。该法规给出了压缩氢储存系统、液氢储存系统、燃料系统及电安全的安全性能顺序试验要求及型式试验要求。其中气瓶适用于不大于70MPa,设计寿命不高于15年。 |
|
6 |
欧盟法规EC 79/2009和EU 406/2010 《氢动力汽车型式认证》 |
是以系统为试验对象,分别给出了压缩氢储存系统、液氢储存系统中气瓶、瓶阀、泄压装置、调压阀、连接管路、加注口等零部件和系统的型式认证顺序试验要求和安装要求。设计寿命不高于20年。 |
三、目前技术发展存在的问题
氢能相比传统化石能源具有来源广、能量密度高、环保效果好和用途范围广等优势,正逐渐成为世界各国普遍认同的未来能源。我国氢能利用尚处于起步阶段,其发展面临上游制氢环节严重依赖资源禀赋、中游储运环节缺乏政策支持、下游应用环节受制关键技术等问题。
对于车载氢气瓶,其核心技术除了金属阀门及各类传感器之外,主要是外层高效、低成本碳纤维及缠绕成型。针对未来IV型高压储氢气瓶的发展主要存在的问题及建议如下:
(1)氢气瓶的外层缠绕,会对碳纤维及其复合材料产生革命性影响。若未来燃料电池车大规模推广,将极大提升碳纤维的需求。国内大多数碳纤维企业所提供的产品以中低端碳纤维为主,无法大规模提供高性能碳纤维,汽车公司对碳纤维及复合材料工艺的成本控制将更加严苛,这将促进碳纤维低成本制备技术的进步。

(2)其次是成型效率问题,现有的湿法缠绕设备,需要在材料形态与效率上进行革命性的创新,才能满足批量氢气瓶的需求。
(3)车载储氢的大规模推广依赖于高压储氢瓶及碳纤维,该细分领域目前处于发展初期,相关技术、法规仍未成熟。国内70MPa 高压储氢瓶还未真正装车上路,领先企业正在研发或已具备量产70MPa III型瓶能力,并开始配合车企展开上车实验。这些企业拥有多年气瓶研发生产经验,同时瞄准未来氢瓶的广阔市场。
四、IV型高压储氢气瓶技术研发
作为氢燃料电池车的核心部件,储氢气瓶的发展程度将直接决定车的续航能力。当前,储氢气瓶I型、II型重容比大,难以满足氢燃料电池汽车的储氢密度要求。储氢气瓶III型、IV型瓶因采用了纤维全缠绕结构,具有高性能、高单位质量储氢密度等优点,目前已广泛应用于氢燃料电池汽车。

储氢燃料电池汽车
特别是储氢气瓶IV型复合材料高压储氢气瓶具有更轻的重量、更好的疲劳性能以及更便宜的价格成为国内外研究的重点。于是突破IV型气瓶塑料内衬的制造难题,实现低成本化、高可靠性IV型高压储氢气瓶的量产并且制定国内外的标准,是未来研究的热点。
作为一位在复合材料气瓶缠绕行业做技术研究的螺丝钉,时时刻刻关注着这个行业发展与进步。从最早开始的碳纤维复合材料的材料体系研究,到复合材料气瓶的结构设计和有限元分析,直到最后的四型气瓶专用缠绕设备的开发,做到了一定的技术积累,并且也有幸集结了这个行业用户,不定期在群里与这个领域各个方面的专家交流技术进步点点滴滴。
内容来源网络,如有侵权,联系删除,本文地址:https://www.230890.com/zhan/112858.html
