

其中,1.【独董大撤退!康美案后一周23家A股独董辞职】锦华股份的公告显示:“2021年11月19日,公司收到独立董事小燕子请求尽快披露辞职事宜.”的书面文件
有业内人士表示:“在康美医药案一审判决中,5名独立董事被判承担了大量连带赔偿,这也是近期不少独立董事辞职的原因之一。现在,独董成为一个风险大于收益的工作.
11月12日,康美案一审判决撤销。其中,在5名独董被判承担5%至10%的不等巨额连带赔偿责任,金额分别为1.23亿元、2.46亿元。和大多数a股上市公司,独立董事的年薪一般在10万元左右。(澎湃)
2.【格力何时实行周末双休?董明珠回应:社会需要时,要放下自我】在18日庆祝了他的30岁生日,许多员工在30周年纪念签名墙上写下了他们周末休假的愿望。格力电器董事长董明珠现身回应:“自己希望一年里格力电器最好是日班,而没有夜班,但是社会需要我们的时候,我们还是要放下自我。”(财经。com)
3.【360集团董事长周鸿祎称元宇宙是代表人类没落,不会为人类带来真正的发展】主要表达了两种观点:第一,虚拟现实的元殖民幻想需要时间;第二,脸书的幻想并不代表未来,而是人类的衰落,“如果大家都生活在虚幻的空间里,它不会给人类社会带来真正的发展”。(中国商报)
近日,李实际控制人的100%控股公司上海宽宇数字科技有限公司以11796.55万元收购持牌支付机构永益支付65.5%的股权,成为控股方。
分析人士指出,视频平台获得支付牌照,一方面是4.【花了1.18亿!B站拥抱支付牌照,力拼电商、金融业务】进一步延伸其金融业务;另一方面,可以实现用户支付数据沉淀,(中国基金报)
有利于摆脱对第三方支付平台的完全依赖,节省通道成本。通向5.【特斯拉目前正遭受大范围内的应用服务器中断问题】目前,美加特斯拉车主面临应用连接完全中断的局面。车主无法通过APP连接他们的汽车。前情提要
马斯克说:“看来特斯拉推出了其移动应用程序的更新,之后就出现了这种应用中断问题。现在应该恢复正常了。抱歉,我们将采取措施确保此类事件不再发生。”(经纪中国)
最近,我们无意中增加了网络流量的冗余,6.【机构间也相互收割?私募买通专家让其他机构接盘】
此前,有要求不具名的券商分析师指出,通过第三方渠道邀请的“专家”中可能存在“假货”。私下收购一家公司,然后和上市公司合作得到行业专家。然后发布消息吸引其他投资公司的注意。在找专家咨询的时候,前期拿到的专家如约而至,对公司赞不绝口。然后落后的投资机构欣然接手。(蔡莲)

投资圈内盛传某私募事前买通行业专家,通过专家来吸引其他投资机构跟进其所持公司股票。WTI1.【全球市场】上周五报75.68美元/桶。原油期货收跌3.48%伦敦黄金下跌0.7%,伦敦白银下跌0.74%;日本和美国可能就释放石油储备发布联合声明,以遏制油价的上涨。
国内期货夜盘周五收盘多数上涨,焦炭、热卷、铁矿、动力煤涨超4%,螺纹、甲醇涨超3%,纯碱、玻璃涨超2%。(财联社)
2.【美股三大指数周五收盘涨跌不一】道指跌0.75%,标普500指数跌0.14%,纳指涨0.4%。在线教育、新能源车板块涨幅居前,特斯拉涨超3%。(每经)
3.【新能源再迎重磅刺激,美众议院通过了拜登1.75万亿美元的刺激法案】该法案包含5500亿美元用于应对气候变化。
其中,光伏风电方面,2022年开始对于符合激励条件的可再生能源电力企业给予2.5美分/度的税收抵免,持续10年;储能方面,对于高于5KWh的储能系统,到2026年前给予最高30%的ITC退税,这是首次针对储能制定单独的ITC退税;新能源车方面,税收抵免将由7500美元,提升至最高1.25万美元。(券商中国)

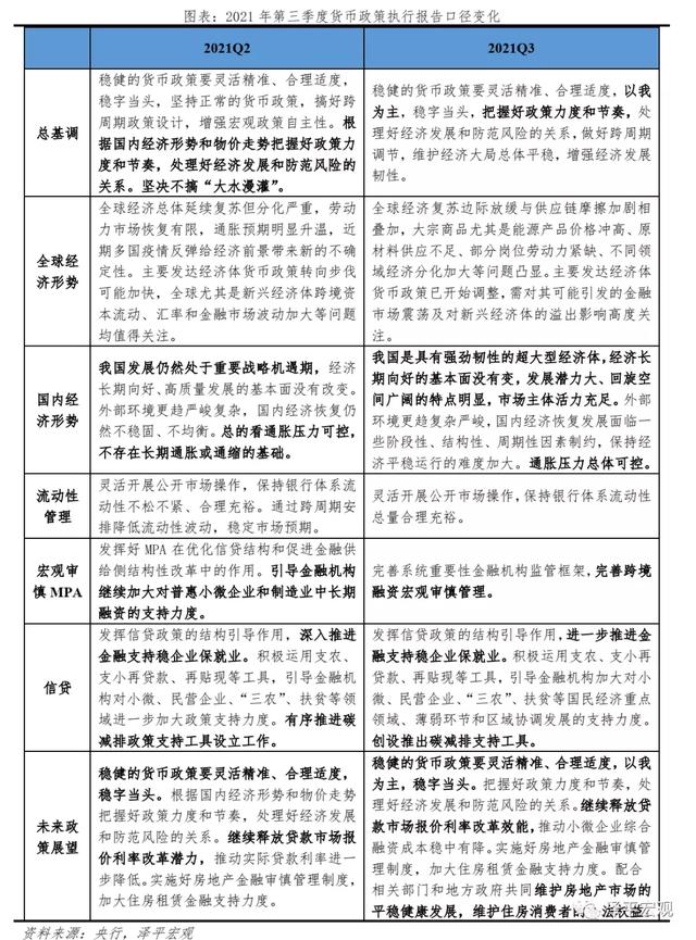
1.【央行:不能认为超储率下降就意味着流动性收紧】11月19日,央行发布2021年三季度中国货币政策执行报告,其中表示,当前不宜单纯根据流动性总量或超储率判断流动性松紧程度,更不能认为超储率下降就意味着流动性收紧,观察市场利率才是判断流动性松紧程度的科学方法。(央行)
2.【任泽平最新研报指出,央行三季报传递重磅信号:删除了“管好货币总闸门”和“坚决不搞大水漫灌”等表述】新增“以经济高质量发展化解金融风险”“避免处置风险过程中引发次生金融风险”,央行对当前防风险的关注提高。(泽平宏观)

3.【猪肉价格连续5周上涨,累计涨幅34.9%】据农业农村部监测,11月8日—11月14日,猪肉批发市场周均价每公斤24.02元,环比涨3.8%。专家看来,主要是天气转冷以后,腌腊等需求有所回升,再加上今年夏天新出生的小仔猪的数量略有下降,供需两端影响下,价格出现小幅度上涨。(中新网)

1.【中国银保监会新闻发言人:房地产合理贷款需求得到满足】前10个月,各项贷款新增17.9万亿元,同比多增783亿元,资金供给合理充裕。10月末,银行业金融机构房地产贷款同比增长8.2%,整体保持稳定。(证券日报)
2.【北京第三批集中供地上新12宗宅地,单宗地块溢价率上限均不超过15%】共有5宗地块设置了竞现房销售面积的规则,扩大了现房销售的试点范围。(21世纪经济报道)
3.【杭州发布第三批集中供地公告,房企利润空间得到提升】共挂牌35宗宅地,比预公告时挂牌数量少了16宗。起拍总价达到了713亿元。多个板块限价提高,比如艮北牛田地块,限价上涨了2000元/平米。
在溢价率方面,上限由此前的15%下调为10%。当溢价率到达上限时,不再接受更高报价,转为线下公开摇号。
浙报传媒地产研究院称,部分地块的起始楼面价有所下调,其中有地块起价较上一次挂牌下降了约10%,相当于打了9折。“随着此次挂牌地块新房限价上涨和地价的回调,地块的利润率也随之升高,房企能得到相对可观的投资回报”。(每经)

1.【首批8只北交所主题基金总认购规模超200亿,汇添富旗下产品接近72亿为最高,预计最终配比低于7%】易方达北交所精选两年定开认购规模也超过了50亿元,预计最终配比低于10%。(财联社)
2.【中国结算:10月新增投资者98.07万,环比下降39%】同比下降12.45%。(上证报)

3.【财政部:1-10月证券交易印花税2446亿元,同比增长43.2%】(证券时报)

(来源:Wind)
4.【近期A股融券规模出现急速下降,专业人士:原因是打新收益下滑】10月20日,两市融券规模超过1636亿元;而到11月18日,这一数据回落至1352亿元。与9月份的最高峰1738亿元相比,跌幅近386亿元。
一位头部券商两融专业人士表示,出现这个现象并非是因为投资者牛市预期转强,而是打新收益下滑。由于打新都需要持有市值,因此,为了保证收益率稳定,打新基金有对冲需求。(券商中国)
5.【国泰君安:跨年行情徐徐展开,消费板块将成为中期市场最为确定的主线】市场低估了下阶段CPI的上行可能,当前中游制造与下游消费竞争格局均较过去显著改善,成本传导将较2016-2017更为顺畅。(国泰君安)

(来源:财联社)
6.【基金货架上新品,首批4只增强型ETF今日发行】包括国泰、景顺长城、华泰柏瑞、招商旗下的4只产品。增强型ETF是一种可以在二级市场交易的指数增强基金,简单来说就是指数增强和ETF的强强联合,兼具被动投资和主动投资的优势。(中新经纬)
7.【沪深交易所发布营业收入扣除指南,专家称将加速资本市场优胜劣汰】沪深交易所日前发布“财务类退市”营业收入扣除指南,明确财务类退市指标中营业收入具体扣除事项,提升财务类退市指标可执行性,落实落细退市新规。(证券日报)
8.【北向资金大调仓】全周北向资金累计净流入111.84亿元,其中沪股通资金净流入0.46亿元,深股通资金净流入111.37亿元,显著流入深市。
宁德时代为增持金额最大的股票,全周增持418.85万股,合计加仓金额达26.26亿元。减仓金额最高的为上汽集团,减仓金额达8.31亿元。(中证报)
9.【新股中心】新股申购:芯导科技(科)、鼎阳科技(科)、观想科技。新股上市:富佳股份、正强股份、雅创电子。芯导科技是国内知名的功率半导体设计企业,其发行价为134.81元/股,发行市盈率达112.96倍。(中证报)

1.【千亿医用耗材市场迎来重磅文件,带量采购有望继续扩围】国家医疗保障局19日发布公告,就《基本医疗保险医用耗材支付管理暂行办法(征求意见稿)》公开征求意见。
《暂行办法》为医保医用耗材谈判、准入和支付标准确定,提供了可操作性的规范指导。暂行办法提出,将临床价值高、经济性评价优良的医用耗材纳入医保支付范围。(第一财经)
2.【新老玩家扩产忙,硅片赛道价格战明年恐将来袭】近期,双良节能先后签订了合计287亿元的硅料长单以及293亿元的硅片长单,从上下游两方面保障了硅片业务的推进。双良节能是今年初宣布进军硅片市场的,此外,包括上机数控、京运通、广东高景等硅片新玩家同样可圈可点。
在新老玩家同步大幅扩产背景下,明年硅片环节产能过剩已不可避免,一场价格战恐将来袭。一家龙头硅片厂商人士称,“明年硅片龙头主动降价是有可能的,同时,也不排除价格战的可能性。”
分析师表示,影响明年硅片格局的另一个变量来自于中环股份。“中环股份宣称210硅片的成本、质量控制超过其他厂商,明年是观察210硅片实际成本、质量的重要窗口,如果成本做到足够低,对于新进入厂商将是一个很大的威胁,甚至对现阶段主推182硅片的隆基都会构成威胁。”(证券时报)
3.【光伏板块前景广阔,16股上涨空间逾20%】据HISMarkit预测,全球光伏设备安装量增速将在2022年超过20%,总容量将首次超过200GW。2022年光伏设施安装量的持续增长将标志着全球光伏设施安装量在高价环境中连续两年实现两位数增长。
据统计,个股现价较机构目标价差额来看,捷佳伟创、旗滨集团、TCL科技、东方盛虹上涨空间居前,依次为81.07%、59.53%、56.86%和55.76%;另有12股上涨空间逾20%。机构预测有7股2021年全年净利润同比翻倍,其中东方盛虹和大全能源增幅最高,分别为762.25%和529.41%。(证券时报)
光伏行业一方面新老玩家在快速扩产,供给将迎来快速扩张期,另一方面需求确实也在快速增长,未来在达到新的供需平衡前,价格会有波动。

(来源:数据宝)
4.【受下游粗钢产量下降因素影响,废钢价格一周跌近400元/吨】周内跌幅超过10%。全周钢铁电炉厂废钢日耗平均为19.55万吨,相比前一周下滑幅度达到8.3%。(中证报)
5.【国家发改委:动力煤期货价格降幅达60%】相关部门大力推进煤炭增产增供,加速释放煤矿优质产能,全国煤炭产量和市场供应量持续增加,煤炭调度日产量已稳定在1200万吨以上,连续创下历史新高。(央视)

(来源:Wind)
6.【比亚迪王传福:预计到明年年底新能源车渗透率超过35%】王传福表示,中国车企提供的电动车产品已经从性能、使用成本等方面全方位超越了传统燃油车。他预测,今年中国市场新能源车销量有望破330万台。(澎湃)


1.【比亚迪:拟对全资子公司比亚迪汽车工业有限公司增资17亿美元或等值人民币,加大对新能源汽车业务的布局】(澎湃)
2.【京东方A:VR/AR/MR产品是通向元宇宙的关键智能终端之一,公司为VR/AR/MR智慧终端提供的显示解决方案】包括高PPI、高刷新率的FastLCD和超高分辨率、超高对比度的硅基OLED等极具代表性的显示技术。有多款产品已与行业知名头部客户达成合作。
机构预计京东方2023年有望超过LG显示,成苹果第二大OLED屏幕供应商。研究机构表示,京东方的B7、B11和B12工厂,正转向为苹果生产智能手机所需的OLED屏幕,在这三座工厂转换完成之后,京东方柔性OLED面板的月产能在明年四季度就将达到14.4万片基板。(界面)
3.【中银绒业:预计投资20亿元建设年产8万吨锂电池正极材料磷酸铁锂项目】(e公司)
4.【顺丰控股:10月速运物流业务营业收入132.6亿元,同比增长13%】业务量8.33亿票,同比增长21.61%;单票收入15.92元,同比下降6.90%。(e公司)
顺丰10月单票收入环比再度出现下降。

5.【中利集团:预中标中国移动电力电缆产品集中采购项目】投标报价44.63亿元人民币(不含税);预中标份额为17%。(每经)
内容来源网络,如有侵权,联系删除,本文地址:https://www.230890.com/zhan/111961.html
