小米公司Redmi产品总监王腾19日下午发文表示,即日起不再负责产品相关工作,轮岗到河南分公司任职销售部门,希望大家可以继续支持小米产品。消息公布后引发热议,王腾作为小米公司的老员工,从小米产品总监到Redmi产品总监,如今又轮岗到河南负责销售,究竟是升职还是降职呢?读懂雷军的表态就能知道真正的答案。

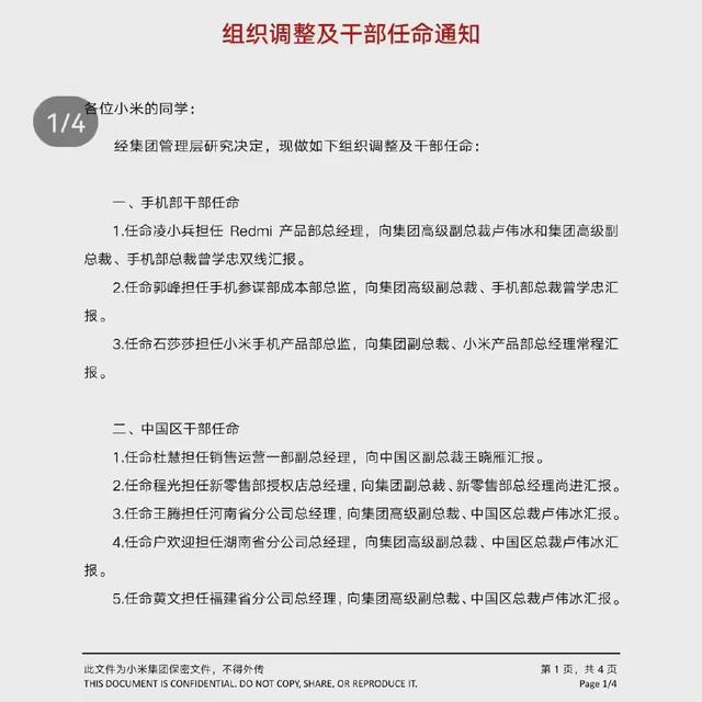
首先来看小米方面的官方表态,11月19日发布《组织调整及干部任命通知》,第一条就是任命凌小兵担任Redmi产品部总经理,向集团高级副总裁卢伟冰和集团高级副总裁、手机部总裁中学中双线汇报。凌小兵就是接任王腾的工作,未来不排除走向台前召开发布会,和卢伟冰组成“冰兵组合”搭档,成为小米新星一代的明星高管。

王腾的工作是担任河南省分公司总经理,向集团高级副总裁、中国区总裁卢伟冰汇报,也就是说王腾未来的顶头上司还是卢伟冰。此外小米中国区体系组织也有调整,例如各大市场体系合并为中国区市场部,简化和增设多个部门等等。

作为小米公司资深员工,负责担任过小米手机的产品总监,负责打造小米9等多款手机。2020年调任Redmi产品总监,Redmi K30系列、Redmi Note10/11系列等多款手机出自王腾之手,可以说为小米立下了汗马功劳。此次轮岗到河南,其实没有太多复杂的因素,只是简单的工作调动而已,没有太多所谓“明降暗升”之类的阴谋论。

小米公司自传《一往无前》中写道,轮岗是小米公司独特的企业文化,在小米最困难的阶段由雷军亲自提出,让高层到不同的岗位去了解一线情况,防止在高层呆久了不了解基层。王腾去河南只是普通工作调动,之前也有很多高管参与过轮岗,现在引发关注是因为王腾经常与粉丝互动,时常透露出小米的一些新动向,消息公布后还引发热搜“王腾因爆料过多被发配到河南分公司”。

曾经在米粉间流传一个段子,“王腾被发配到非洲”的梗得到小米多位高管转发,王腾还曾多次玩梗自嘲。此次有网友表示“从非洲到河南,升职了”得到雷军本人的转发,并配了三个“狗头”的表情,这也说明小米方面确实没有更多深意,因此高层才愿意如此配合粉丝玩梗,所以说读懂了雷军的表态,就能知道背后没有那么多复杂的原因。

不过,王腾轮岗到河南可能确实有一些深意,可能与小米的线下新零售布局有关。熟悉小米的朋友都清楚,今年5月份卢伟冰带队到乡镇市场考察,当时同样选择河南市场作为目的地,可见小米对于线下新零售的重视,王腾去河南负责销售工作,也说明在小米高产的重要地位和身份。
话题:小伙伴们,你觉得王腾在小米的工作表现怎么样?先关记录再留言,评论区和小伙伴们交流一下吧。
内容来源网络,如有侵权,联系删除,本文地址:https://www.230890.com/zhan/108512.html
