
上星期,北京刚刚遭遇了寒潮,感觉秋天还没有认真地过一下,冬天就来了。保险这个行业也很有意思,重大政策文件一般都是四季度公布,次年开始执行。前年4.025%年金停售,去年重疾新规实施,依然记得当时和助理每天加班熬夜为客户投保。
今年我们猜测政策会温柔很多,监管的方向会是“增额终身寿”,没想到,“互联网保险”新规是今年最大的王炸。
2021年10月2日中国银保监会办公厅发布了《关于进一步规范保险机构互联网人身保险业务有关事项的通知》,全面规范了互联网的市场运营规则,从产品报备到服务以及费率监管。

文件比较长,我就用大白话说几个对普通人最大的影响。
1.目前在售的互联网保险产品,都会下架。很恐怖对不对,但是不用慌。下架的原因主要是名字不符。

【通知】规定保险公司备案互联网产品,产品名称应包含“互联网”字样,销售渠道仅限于互联网销售。非互联网人身保险产品不得使用相关字样。
但是下架之后,一些产品会重新加上【互联网】标识重新与大家见面,有的可能意味着永远的say goodbye了。
为什么呢?一方面是本身保险公司内部会对产品线调整,另一方面,【通知】对经营互联网保险的进入门槛和运营服务能力水平也有要求。很多公司,尤其是储蓄险和终身寿产品,这次下架可能就是永别。
2.互联网保险产品的服务会越来越好,未来可期。这次通知出台的背景就是因为互联网保险发展过快,导致很多公司为了追求保费规模,后续服务跟不上。比如我们看银保监公布的消费者投诉,连续几个季度,人民健康都居于首位,而原因之一,就是他旗下的一个非常热销的互联网保险“支付宝好医保”。

2021年第二季度理赔纠纷投诉量前10位的人身保险公司(单位:件)
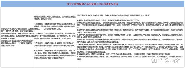
而这次通知,对互联网公司的运营服务能力提出了严格近似苛刻的要求,【通知】要求如下,

说实话,这些服务要求,比线下投保的要求还要高,也是利好消费者,所以不用再担心,买了便宜互联网保险以后服务会差,恰恰相反。
当然,再进一步猜测,首先保险公司这些高效服务都是需要成本,这些保费也会转嫁到之后的产品上,会不会导致保费涨价呢,皆有可能。
而之前投保了很多“高性价比”产品,反而是赚到了,可以说花了呷哺的价格,享受了海底捞的服务。当然之后投保的人不知道还有没有这个幸运。
3.高收益的储蓄险可能很多人都买不到了。首先虽然同样是储蓄险,因为各家定价差距,在利益上会有差别,比如我客户投保的两款不同,同样的50万保费,在30年,会有十几万的利益差距。

利益差距
监管规定,经营储蓄类保险的准入门槛,比普通互联网保险更高,需要满足以下要求

而根据慧保天下的统计,满足这些条件的公司只有20家,不足四分之一,分别如下。

而这些公司,无论是从布局还是现行营销策略上,都几乎没可能会去销售一些高利益的互联网储蓄险。
当然,监管背后的考虑是风险。毕竟利率下行是趋势,现行的很多公司为了增加保费规模让利公司利润,去销售一些高利益的增额终身寿和年金,无疑是会给自己经营留下一些“利差损”风险的。
比如90年代的,平安销售了很多8%终身复利的年金,虽然当时银行存款利率也有8%,但是银行存款可以短期调整。之后基准利率下降,但是这些保单因为保证终身复利,所以平安背负了巨大的“利差损”包袱。
监管此举,也是防范于未然,将风险扼杀于摇篮。
最后说几点我的看法。
第一个对于投保人来说,如果是本身备选产品目录内有一些联网产品,那么尽快投保。一方面是会受停售影响,另外一方面本身所有的保险产品都是早投保早受益。
第二是,对于储蓄险,的确是好产品错过一款少一款,以后大概率高收益的储蓄险越来越少。前两天一个朋友说,我想买那款xx年金,我说,都已经停售一年多了。她说,你怎么不通知我。我说,其实当时通知过,但是当时因为朋友理念没有到位,所以就没考虑。其实我想说,理念这个东西可以慢慢有,但是有的时机却不常有,比如4.025%的产品。
第三,对于一些保险从业者呢。说实话,对于一些依靠互联网销售的”公众号“”大V‘,的确影响很大,几乎是毁灭的,当然他们也在积极转型。对于经纪人,其实是好坏参半吧,线上销售会有影响,当然线下产品的机会将会被释放。
很多人保险越来越难做,今年很难,明年很更难。去年经历了重疾停售,有人问我今年有没有觉得难了?我说并没有,反而我的个人业绩和团队业绩比去年都有进步。其实对于一个保险经纪人也好,代理人也好,在这个行业久了都会经历机遇和挑战。挑战之后也是机会,而机会永远是给有准备的人。
永远不变的是变换,而一个努力学习型的保险经纪人会一直生存。
欢迎关注我的公众号《楠木say》

内容来源网络,如有侵权,联系删除,本文地址:https://www.230890.com/zhan/102079.html
